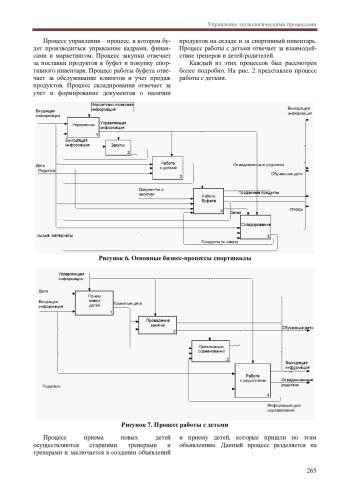
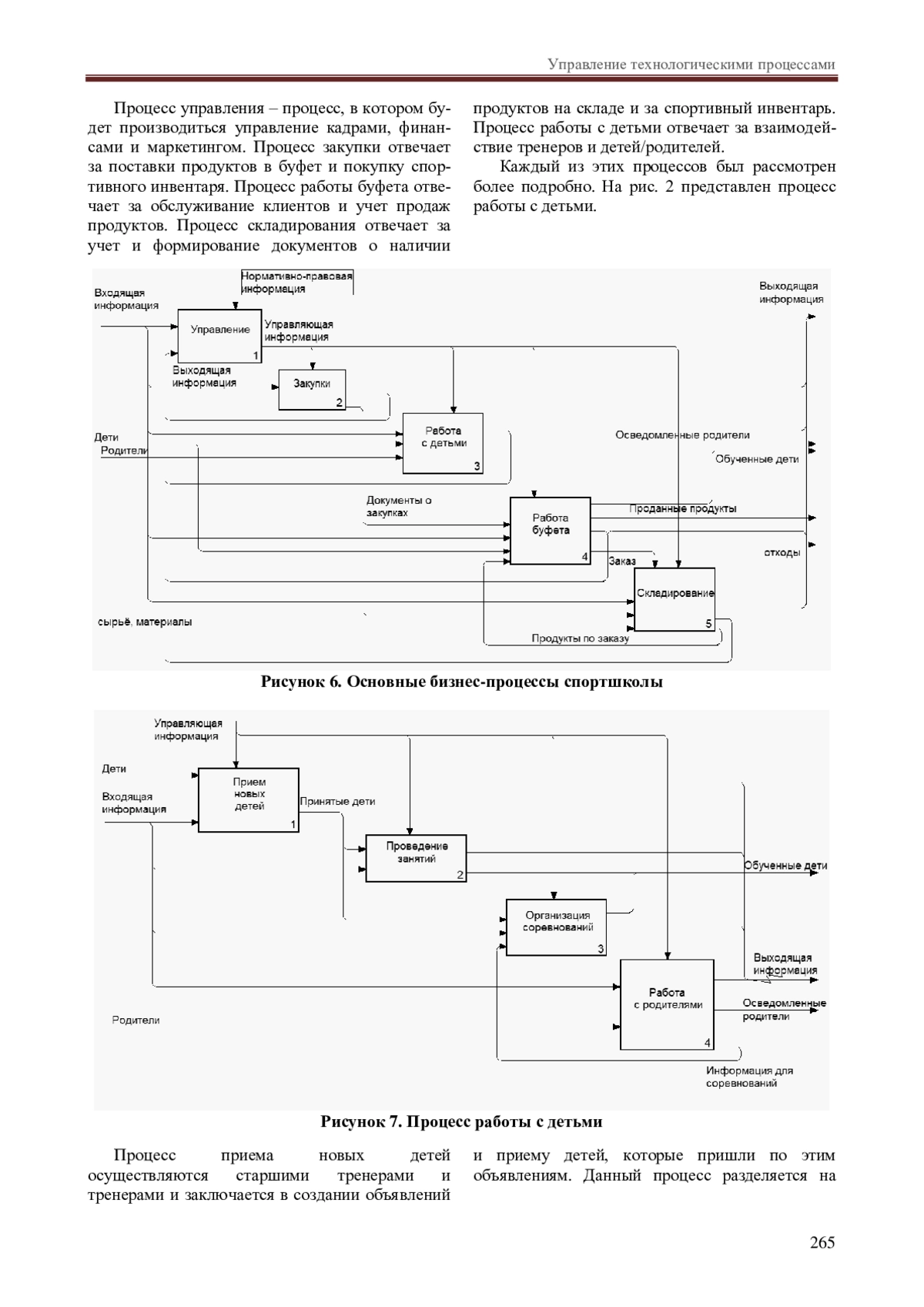
В современном мире информация стала одним из самых ценных активов. Компании и организации ежедневно сталкиваются с необходимостью обрабатывать огромные объемы данных, чтобы оставаться конкурентоспособными и эффективно управлять своими процессами. Для решения этих задач используются информационные системы. В данной статье рассматривается проект разработки информационной системы для управления деятельностью спортивной школы. В ходе работы проведен анализ существующих бизнес-процессов с использованием методики IDEF0, определены требования к системе.
Идентификаторы и классификаторы
- SCI
- Экономика
Спортивные организации имеют свойственные им особенности в структуре и характере организационной деятельности, составе групп заинтересованных сторон, потребительском продукте или услуге и самих потребителях. Текущая цифровизация совместно с остальными трендами, в том числе коммерциализацией, создает сложности для сегодняшних организаций, задействованных в сфере физической культуры и спорта [2].
Если у вас возникли вопросы или появились предложения по содержанию статьи, пожалуйста, направляйте их в рамках данной темы.
Список литературы
1. Белякова М.Ю., Дьяконов А.Д. Применение цифровых и информационных технологий в сфере физической культуры и спорта. Экономика и управление в спорте. 2021. Т. 1. № 3. С. 133-148. DOI: 10.18334/sport.1.3.119785 EDN: BKOMRJ
2. Белякова М.Ю., Дьяконов А.Д. Основные направления развития научно-исследовательской деятельности в области физической культуры и спорта с учетом внедрения цифровых информационных технологий. Экономика и управление в спорте. 2021. Т. 1. № 2. С. 65-78. DOI: 10.18334/sport.1.2.119783 EDN: ELOEPV
3. Орлова М.М. Цифровая трансформация в сфере физической культуры и спорта: на пути к созданию единой цифровой экосистемы организации. Экономика и управление в спорте. 2024. Т. 4. № 3. С. 199-210. DOI: 10.18334/sport.4.3.121718 EDN: CQBXNN
4. Нуртдинов А.Р., Лето Л.А., Цаликова В.В. Влияние внешних факторов на требования к информационной системе спортивной организации. Наука и спорт: современные тенденции. 2016. №4. С. 74-80. EDN: XBSMBJ
5. Стоценко Н.В., Широбакина Е.А. Цифровизация в сфере физической культуры и спорта: состояние вопроса. Наука и спорт: современные тенденции. 2019. № 1. Т. 22. С. 35-39.
6. Калинин В.С., Машичев А.С. Компьютерные технологии в физкультуре и спорте. Молодой ученый. 2020. № 49 (339). С. 552-554. EDN: GTEMFH
7. Маркова К.И. Разработка требований к информационной системе детской спортивной школы: сборник трудов конференции. В сб. “Опыт создания и реализации технологических инноваций в образовании” Межд. н.-пр. конференции. Чебоксары: Среда. 2017. С. 225-228. EDN: ZUPYRX
8. Балянов А.С., Сизова О.В. Цифровизация процессов управления библиотекой. Сборник научных трудов вузов России “Проблемы экономики, финансов и управления производством”. 2023. Вып. 53. С. 86-90. EDN: JSMVWQ
9. Белов А.А., Егоров А.П., Сизова О.В. Разработка требований к системе сбора и анализа данных торговой организации. Сборник научных трудов вузов России “Проблемы экономики, финансов и управления производством”. 2023. Вып. 53. С. 91-94. EDN: JDYKNX
10. Мамедова Л.Э., Иванова Л.Н., Алтаев Е.С. Основные аспекты технологии искусственного интеллекта. Известия высших учебных заведений. Серия “Экономика, финансы и управление производством” [Ивэкофин]. 2023. № 3(57). С. 78-88. DOI: 10.6060/ivecofin.2023573.656 EDN: QCPKWV
11. Карасева А.А., Ксенофонтова О.Л., Абрамова Е.А., Смирнова Н.В. К вопросу об оценке конкурентоспособности вуза. Сборник научных трудов вузов России “Проблемы экономики, финансов и управления производством”. 2024. Вып. 55. С. 35-40. EDN: RFJBEM
12. Астраханцева И.А., Котенев Т.Е., Горев С.В., Астраханцев Р.Г., Грименицкий П.Н. Интеграция методов линейной регрессии и случайного леса в системы интеллектуальной поддержки управления криогенными транспортными системами. Известия высших учебных заведений. Серия “Экономика, финансы и управление производством” [Ивэкофин]. 2024. № 3(61). С. 81-90. DOI: 10.6060/ivecofin.2024613.692 EDN: RGESSD
13. Лащенко И.В., Смирнова О.П. Развитие HR аналитики. Сборник научных трудов вузов России “Проблемы экономики, финансов и управления производством”. 2019. Вып. 44. С. 123-126. EDN: BDGSFC
14. Беляев Н.М., Смирнова О.П. Совершенствование системы управления человеческими ресурсами на основе внедрения дизайн-мышления. Сборник научных трудов вузов России “Проблемы экономики, финансов и управления производством”. 2019. Вып. 44. С. 120-123. EDN: MBSTJR
15. Куликов Р.И., Панова М.С., Фокин С.А., Ксенофонтова О.Л., Смирнова Н.В. Разработка тематического приложения “Theweather” для автоматического подбора одежды с учетом прогноза погоды. Сборник научных трудов вузов России “Проблемы экономики, финансов и управления производством”. 2024. Вып. 55. С. 224-227. EDN: QNQWNN
Выпуск
Другие статьи выпуска
УПРАВЛЕНИЕ ИСПЫТАНИЯМИ, РАДИОЭЛЕКТРОННАЯ АППАРАТУРА, СТАТИСТИЧЕСКОЕ УПРАВЛЕНИЕ КАЧЕСТВОМ, АНАЛИЗ НАДЕЖНОСТИ, ПРОГРАММНО-АППАРАТНЫЕ КОМПЛЕКСЫ, ЦИФРОВЫЕ ДВОЙНИКИ, БЛОКЧЕЙН, ЦИФРОВЫЕ ЭКОСИСТЕМЫ, ЦИФРОВЫЕ ПОЛИГОНЫ
В настоящее время задачи анализа пользовательской активности в высокозащищенных операционных средах приобретают все большую актуальность, это связано с необходимостью обеспечения информационной безопасности, повышения эффективности работы систем и минимизации потенциальных угроз. В статье представлены результаты исследования, направленные на проектирование алгоритма для семантической сегментации действий пользователей. Предложенный подход включает последовательные этапы создания виртуальной среды, подготовки данных, обучения модели и оценки её эффективности. Разработанная структура позволит обеспечить ясность и воспроизводимость экспериментов, что делает предложенное решение универсальным и адаптируемым для различных сценариев.
В данной работе рассмотрены вопросы моделирования бизнес-процессов лаборатории химических технологий металлургического предприятия с целью совершенствования его деятельности. Моделирование бизнес-процессов занимает сегодня одно из ведущих мест в деятельности конкурентоспособных компаний, так как данный метод позволяет гарантировать стабильность и эффективность деятельности предприятия, а также способствует его устойчивому развитию. Анализ существующих бизнес-процессов был проведен с помощью стандарта моделирования IDEF0.
В статье рассматривается проект внедрения медицинской информационной системы для стоматологической клиники. В ходе работы были определены требования к автоматизированной системе управления организацией и проведен анализ рынка существующих медицинских информационных систем. В результате было принято решение об использовании готового решения «1C Медицина. Стоматологическая клиника» на базе платформы «1С: Предприятие». В работе представлены результаты оценки эффективности внедрения данной системы в деятельность организации.
В данной работе рассмотрен вопрос внедрения автоматизированной информационной системы управления в деятельность машиностроительного предприятия. В ходе работы были выявлены требования в проектируемой системе учета и анализа данных, проведен анализ существующих на рынке информационных систем управления предприятием. По результатам анализа было принято решение о внедрении в деятельность предприятия информационной системы компании 1С «1С: Торговля и склад». В работе был проведен анализ экономической целесообразности внедрения данной системе на предприятии.
В условиях распространения современных информационных технологий распознавание звука и анализ акустических сигналов играют важную роль в различных областях, включая машинное обучение, разработку систем безопасности и автоматизации. В данной статье рассматривается применение спектрального анализа для выявления характеристик источников звука. Основное внимание уделяется реализации метода, основанном на быстром преобразовании Фурье (БПФ), с использованием программного обеспечения, такого как MatLab. Исследование включает анализ амплитудно-частотных спектров различных звуковых сигналов, что позволяет выделить уникальные параметры звучания, характерные для каждого инструмента или источника. Результаты показывают эффективность предложенного метода в определении и различении звуковых сигналов. Работа подчеркивает значимость спектрального анализа в аудиоинженерии и музыкальной акустике.
В статье рассматривается проект разработки информационной системы для областной библиотеки. Цель данного проекта заключается в автоматизации процессов управления библиотечным фондом и обслуживанием пользователей. Для достижения этой цели были выявлены требования к информационной системе и проведён анализ предметной области, построенный с использованием методики IDEF0. На основе результатов анализа было выполнено проектирование информационной системы управления с помощью языка UML. В итоге принято решение о разработке новой информационной системы на базе платформы «1С: Предприятие 8.3», что позволит существенно улучшить эффективность работы библиотеки и повысить качество обслуживания читателей.
С увеличением популярности онлайн-торговли и быстрым ростом маркетплейсов стало очевидным, что компании нуждаются в надежных методах прогнозирования продаж для оптимизации управления запасами, планирования закупок и повышения уровня обслуживания клиентов. Прогнозирование продаж является критически важным для любого бизнеса, так как оно позволяет оценить будущие потребности и своевременно принимать обоснованные решения. В данной статье рассматриваются адаптивные модели временного ряда как один из эффективных инструментов для прогнозирования продаж на маркетплейсах.
В данной статье представлен анализ текущего состояния отрасли животноводства в России, охватывающий основные тенденции, проблемы и перспективы развития. Проведен сравнительный анализ динамики поголовья сельскохозяйственных животных в хозяйствах населения РФ, за период с 2000 по 2023 гг. Методика основана на использовании корреляционно-регрессионного анализа. Полученные в данной статье данные говорят о том, что построенные модели, описывающие изменение количества поголовья сельскохозяйственных животных в хозяйствах населения Российской Федерации, носят линейный и полиномиальный характер.
В статье представлен анализ динамики потребительских цен на продовольственные товары в Ивановской, Владимирской и Костромской областях. Проведен сравнительный анализ потребительских цен в рассмотренных областях, с января 2024 по январь 2025 г. Методика основана на использовании корреляционно-регрессионного анализа. Полученные в данной статье данные говорят о том, что построенные модели, описывающие изменение потребительских цен на говядину, свинину и куриные окорочка в Ивановской, Владимирской и Костромской областях, носят линейный и полиномиальный характер.
В статье представлена имитационная модель перколяции для анализа устойчивости сложных систем с учётом локальных взаимодействий, демонстрирующая снижение критического порога за счёт синергии.
Нынешний уровень развития технологий позволяет осуществлять вещи, которые ранее и представить было нельзя. Еще недавно для того, чтобы переслать документ от одного человека к другому приходилось использовать телеграммы, сейчас достаточно написать в мессенджер и проблема - решена. Технологический прогресс неостановим во всех сферах человеческой деятельности. Операционная система - то, что объединяет все компьютеризированные устройства современности, поэтому интересно, к чему приведет дальнейшее их развитие. Данная статья направлена на рассмотрение этого вопроса и попытку предугадать, какие новые технологии и концепции способны изменить операционные системы в будущем.
В статье приводятся методы синхронизации потоков в многопоточном приложении на языке C++. Основная возникающая трудность при написании программ для параллельных систем - синхронизация одновременно работающих потоков. Выделяют 4 общих типа синхронизации потоков в одном процессе или процессов в одном приложении: старт-старт, финиш-старт, старт-финиш и финиш-финиш. С помощью этих основных типов отношений можно описать координацию задач между потоками и процессами. В статье рассматриваются как локальные, так и глобальные механизмы синхронизации, с акцентом на их преимущества и недостатки, а также приводятся примеры использования. Особое внимание уделяется таким аспектам, как критические секции, семафоры, мьютексы, мониторы, а также механизмам блокировки и недетерминированности в многопоточных средах.
Статья посвящена вопросам безопасности операционных систем, включая механизмы защиты, управление правами доступа и меры противодействия вредоносным программам. Рассматриваются ключевые методы, используемые для защиты данных и предотвращения несанкционированного доступа, а также обсуждаются современные угрозы и подходы к их нейтрализации.
Операционные системы позволяют пользователям вычислительных машин и разработчикам ПО для них абстрагироваться от аппаратной составляющей ЭВМ. ОС спроектированы как набор различных компонентов, взаимодействующих друг с другом через предоставляемые ими API (Application Programming Interface). Сделано это, во-первых, для удобства внесения изменений в отдельные части ОС ее разработчиками, во-вторых, для того, чтобы если в процессе работы в 1 компоненте возникает ошибка, она не заставила сломаться всю операционную систему. В данной статье рассматриваются основные компоненты архитектуры современных систем и их взаимодействие, а также их влияние на производительность и надежность систем.
Появление нейросети DeepSeek вызвало хаос на мировом рынке, она обвалила акции высокотехнологичных компаний и поставила под сомнение лидерство ChatGPT. Данная статья посвящена описанию нейросети DeepSeek, основным характеристикам DeepSeek, а также сравнительному анализу с ChatGPT.
Память является важнейшим ресурсом, требующим тщательного управления со стороны мультипрограммной операционной системы. Основная память представляет собой один из самых дорогостоящих ресурсов. Главной задачей при разработке операционных систем считается оптимальное использование основной памяти на основе рациональной организации и управления. Под организацией памяти понимается то, каким образом представляется основная память. Под управлением памятью понимается то, как используется основная память. Данная статья посвящена рассмотрению способов организации памяти.
Мобильные устройства стали неотъемлемой частью повседневной жизни и деятельности большинства людей во всем мире. Их главные преимущества перед другими техническими средствами заключаются в компактности и обширном функционале устройства. В связи с этим операционные системы для мобильных устройств в настоящее время бурно развиваются, позволяя тем самым строить прогнозы на будущее в этой сфере, основываясь на современных результатах технического прогресса.
В мире информационных технологий графические интерфейсы играют ключевую роль в том, как мы взаимодействуем с компьютерами и другими устройствами. С момента своего появления в 1970-х годах они радикально изменили подход к работе с цифровыми системами, сделав их более доступными и интуитивно понятными для широкой аудитории. Эволюция графических интерфейсов - это не просто история технологий, это отражение изменений в нашем восприятии и использовании компьютерных систем. От первых текстовых команд до современных сенсорных экранов и голосовых помощников, каждый этап развития интерфейсов приносил новые возможности, а также вызовы, требующие от разработчиков постоянного поиска оптимальных решений. В этой статье мы рассмотрим ключевые моменты в истории графических интерфейсов, их влияние на пользователей.
Информационная безопасность является одной из ключевых составляющих современного цифрового общества. С развитием технологий искусственного интеллекта (далее - ИИ) появляются новые возможности для автоматизации процессов и повышения эффективности в различных сферах деятельности. Однако, одновременно с этим возрастают и риски, связанные с использованием ИИ в кибератаках, что ставит под угрозу безопасность данных и функционирование критически важных систем. В условиях стремительного развития технологий и увеличения числа киберугроз возникает необходимость пересмотра существующих подходов к обеспечению информационной безопасности. Целью данного исследования является анализ современных вызовов в области информационной безопасности, возникающих в эпоху ИИ, а также изучение законодательных инициатив и нормативных актов, направленных на их преодоление в России. Для достижения этой цели будут рассмотрены ключевые аспекты использования ИИ в обеспечении информационной безопасности, выявлены основные риски и уязвимости, а также предложены рекомендации по улучшению системы регулирования. Данное исследование направлено на формирование комплексного представления о текущем состоянии и перспективах развития сферы информационной безопасности в условиях активного внедрения технологий ИИ.
Цифровое здравоохранение стало объектом пристального внимания в Китае и во всем мире, благодаря своей способности улучшить качество обслуживания пациентов, сократить время ожидания и снизить расходы на здравоохранение. В данной статье на примере больницы «Taian Maternity And Child Health Hospital» в провинции Шаньдун (Китай) проводится полевое исследование и углубленное изучение внедрения цифровой системы здравоохранения в этой больнице. Выявлены проблемы, исследованы причины их возникновения и даны предложения по оптимизации.
В статье рассматривается актуальная проблема выбора оптимального алгоритма поиска пути для использования в игровых приложениях. Авторы проводят классификацию алгоритмов на оптимальные и субоптимальные, подробно анализируя преимущества и недостатки наиболее популярных представителей каждой группы: A*, Jump Point Search, жадный и генетический алгоритмы. Особое внимание уделяется критериям выбора алгоритма в зависимости от характеристик игровой среды, размера графа и ограничений по вычислительным ресурсам. Представлены примеры ситуаций, в которых применение того или иного алгоритма будет наиболее целесообразным.
В данной работе рассмотрены вопросы моделирования интеграционных процессов системы 1С с внешними системами. Платформа «1С: Предприятие» поддерживает механизмы взаимодействия с различными внешними системами. Таким образом, появляется возможность разрабатывать прикладные решения, используя данные и мощности внешних систем или управляя ими, не покидая привычной системы учёта. При этом возникает необходимость интегрировать 1С с такими внешними системами как CRM-системы, ERP-решения, платежные шлюзы, маркетплейсы, электронные торговые площадки, а также с государственными сервисами, например, ФНС, ФСС или ЕГАИС.
В данной работе рассмотрен проект разработки системы автоматизации настройки и отслеживания рекламных объявлений групп клиентских аккаунтов внутри площадки Reddit. В ходе работы была разработана архитектура данного web-приложения, подробно рассмотрены все ее элементы, показаны преимущества данной архитектуры по сравнению с существующими системами.
В данной работе рассмотрен проект внедрения информационной системы управления в деятельность текстильного предприятия. В ходе работы был проведен анализ существующих бизнес-процессов организации с использованием нотации BPMN. По результатам анализа были определены требования к ERP-системе, проведен анализ рынка существующих программных решений, принято решение о выборе для внедрения в управление предприятием системы «1С: ERP Управление предприятием 2». В работе была осуществлена доработка типовой конфигурации в соответствии со спецификой исследуемой организации.
Современные образовательные платформы, ориентированные на повышение квалификации через практическую работу с реальными кейсами от компаний, предъявляют особые требования к организации проектной деятельности. Создание такой платформы требует гибкого подхода к управлению проектом, который позволит адаптировать проект к изменениям и учитывать опыт, накопленный на каждом этапе работы. Оптимальным решением в данном контексте является использование инкрементно-итеративного подхода. Данная статья рассматривает основные этапы и ключевые аспекты реализации проекта образовательной платформы по модели жизненного цикла, которая позволяет эффективно достигать поставленных целей, используя гибкую методологию, ориентированную на постоянное улучшение.
В статье проведен анализ современных блокчейн-решений, применяемых для оптимизации цепочек поставок. Рассмотрены кейсы зарубежных (IBM Food Trust, VeChain, TradeLens) и российских проектов (Сбербанк, «Честный знак», РЖД). Выявлены ключевые преимущества технологии: повышение прозрачности, снижение рисков контрафакта и автоматизация процессов. Определены барьеры внедрения, включая регуляторные ограничения и проблемы масштабируемости.
В статье рассматривается применение алгоритмов искусственного интеллекта для решения задач, связанных с разработкой видеоигровых продуктов. Анализируются основные алгоритмические подходы и их реализация в игровых механиках и технологиях обработки графики. Приводятся примеры использования ИИ для оптимизации процессов создания и повышения качества видеоигр. Обсуждаются риски и возможности, связанные с применением ИИ в видеоигровой индустрии.
Статья посвящена сравнению традиционного и нейросетевого подходов к анализу пользовательских отзывов на мобильные приложения банков. Авторы показывают недостатки традиционного подхода, основанного на числовых оценках, который часто не отражает истинное содержание отзывов. В противовес этому рассматриваются преимущества нейросетевого подхода, включающего анализ тональности, классификацию текстов, тематическое моделирование и др. Такой подход позволяет точнее классифицировать негативные отзывы и выявлять скрытые проблемы. Результаты исследования демонстрируют, что нейросетевой подход демонстрирует превосходство по всем ключевым параметрам: точности, глубине анализа, гибкости и скорости обработки. Результаты работы имеют практическую значимость для банков, стремящихся улучшить процесс обработки пользовательской обратной связи.
В эпоху цифровизации отзывы пользователей стали ценным источником информации для бизнеса, особенно в сфере общественного питания. Автоматическая классификация отзывов открывает перед ресторанами и аналитическими компаниями новые горизонты. Она позволяет быстро обрабатывать большие объемы данных, выявлять тенденции и улучшать качество услуг. Однако, разнообразие методов классификации - от традиционных до современных нейросетевых - требует тщательного анализа их эффективности.
В данной работе рассмотрены вопросы проектирования web-сервиса для планирования закупок и продаж текстильного предприятия. В ходе работы была разработаны структура базы данных исследуемой организации, описаны основные сущности и взаимодействия между ними. Проектируемый web-сервис будет иметь следующие функциональные подсистемы: управления пользователями и ролями, управления закупками, управления продажами, отчетности и аналитики. Проектируемый web-сервис будет важным инструментом для успешной работы предприятия, обеспечивая эффективную продажу товаров, улучшенное взаимодействие с клиентами и оптимизацию бизнес-процессов.
Индустрия профессионального спорта всегда активно внедряла новые технологии. В последние годы для спортивных фанатов уже стало привычным использование 3D-графики движений и высокоскоростной фотографии. Поэтому неудивительно, что в профессиональном спорте все чаще применяют решения на основе искусственного интеллекта.
В последние годы мир столкнулся с беспрецедентной глобальной проблемой, вызванной пандемией коронавируса (COVID-19), которая оказала значительное влияние на здоровье населения, экономику и социальные структуры. В условиях стремительного распространения вируса и необходимости быстрой диагностики заболеваний, вызванных COVID-19, возникла необходимость в разработке и внедрении новых технологий, способных обеспечить эффективное выявление и мониторинг состояния пациентов. В этом контексте особое внимание привлекают методы, основанные на использовании нейронных сетей и глубокого обучения, которые демонстрируют высокую эффективность в анализе медицинских изображений, таких как компьютерная томография грудной клетки, в данной статье они и будут рассмотрены.
В современном мире, где глобализация и международные коммуникации становятся неотъемлемой частью профессиональной жизни, владение английским языком становится критически важным для успешного прохождения собеседований в IT-сфере. «EngTech» - это приложение, разработанное для того, чтобы помочь программистам улучшить свои языковые навыки и уверенно проходить международные интервью. В данной статье рассматривается решение проблемы недостатка языковой подготовки у IT-специалистов, а также подчеркивается актуальность внедрения этого приложения на российский рынок. Мы также обсудим преимущества авторской идеи, ее интуитивно понятный интерфейс и технические особенности, которые делают «EngTech» незаменимым помощником для программистов, стремящихся к международной карьере.
Статья посвящена исследованию применения искусственного интеллекта (ИИ) в разработке программного обеспечения. Рассматриваются такие технологии, как GitHub Copilot, Codium AI и Tabnine, которые уже находят широкое применение в автоматизации процессов программирования. Дается оценка их влияния на скорость написания кода, его качество и снижение нагрузки на разработчиков. Особое внимание уделено анализу преимуществ и недостатков инструментов, основанных на ИИ, включая повышение производительности, возможные риски ошибок и зависимость от технологий. Кроме того, рассматриваются перспективы интеграции ИИ в процесс разработки, его влияние на профессиональные роли и компетенции разработчиков, а также этические и правовые аспекты использования таких технологий.
В настоящее время искусственный интеллект считается одним из важнейших направлений ИТ-исследований. В последнее время искусственный интеллект активно развивается и применяется в различных сферах жизни человека. Его использование облегчает и автоматизирует решение задач, что помогает компаниям более продуктивно настраивать рабочий процесс. Искусственный интеллект очень прогрессивная и широко используемая технология, а на данный момент появляется все больше вариантов его применения, благодаря чему отрасль искусственного интеллекта быстро совершенствуется и развивается. В данной статье будут рассмотрены основные возможности искусственного интеллекта в медицине.
Цифровизация управления человеческими ресурсами стала неизбежной тенденцией в развитии предприятий разных стран. В статье представлен сравнительный анализ цифровых платформ управления трудовыми ресурсами в России и Китайской Народной Республике. Выявлены общие черты и различия в развитии цифровой экономики РФ и КНР, а также актуализирована значимость и проанализированы особенности управления человеческими ресурсами в российской и китайской модели цифровизации процесса управления персоналом на предприятиях.
В деятельность любой современной образовательной организации входит заполнение большого количества отчетности и работа с различной документацией. У таких сотрудников школ, как директор, заведующий учебной частью, бухгалтер и др., это входит в их прямые обязанности, однако работать с документами приходится также и учителям. Это отнимает большое количество времени, что может отражаться на качестве образования учеников. Хорошим решением поставленной проблемы является разработка автоматизированного рабочего места учителя. В данной работе рассмотрены вопросы проектирования информационной системы. Проведен анализ бизнес-процессов учителя с использованием стандарта моделирования IDEF0, выявлены требования в проектируемой системе.
В настоящее время все больше компаний принимают цифровую трансформацию как основную стратегию. В качестве важной части этой стратегии реализуется цифровая трансформация управления качеством обслуживания клиентов, реализуемая с помощью автоматизированной системы управления процессами взаимодействия с клиентами - CRM-системы. Статья посвящена сравнительному анализу российских и китайских CRM-систем. Рассмотрено понятие, функции, преимущества использования автоматизированных систем. Особое внимание уделено особенностям применения систем управления процессами взаимодействия с клиентами в условиях российской и китайской экономики, выявлены факторы, обуславливающие эти особенности. В заключение даны рекомендации при выборе программного обеспечения CRM для компаний, работающих или желающих выйти на китайский рынок.
В данной работе представлено проектирование сайта для борьбы с социальной тревожностью. В процессе работы над сайтом на практике были применены современные технологии, включая Java, Spring Framework, Spring Cloud и React. Была реализована микросервисная архитектура с использованием API Gateway, балансировки нагрузки, кэширования и асинхронного взаимодействия через Kafka. Фронтенд системы создан на основе React. Также были внедрены механизмы логирования и мониторинга с использованием ElasticSearch, Kibana, Prometheus и Grafana.
В данной работе рассмотрен проект внедрения автоматизированной информационной системы управления в деятельность франчайзи фирмы 1С. В ходе работы был проведен анализ существующих бизнес-процессов предприятия, проведен анализ рынка медицинских информационных систем, выявлены требования к проектируемой автоматизированной системе, построены модели системы с помощью языка UML. На основе принятого решения в работе была осуществлена разработка конфигурации системы на базе платформы «1С: Предприятие». Проведена экономическая оценка эффективности разработанной информационной системы управления организацией.
Актуальность темы исследования обусловлена тем, что в современных условиях логистические системы являются интегрированными. Основной принцип интегрированной логистики заключается в активном взаимодействии между всеми звеньями логистической цепи. Интеграция логистических функций позволяет снизить риски, сократить удельные совокупные издержки обращения, повысить гибкость системы, оптимизировать логистические процессы, способствует повышению эффективности функционирования предприятий и тем самым позволяет вывести предприятие на конкурентоспособный уровень.
Сельское хозяйство играет ключевую роль в обеспечении продовольственной безопасности и устойчивом развитии. Однако с ростом населения и изменениями климата традиционные методы ведения сельского хозяйства сталкиваются с серьезными вызовами. В этом контексте искусственный интеллект становится важным инструментом, способным трансформировать аграрный сектор, повысить эффективность производства и минимизировать негативное воздействие на окружающую среду. В статье рассматривается такой вопрос, как применение искусственного интеллекта в сельском хозяйстве и его влияние на продуктивность в АПК.
В статье представлен сравнительный анализ влияния цифровизации на рынок труда России и Китая за период 2003-2023 гг. Исследование основано на статистических данных, включая долю организаций, использующих персональные компьютеры и веб-сайты, объем телекоммуникационных услуг на душу населения, а также показатели занятости и безработицы. Результаты показывают, что в России до 2019 г. уровень цифровизации был выше, но с 2020 г. началось снижение, тогда как в Китае наблюдался устойчивый рост. Цифровизация оказала положительное влияние на занятость в России, но в Китае привела к сокращению рабочих мест. Различия обусловлены экономической политикой и технологическим развитием стран.
В современном мире, где конкуренция за таланты достигает беспрецедентного уровня, традиционные методы рекрутинга уже не могут обеспечить компаниям необходимую эффективность. Цифровая трансформация общества и бизнеса привела к появлению множества инновационных технологий, которые кардинально меняют подходы к поиску, отбору и найму персонала. В данной статье рассматриваются основные тенденции в рекрутинге с применением современных технологий, а также их влияние на процесс подбора персонала. Анализируются основные инструменты и методы, используемые в рекрутинге, такие как искусственный интеллект, анализ больших данных, чат-боты, виртуальные платформы, блокчейн. Оценивается эффективность применения этих технологий в различных аспектах рекрутинга, включая поиск кандидатов, оценку их навыков и компетенций и автоматизацию процессов. Результаты исследования могут быть полезны для специалистов в области HR и организаций, стремящихся модернизировать свои рекрутинговые стратегии.
В статье описываются региональные особенности при оценке интеллектуальных продуктов. Представлена структурная схема интеллектуального капитала региона и основные проблемы.
В статье рассматриваются особенности управления рисками на предприятии радиоэлектронной промышленности. Анализируются ключевые факторы, влияющие на уровень риска, а также предлагается методология оценки и минимизации рисков с использованием методики «оценка безопасности и рисков для подсистемы управления рисками». Приведен практический пример оценки уровня риска для процесса сборки печатных плат до и после проведения предупредительных мер.
В статье проведён сравнительный анализ различных методов оценки результативности систем менеджмента качества (СМК) предприятий. Рассмотрены основные подходы, включая аддитивную и мультипликативную сверстку показателей, модель индексного нормирования, оценку по реализации требований, оценку по степени достижения целей и комплексную квалиметрическую оценку. Проведена оценка данных методов по шкале, учитывающей их точность, возможность прогнозирования, адаптивность и интеграцию в цифровые системы управления. Выявлены преимущества и ограничения каждого метода, а также их применимость в зависимости от уровня зрелости СМК предприятия. Сделаны выводы о перспективности комплексных методов и возможных направлениях дальнейшего развития методов оценки результативности.
В данной статье проведен анализ численности безработных в Дальневосточном федеральном округе, за период с 2010 по 2023 г. Показано, что наибольшее снижение численности безработных в Дальневосточном федеральном округе наблюдается в Хабаровском крае, снижение составило 77,5%. Также в данной статье построен прогноз численности безработных на 2025 г. Полученные результаты говорят о том, что численность безработных к 2025 г. в Дальневосточном федеральном округе снизится на 1,87% по сравнению с 2023 г.
Статья посвящена диагностики развития текстильной промышленности в экономике РФ и Ивановской области, а также инновациям в текстильном производстве. Исследуются проблемы и перспективы инновационного развития текстильной отрасли в новых условиях, выявляются факторы преимуществ Ивановской области на отраслевом рынке.
В данной статье рассмотрена динамика изменения распределения численности населения по размерам соотношения денежных доходов и величины прожиточного минимума на территории Ивановской области с 2013 по 2023 г. Построены регрессионные модели, которые достаточно хорошо описывают динамику изменения распределения численности населения по размерам соотношения денежных доходов и величины прожиточного минимума на территории Ивановской области. Показано что численность жителей Ивановской области получающий среднюю заработную плату, превышающую среднюю заработную плату по России, увеличилась на 27,68% за рассмотренный период.
В статье проведен анализ регулирования искусственного интеллекта в финансовом секторе различных государств, выявлены отличия российской практики и сформулированы актуальные проблемы имеющегося регулирования
Статистика статьи
Статистика просмотров за 2026 год.
Издательство
- Издательство
- ФГБОУ ВО "ИГХТУ"
- Регион
- Россия, Иваново
- Почтовый адрес
- 153000, Ивановская область, г. Иваново, пр. Шереметевский, д. 7.
- Юр. адрес
- 153000, Ивановская обл, г Иваново, Шереметевский пр-кт, д 7
- ФИО
- Гордина Наталья Евгеньевна (РЕКТОР)
- E-mail адрес
- rector@isuct.ru
- Контактный телефон
- +7 (493) 2307346
- Сайт
- https://isuct.ru