В исследовании актуализируется значимость цифровизации процесса управления персоналом на предприятиях сферы услуг. Рассмотрена необходимость модернизации процессов управления человеческими ресурсами, особенно в области оценки и развития персонала. Использование цифровизации на предприятиях сферы услуг расширяет возможности управления кадровыми операциями, а также качественными показателями персонала, а также помогает повысить эффективность и конкурентоспособность компании.
Идентификаторы и классификаторы
- SCI
- Экономика
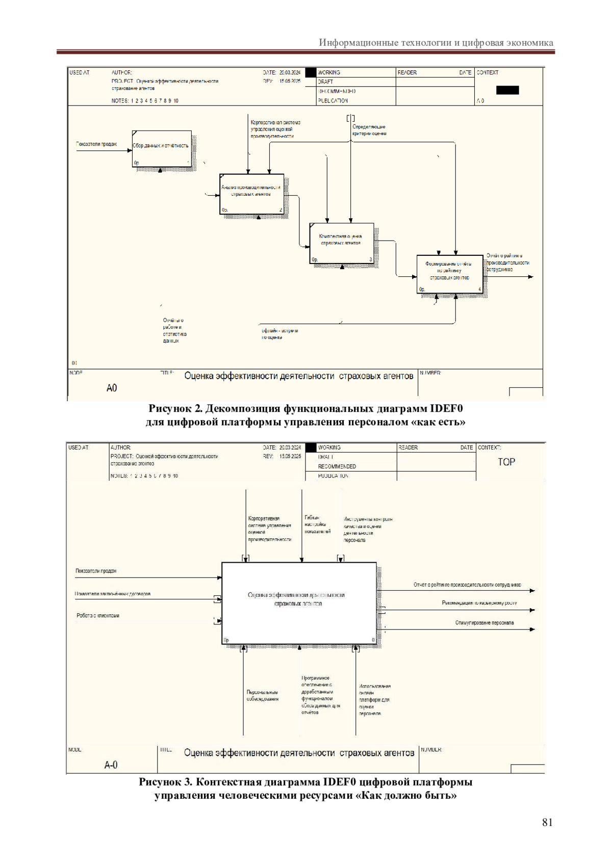
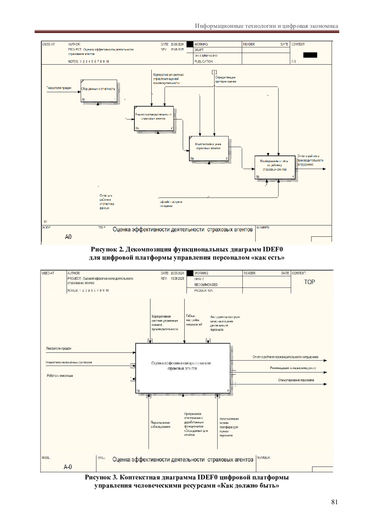
Цифровые платформы для управления персоналом являются важной частью трансформации современных предприятий и приобретают все большее значение благодаря постоянному развитию и применению информационных технологий [1, 2, 6]. Компания Ping An страхование жизни, являясь одним из лидеров китайского рынка, сталкивается с необходимостью модернизации процессов управления человеческими ресурсами, особенно в области оценки и развития персонала. Настоящее исследование посвящено анализу текущего состояния системы управления эффективностью (Performance Management) компании и разработке оптимизированной модели на основе методологии IDEF0, интегрирующей автоматизированные решения.
Если у вас возникли вопросы или появились предложения по содержанию статьи, пожалуйста, направляйте их в рамках данной темы.
Список литературы
1. Ван Хуэй, Абрамова Е.А. Цифровые платформы для управления трудовыми ресурсами: роль, значение, функционал. Сборник научных трудов вузов России “Проблемы экономики, финансов и управления производством”. 2024. № 55. С. 78-81. EDN: CQYEHT
2. Ван Хуэй, Абрамова Е.А. Сравнительный анализ цифровых платформ управления трудовыми ресурсами в РФ и КНР. Сборник научных трудов вузов России “Проблемы экономики, финансов и управления производством”. 2025. № 56. С. 83-84.
3. Лю Хуа. Влияние KPI продаж на рыночную долю страховщиков. Страховой маркетинг. 2022. №7. С. 55-69.
4. Лю Юй. Динамические KPI в условиях рыночной волатильности. Стратегический менеджмент. 2023. Т.31. №4. С. 23-37.
5. Чэнь Лэй. Механизмы гибкой корректировки показателей. Управление качеством данных. 2023. Т.22. №2. С. 45-59.
6. Чачу Куэнджин Альянс Жозефин, Абрамова Е.А. Цифровизация процесса управления трудовыми ресурсами на предприятии Камеруна. Сборник научных трудов вузов России “Проблемы экономики, финансов и управления производством”. 2022. № 50. С. 36-42. EDN: EEXNPG
7. Миролюбова А.А., Сяотун Я., Ксенофонтова О.Л. Эконометрический анализ взаимосвязи ВНП Китая с макроэкономическими показателями. Известия высших учебных заведений. Серия “Экономика, финансы и управление производством” [Ивэкофин]. 2024. № 1(59). С. 61-69. DOI: 10.6060/ivecofin.2024591.675 EDN: TTLWVG
8. Болдарева В.В., Смирнова Н.В. Маркетплейс - как система дистанционной розничной дистрибуции финансовых продуктов и услуг. Сборник научных трудов вузов России “Проблемы экономики, финансов и управления производством”. 2019. № 44. С. 14-19. EDN: COWOUZ
9. Астраханцева И.А., Котенев Т.Е., Горев С.В., Астраханцев Р.Г., Грименицкий П.Н. Метод градиентного бустинга при прогнозировании управленческих решений в многослойной криогенной системе. Современные наукоемкие технологии. Региональное приложение. 2024. № 2(78). С. 50-58. DOI: 10.6060/snt.20247802.0007 EDN: CDNSYQ
10. Карасева А.А., Ксенофонтова О.Л., Абрамова Е.А., Смирнова Н.В. К вопросу об оценке конкурентоспособности вуза. Сборник научных трудов вузов России “Проблемы экономики, финансов и управления производством”. 2024. № 55. С. 35-40. EDN: RFJBEM
Выпуск
Другие статьи выпуска
В данной работе рассмотрено проектирование информационной системы управления школьным медпунктом. В ходе работы были исследованы бизнес-процессы организации с помощью методики IDEF0, выявлены требования к разрабатываемой автоматизированной системе управления. В ходе работы было проведено моделирование информационной системы с помощью унифицированного языка моделирования UML. Были определены потенциальные пользователи будущей системы и их варианты использования системы.
Металлургическое производство является одной из наиболее прибыльных и крупномасштабных отраслей, при этом она требует значительных капиталовложений с длительным сроком окупаемости. Именно поэтому необходимо совершенствовать существующие и разрабатывать новые методы и принципы стратегического управления, основанные на создании эффективного механизма устойчивого развития предприятия для металлургических предприятий. В данной работе рассмотрены вопросы выявления требований к системе управления лабораторией химических технологий металлургического предприятия.
В современную эпоху информатизации цифровизация управления трудовыми ресурсами стала неизбежной тенденцией в развитии предприятий разных стран. В статье подробно рассмотрены этапы внедрения цифровой платформы HR-X на предприятие сферы услуг Ping An Life (КНР) с учетом специфики компании, а также разработан подробный алгоритм определения потребности в модернизации цифровой платформы управления персоналом («HR-X»). Данное исследование дает полезные рекомендации для внедрения и определения в модернизации HR-систем на аналогичных предприятиях сферы услуг.
Развитие управления цепочками поставок (SCM) (Supply Chain Management) актуально в условиях глобализации и цифровизации. SCM позволяет оптимизировать процессы, снизить затраты и повысить удовлетворенность клиентов, что важно для конкурентоспособности компаний. В статье рассмотрены новые методологии и инновационные подходы в логистике, а также технологии управления цепями поставок (использование искусственного интеллекта (ИИ) и методов машинного обучения; применение предиктивной и предписывающей аналитики; технологии цифровых двойников для моделирования и оптимизации операций цепочки поставок; применение технологии блокчейн и технология распределенного реестра (DLT)) и сделаны выводы об эффективности их внедрения.
Процесс прогнозирования цен на недвижимость включает в себя анализ множества факторов, которые могут варьироваться от экономических до социальных. Важной задачей является то, каким образом алгоритмы машинного обучения могут быть адаптированы для обработки различных видов данных, таких как историческая информация, рыночные тренды, данные о расположении и характеристиках объектов, а также внешние факторы, такие как состояние экономики или законодательные изменения.
Практическое применение нейронных сетей в диагностике COVID-19 включает несколько ключевых аспектов и методов, которые позволяют повысить точность, скорость и эффективность выявления заболевания. В данной статье будут рассмотрены прототипы моделей нейронной сети, а также результаты тестирования этих модели. Также в данной статье показаны некоторые перспективы применения технологий глубокого обучения в медицине.
В данной статье проведен анализ и прогнозирование объемов поголовья сельскохозяйственной птицы в Российской Федерации, за период с 1990 по 2024 г. Подобраны математические модели, которые наиболее эффективно бы описывали объемы поголовья сельскохозяйственной птицы в России. Показано, что будет наблюдаться небольшой рост объемов поголовья сельскохозяйственной птицы в 2026 г. Рост составит 1,0% по сравнению с показателями 2024 г.
Среднедушевые денежные доходы населения играют очень важную роль в определении успешности и стабильности экономики, а, следовательно, и государства. Они являются ключевым показателем уровня жизни и благосостояния граждан. В данной статье представлен анализ среднедушевых денежных доходов населения в Центральном федеральном округе, за период с 2011 по 2025 г. Методика основана на использовании корреляционно-регрессионного анализа. Полученные в данной статье данные говорят о том, что построенные модели, описывающие динамику среднедушевых денежных доходов населения в Центральном федеральном округе, носят линейный, экспоненциальный и полиномиальный характер с коэффициентов детерминации более 0,90.
В данной статье проведен анализ объемов поголовья крупного рогатого скота в Российской Федерации, за период с 1990 по 2024 г. Подобраны математические модели, которые наиболее эффективно бы описывали объемы поголовья крупного рогатого скота в России. Показано, что наблюдается снижение поголовья крупного рогатого скота в Российской Федерации на 5,2%, только за последний год. Общее же снижение поголовья крупного рогатого скота в России с 1990 по 2024 г. составило 251,4%.
В работе делается попытка эмпирического выявления циклов в глобальной экономике. При этом в качестве показателя, гипотетическая цикличность которого подразумевается, выбран мировой валовой внутренний продукт. В качестве инструментария используются адаптивные модели прогнозирования.
В статье рассматривается важность использования микроконтроллеров и операционных систем реального времени в современных встраиваемых системах, таких как “умный дом” и “интернет вещей”. Данные системы обеспечивают многозадачность, эффективное управление процессами и предсказуемое поведение системы при строгих ограничениях ресурсов. В данной статье описаны основные архитектуры операционных систем реального времени, а именно - монолитная, уровневая и клиент-серверная. Также в статье приведены примеры популярных ОСРВ, таких как FreeRTOS, MicroC/OS и ChibiOS/RT, и из основные преимущества.
Мобильные операционные системы являются важной частью повседневной жизни современного человека, обеспечивая работу смартфонов, планшетов и других портативных устройств. Они играют ключевую роль в управлении ресурсами устройства и создании платформы для работы с приложениями, обеспечивая связь между пользователем и аппаратным обеспечением. Среди самых популярных мобильных ОС выделяются Android и iOS. Кроме них, существуют и другие операционные системы, которые занимают меньшую долю рынка. Их довольно много: Palm OS, Symbian, BlackBerry OS, Bada, Windows Phone, Firefox OS, Ubuntu Phone и другие.
Драйверы устройств играют ключевую роль в вычислительной технике, обеспечивая взаимодействие операционной системы с различными аппаратными компонентами. Разработка драйверов представляет собой сложный процесс, требующий глубокого понимания как архитектуры аппаратного обеспечения, так и особенностей программной среды. В этой статье рассматриваются основные принципы разработки драйверов, их структура, жизненный цикл, а также методы взаимодействия с операционными системами и периферийными устройствами.
Для управления любой современной вычислительной машиной нужна операционная система. Через операционную систему пользователь взаимодействует и управляет электронной вычислительной машиной, а сама ось операционной системы связывает элементы компьютера, внешние периферийные устройства и сторонние программы в единый механизм. Данная статья посвящена рассмотрению одной из таких операционных систем, как Android.
Как графические, так и командные интерфейсы играют ключевую роль в том, как мы взаимодействуем с операционными системами. От текстовых консолей ранних компьютеров до современных графических оболочек, способы управления устройствами значительно эволюционировали. Выбор между графическим и командным интерфейсом часто становится дилеммой для пользователей, ведь каждый из них предлагает свои уникальные преимущества и подходит для разных задач. Данная статья посвящена изучению того, как различные типы интерфейсов влияют на взаимодействие пользователей с операционными системами.
Управление памятью представляет собой процесс адекватного распределения и деаллокации памяти для программ и данных в компьютерной системе. Управление памятью - это критически важная и при этом довольно сложная задача для операционной системы. Это дает возможность запускать несколько процессов одновременно без сбоев. Понимание того, как работает управление памятью в операционных системах, имеет ключевое значение для стабильности и высокой производительности системы.
Статья посвящена вопросам энергетической эффективности операционных систем и их роли в оптимизации энергопотребления современных вычислительных устройств. В условиях растущей зависимости от мобильных технологий и необходимости снижения углеродного следа, эффективное управление энергией становится критически важным. В статье рассматриваются основные принципы управления энергопотреблением, включая технологии, используемые для оптимизации работы процессоров. Также анализируется, как операционные системы реализуют механизмы энергосбережения, включая адаптивное управление и использование искусственного интеллекта. В заключение подчеркивается важность эффективного управления энергией для обеспечения устойчивого развития технологий и предлагаются перспективы дальнейших исследований в этой области. Статья будет полезна как специалистам в области информационных технологий, так и широкому кругу читателей, интересующимся современными тенденциями в области энергосбережения.
Операционные системы являются неотъемлемой частью современных вычислительных систем и играют важную роль в управлении аппаратными ресурсами, обеспечении выполнения приложений и поддержании связи между программами и оборудованием. В условиях быстро растущих объемов данных и увеличивающихся требований к производительности, эффективное управление ресурсами и высокая масштабируемость становятся ключевыми аспектами для любой ОС. В данной статье мы рассмотрим различные аспекты производительности ОС, а также проведем сравнительный анализ основных операционных систем в условиях высокой нагрузки.
Облачные технологии становятся ключевыми в информационных технологиях, позволяя пользователям и организациям разрабатывать и управлять приложениями без необходимости доступа к физическим ресурсам. Облачные операционные системы предлагают масштабируемость, доступность данных с любого устройства и гибкость в управлении ресурсами. Эти технологии не только изменили структуру операционных систем, но и преобразовали рынок ИТ-услуг. Актуальность темы очевидна на фоне роста пользователей облачных сервисов и их внедрения в бизнес-процессы. В статье будет рассмотрено, как облачные технологии изменили традиционные операционные системы и куда движется эта сфера в будущем.
Операционные системы играют ключевую роль в современной информатике и компьютерной науке. Они обеспечивают взаимодействие между аппаратным и программным обеспечением компьютера, предоставляют пользователям интерфейсы для работы с программами и управления файлами, а также управляют ресурсами системы. История ОС берет свое начало с середины 20 века и продолжает развиваться в настоящее время.
В наше время технологии включают в себя методы шифрования, контроль доступа и создание резервных копий для минимизации рисков потери данных. В современном мире информационных технологий такие меры стали необходимым стандартом для обеспечения безопасности как личной, так и корпоративных информации.
История WeChat, прошедшего путь от стартапа 2011 г. до лидера в сфере мобильной связи, демонстрирует его приверженность инновациям и удовлетворению потребностей пользователей. Приложение продолжает адаптироваться к новым технологическим достижениям и изменениям в законодательстве. WeChat, несомненно, сохранит свои позиции первопроходца в сфере цифровых инноваций.
В статье представлена практическая реализация классического алгоритма поиска пути A* в среде игрового движка Unity. Основное внимание уделено адаптации алгоритма для работы на сетке с четырьмя возможными направлениями перемещения: вверх, вниз, влево, вправо. Авторы детально описывают ключевые компоненты реализации, включая структуры данных для открытого и закрытого списков, механизм вычисления веса клеток, эвристическую функцию и учет сложности перемещения. Приводятся листинги кода на C# для основных классов, интерфейсов и вспомогательных методов. Результатом работы является функциональный модуль, способный находить оптимальный маршрут в двумерном клеточном пространстве, что подтверждается наглядным примером визуализации найденного пути. Отмечается ограничение алгоритма, отсутствие поддержки диагонального перемещения и потенциал его применения не только для навигации, но и для генерации карт.
В данной статье рассматривается проблема обнаружения дипфейков в мультимодальных данных. Предложен метод, основанный на архитектуре самообучающихся мультимодальных сетей (Self-Supervised MultiModal Versatile Networks), предназначенный для классификации видео на аутентичные и синтетически сгенерированные. Система анализирует три модальности: визуальную, аудиальную и текстовую (название видео). Для обработки видеопотока применяется временная модель TSM-50 (Temporal Shift Module), аудиоданные обрабатываются с помощью сверточной сети ResNet50 на основе спектрограмм, а текстовая информация преобразуется в векторное представление с использованием модели Word2Vec. Ключевой особенностью подхода является проекция специфичных для каждой модальности представлений в общее векторное пространство (Shared Space) с использованием методов контрастивного обучения - Noise Contrastive Estimation (NCE) для аудио и видео и Multiple Instance Learning with NCE (MIL-NCE) для текста. Объединенное мультимодальное представление подается на классификатор, который принимает итоговое решение о подлинности контента. Представленная система демонстрирует потенциал самообучения на немаркированных данных для решения актуальной задачи детекции дипфейков.
Традиционные методы оценки степени повреждения вмятин на автомобилях требуют привлечения квалифицированных экспертов, что является трудоемким и длительным процессом. Учитывая большое количество аварий, необходим надежный, автоматизированный и экономически эффективный подход к определению тяжести повреждений. Основная цель данной работы - применение современных методов обработки данных о повреждениях для минимизации ошибок, связанных с визуальной оценкой человеком. Как правило, автомобильные аварии характеризуются определенным набором параметров, которые играют ключевую роль в определении тяжести повреждений. Наша система использует метод трансферного обучения для извлечения признаков из изображений с помощью предварительно обученных моделей с целью прогнозирования степени повреждения автомобиля. Система начинает работу с извлечения выборочных изображений автомобилей, которые предварительно обрабатываются для устранения фона. Затем эти изображения передаются в предварительно обученные нейронные сети для тонкой настройки и извлечения признаков. На заключительном этапе вмятины классифицируются по степени тяжести на основе сравнения с предварительно размеченными образцами для достижения высокой точности прогнозирования. В результате многочисленных экспериментов и всесторонних испытаний предложенная система продемонстрировала способность определять степень повреждения автомобиля с общей точностью 96,34%, что превосходит существующие методы компьютерной классификации.
В данной работе рассмотрены вопросы выявления требований к внешним системам, которые интегрируются с системой 1С. Платформа «1С: Предприятие» поддерживает механизмы взаимодействия с различными внешними системами. Таким образом появляется возможность разрабатывать прикладные решения, используя данные и мощности внешних систем или управляя ими, не покидая привычной системы учёта. Оптимизация интеграционных процессов направлена на повышение эффективности взаимодействия систем, снижение затрат на интеграцию и улучшение качества предоставляемых услуг.
Данная работа посвящена техническим аспектам сбора и обработки пользовательских отзывов на мобильные приложения банков. Основное внимание сосредоточено на двух ключевых этапах: выборе инструментальных средств разработки и процессе сбора данных, которые станут фундаментом для последующего обучения нейросетевой модели и проведения нейросетевого анализа отзывов на мобильные приложения банков.
В данной работе представлена методология анализа пользовательских отзывов, основанная на двухэтапной предобработке текстовых данных. В основе подхода лежит идея раздельной обработки, которая включает в себя как лёгкую очистку текста от ненужных элементов, так и глубокую лингвистическую обработку с лемматизацией, что позволяет более точно выявлять важные аспекты. В качестве примера успешной реализации системы для анализа реальных отзывов пользователей приведены конкретные примеры, которые демонстрируют эффективность предложенного подхода.
В современном мире существует необходимость в автоматизации процесса взаимодействия организаций с клиентами. Интернет-пространство позволяет в этом достичь хороших результатов через применение различных моделей электронного бизнеса. Правильный выбор модели и способа её реализации приведет к высокому уровню интеграции и взаимодействия организации с клиентами. В данной работе рассмотрены вопросы выявления требований к web-сервису для планирования закупок и продаж текстильного предприятия. Проектируемый web-сервис будет иметь следующие функциональные подсистемы: управления пользователями и ролями, управления закупками, управления продажами, отчетности и аналитики. Проектируемый web-сервис будет важным инструментом для успешной работы предприятия, обеспечивая эффективную продажу товаров, улучшенное взаимодействие с клиентами и оптимизацию бизнес-процессов.
В статье проведен обзор и анализ существующих технологий оценки усталости водителя (субъективные методы самооценки, физиологические методы, методы на основе измерения физических показателей, поведенческие методы, использование систем, регистрирующих режим работы и отдыха водителя). Выявлены достоинства и ограничения применения существующих методов. Рассмотрены методы машинного обучения, обоснована возможность их применения с целью разработки алгоритмов оценки усталости водителя.
Искусственный интеллект в управлении здравоохранением является мощным инструментом, который способствует повышению эффективности, точности и доступности медицинских услуг. Он может быть определен как инновационный подход, использующий алгоритмы и системы машинного обучения для автоматизации, оптимизации и поддержки управленческих и клинических процессов в сфере здравоохранения. В данной статье собраны и описаны основные плюсы и минусы внедрения искусственного интеллекта в управление здравоохранением.
Анализ киберпреступлений является очень важным и актуальным, поскольку он помогает выявить тенденции, методы злоумышленников и уязвимые места в информационных системах. Это, в свою очередь, способствует разработке эффективных мер по их предотвращению и борьбе с киберпреступностью.
ИИ имеет огромный потенциал для преобразования здравоохранения и улучшения качества медицинской помощи. Различные ассистенты на основе ИИ, системы анализа и поддержки постановки диагнозов освобождают врачей от рутинной работы по сбору анамнеза, изучению анализов, результатов исследований и постановке диагноза в простых случаях. В результате этого высвобождается время для работы с более сложными случаями, в которых искусственный интеллект не может заменить врача. Положительное влияние технологий искусственного интеллекта на качество медицинских услуг проявляется в том, что модели искусственного интеллекта в результате обработки большого количества данных могут выявить закономерности или различить объекты, на которые человек может не обратить внимание.
В китайской корпоративной среде автоматизированные системы постепенно становятся основным компонентом процесса управления взаимодействием с клиентами. Эти системы охватывают множество аспектов: от консультаций с клиентами и обработки жалоб до послепродажного обслуживания. В статье рассмотрен опыт внедрения автоматизированной системы управления процессами взаимодействия с клиентами (CRM-системы) в деятельность туристической компании. Обоснована актуальность внедрения информационной системы, а также сформулированы ожидаемые результаты.
В данной статье рассматривается существующее законодательство и актуальные цифровые технологии КНР для развития цифровой экономики Китая, в том числе и для создания единого цифрового логистического пространства в стране. Одним из ключевых государственных проектов КНР в рамках «Долгосрочного плана развития логистической отрасли» является Национальная Китайская информационная платформа логистики (LOGINK). На цифровой платформе LOGINK основными партнерами являются китайские компании, несколько международных организаций, а также несколько социальных объединений и учреждений Китая. Данная платформа построена по принципу информационного объединения стран и регионов для осуществления эффективного обмена информацией и снижения затрат.
Статья посвящена выявлению роли менеджера в системе профилактики и регулирования конфликтных ситуаций в организации. В статье раскрыта сущность конфликта как социально-психологического явления, охарактеризована специфика организационного конфликта, а также выявлены психологические методы профилактики и регулирования конфликтных ситуаций в группе, применяемые в современном менеджменте.
Управленческое общение является не техническим навыком, а стратегической компетенцией руководителя. Оно пронизывает все без исключения сферы менеджмента и выступает главным условием создания устойчивой, адаптивной и высокоэффективной организации. Инвестиции в развитие коммуникационной культуры - как на индивидуальном уровне руководителя, так и на уровне всей компании - окупаются за счет синергетического эффекта, проявляющегося в росте производительности, укреплении командного духа и усилении конкурентных преимуществ на рынке. В данной статье исследуются сущность управленческого общения и его фундаментальные принципы.
Управление персоналом справедливо считается одной из ключевых функций в деятельности любой организации. От способности руководителя эффективно управлять подчиненными, понимать детерминанты их поведения и предвидеть его последствия для трудового процесса во многом зависит общий успех компании. Однако не все управленцы осознают необходимость постоянного совершенствования методов работы с кадрами и развития корпоративной управленческой культуры, хотя именно эти элементы являются критически важными для достижения высокой производительности и конкурентоспособности. В данной статье исследуются фундаментальные основы поведения работников и роль руководителя в развитии управленческой культуры организации.
В современной управленческой практике наблюдается устойчивая тенденция к формированию руководящих структур на основе командного принципа организации. Такой подход предполагает сознательный переход от традиционных иерархических моделей к созданию сплоченных управленческих команд, объединенных общими стратегическими ориентирами и ценностными установками. В данной статье анализируются перспективы создания управленческих коллективов по командному принципу и оценивается их эффективность.
Исследование процесса развития корпоративной культуры через призму ее жизненного цикла представляет собой важный инструмент диагностики и стратегического управления организацией. Данный анализ позволяет не только идентифицировать текущее состояние культурной среды компании, но и прогнозировать возможные кризисы, а также своевременно инициировать преобразования, направленные на обеспечение устойчивого развития и повышение конкурентоспособности.
В условиях современного рынка человеческий капитал приобретает всё большее значение, и грамотное управление персоналом становится ключевым фактором конкурентоспособности предприятий. Одним из эффективных решений выступает внедрение специализированной HRM-системы (системы управления персоналом), способствующей автоматизации многих HR-процессов, таких как учет рабочего времени, выплата зарплат, организация внутренних коммуникаций и обучение сотрудников. Статья посвящена исследованию рисков, связанных с самостоятельной разработкой HRM-системы. Подробно рассмотрены основные этапы разработки системы, идентифицированы потенциальные риски, которые могут возникнуть на каждой стадии проекта. Особое внимание уделено разработке практических мер по минимизации выявленных рисков, а также важности своевременного выявления угроз и выработки соответствующих стратегий реагирования.
Литейное производство играет ключевую роль в экономике России, обеспечивая сырьевую базу для многих отраслей промышленности, таких как машиностроение, строительство и энергетика. Благодаря этому сектору создаются важные компоненты для тяжелой промышленности, транспортного машиностроения и оборонного комплекса, способствуя укреплению национальной безопасности и развитию инфраструктуры. Вместе с тем, современное состояние отрасли характеризуется спадом, что создает необходимость исследования его причин. В данной статье рассматривается современное состояние литейного производства в России, анализируется динамика ключевых показателей его деятельности, приведена оценка финансовой устойчивости и платежеспособности предприятий отрасли, выявлены проблемы и позитивные тенденции в литейном производстве.
Анализ уровня бедности и величины прожиточного минимума - сложный и многогранный процесс, требующий использования различных методов и данных. Он является важным инструментом для разработки и реализации эффективной социальной политики, направленной на снижение бедности и повышение уровня жизни населения. В данной статье представлен анализ уровня бедности и величины прожиточного минимума в Ивановской и Владимирской областях в период с 2021 по 2025 г. Методика основана на использовании корреляционно-регрессионного анализа. Построен прогноз уровня бедности в Ивановской и Владимирской областях в 2026 г. Так уровень бедности в Ивановской области составит ~ 7,7%, во Владимирской области ~ 6,9%.
Анализ уровня бедности является ключевым инструментом для формирования эффективных мер по улучшению условий жизни населения, сокращению социального неравенства и достижению устойчивого развития общества. В данной статье представлен анализ уровень бедности в Центральном федеральном округе. Проведен сравнительный анализ динамики изменения уровня бедности, за период с 2018 по 2024 г. Методика основана на использовании корреляционно-регрессионного анализа. Полученные в данной статье данные говорят о том, что построенные модели, описывающие изменение уровня бедности, носят линейный и полиномиальный характер.
Анализ распределения городского и сельского населения является важным инструментом для понимания социально-экономических процессов в России и разработки эффективной государственной политики. В данной статье проведен анализ распределения городского и сельского населения в России, за период с 1926 по 2023 г. А также проведено прогнозирование городского и сельского населения в РФ на 2025 г. Кроме этого в данной статье были подобраны математические модели, которые наиболее эффективно бы описывали распределение городского и сельского населения в России. Показано, что численность городского населения возрастет на 1,21% по сравнению с данными 2023 г., в то время как численность сельского населения снизится на 0,76%.
Данная статья посвящена исследованию возможностей применения технологии блокчейн в сфере недвижимости. Рассматриваются преимущества использования распределенных реестров для повышения прозрачности сделок, снижения риска мошенничества и ускорения регистрационных процедур. Анализируются международные практики внедрения блокчейн-решений, такие как платформы Propy и ATLANT, а также российские инициативы, включая проекты Дом. РФ и Bitfury Group.
В статье рассматриваются методы тестирования смарт-контрактов и особенности применения фреймворка Foundry для их разработки, отладки и верификации. Приведены ключевые этапы тестирования, показаны примеры развертывания и взаимодействия со смарт-контрактами в локальной среде Ethereum. Подчёркивается значимость тестирования как механизма обеспечения безопасности и надёжности децентрализованных приложений.
Искусственный интеллект уже не просто тренд, а реальный помощник в мире финансов. Современные финансовые организации ежедневно обрабатывают огромные объемы информации - транзакций, рыночных показателей, клиентских профилей и многого другого. Искусственный интеллект позволяет выявлять скрытые закономерности, оптимизировать процессы и предлагать персонализированные услуги клиентам. В данной статье представлены некоторые примеры использования искусственного интеллекта в финансовой сфере.
В статье проведён криминологический анализ дела, связанного с мошенническим криптообменником CoinGraddle, который маскировался под легальный сервис CoinCraddle. На примере реальной ситуации рассмотрены методы злоумышленников такие как фишинг, многократные запросы на перевод денег и применение промежуточных криптовалютных кошельков для маскировки транзакций. В работе подчёркивается опасность работы с непроверенным ресурсам, и недостаточная осведомлённость людей о том, как работают блокчейн-системы. В заключение говорится о важности повышения финансовой и цифровой грамотности, а также использования инструментов для отслеживания криптовалютных операций с целью предотвращения и расследования подобных преступлений.
Статистика статьи
Статистика просмотров за 2026 год.
Издательство
- Издательство
- ФГБОУ ВО "ИГХТУ"
- Регион
- Россия, Иваново
- Почтовый адрес
- 153000, Ивановская область, г. Иваново, пр. Шереметевский, д. 7.
- Юр. адрес
- 153000, Ивановская обл, г Иваново, Шереметевский пр-кт, д 7
- ФИО
- Гордина Наталья Евгеньевна (РЕКТОР)
- E-mail адрес
- rector@isuct.ru
- Контактный телефон
- +7 (493) 2307346
- Сайт
- https://isuct.ru