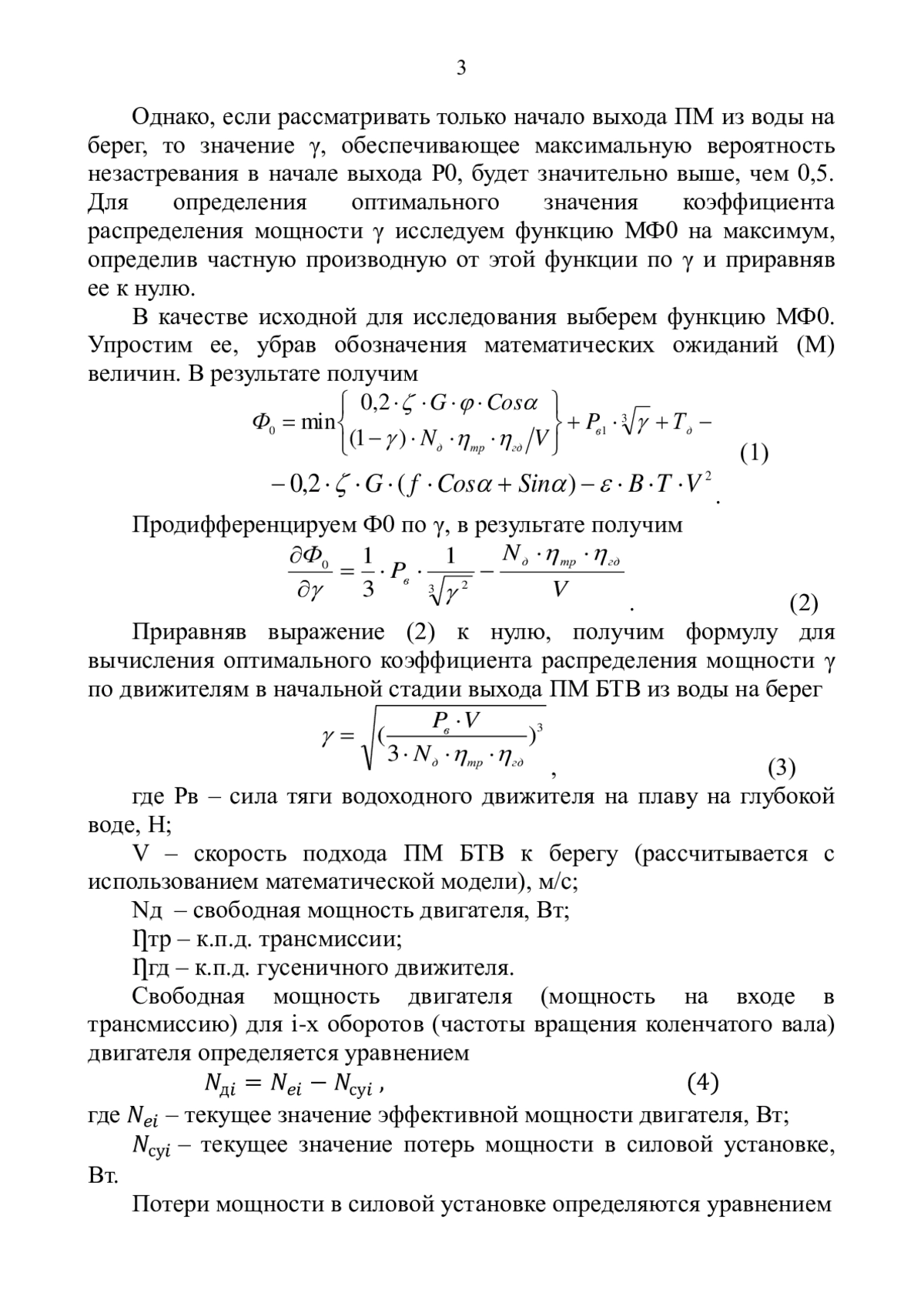
Рассмотрены исследования по определению рационального соотношения мощности на сухопутный и водоходный движители плавающих машин бронетанкового вооружения при их совместной работе. Данные исследования могут быть использованы в качестве основы для разработки алгоритмов автоматизации процесса распределения мощности, а также для выработки обоснованных рекомендаций по выбору частоты вращения коленчатого вала двигателя, номера передачи в трансмиссии, в целях повышения вероятности выхода машины из воды на берег, то есть улучшения проходимости ПМ БТВ на мелководье.
Идентификаторы и классификаторы
- SCI
- Электротехника
Применение ПМ БТВ по предназначению в реальных боевых условиях показало, что существует ряд факторов, которые влияют на изменение массы машины. К таким факторам относятся: дополнительное бронирование ПМ БТВ (бронированные экраны, против аккумулятивные решётки и др., необходимость установки которых связана с постоянным совершенствованием средств огневого поражения противника), загрузка на ПМ БТВ дополнительного боекомплекта и снаряжения в связи со сложностью подвоза боеприпасов в боевой обстановке (особенно при высадке морского десанта), а также появление пробоин от воздействия огневых средств противника, что приводит к попаданию забортной воды в корпус машины.
Если у вас возникли вопросы или появились предложения по содержанию статьи, пожалуйста, направляйте их в рамках данной темы.
Список литературы
1. Степанов, А.П. Проектирование амфибийных машин. - М.: 2007. - 420 с.
2. Система математических моделей для комплексной и автономной оценки эффективности применения плавающих машин бронетанкового вооружения в условиях высадки морского десанта - Омск: 2020. - 104 с.
3. Васильев, В.В. Конструкция “ВГМ”. Теория движения: учебник / В.В. Васильев, М.П. Поклад, О.А. Серяков, Т.А. Ивахненко. - Омск: 2013. - 436 с.
4. Бурьян А.А. Боевая машина пехоты “БМП-3”: учебное пособие. - Омск: 2000.
5. Серяков, О.А. Теория военных гусеничных и колесных машин: сборник контрольных работ / О.А. Серяков, В.В. Васильев. - Омск: 2018. - 48 с.
Выпуск
Другие статьи выпуска
События происходящие на территории Эстонии вызывают неоднозначные суждения как среди политиков, так и историков. Сегодня в Эстонии, как и в других Прибалтийских республиках открыто проводится политика русофобии. В условиях проведения специальной военной операции на территории Украины усилилось информационное давление на нашу строну, со стороны коллективного Запада, в т. ч. и со стороны Эстонии. Периодически с экранов телевиденья говорят о оккупации Эстонии, которую осуществил Советский Союз в 1940 г. и в послевоенные годы, о выселении в Сибирь и другие отдаленные регионы СССР эстонцев, при этом забывая о тех процессах, которые проходили в республике в период с 1917 г. по 1941 г., т. е. до начала Великой Отечественной войны. В статье автор на конкретных исторических примерах показывает деятельность националистического движения на территории Эстонии в 1917-1941 гг. Делается вывод о том, что, начиная с 1917 г. в Эстонии создаются националистические организации, задача которых состояла в недопущении коммунистического движения на территории Эстонии, а в последующем подготовка их к борьбе с Советским Союзом.
В истории мировой цивилизации конфликты в отношениях между государствами имели длительный временной период, оказывали и продолжают оказывать большое влияние на состояние международных отношений. Некоторые конфликты между государствами приводили к войнам, которые продолжались десятилетиями. Самая длительная в истории мировой цивилизации - это столетняя война между Англией и Францией, общей продолжительностью 115 лет (1338 - 1553 гг.). Наша страна 25 лет вела Ливонскую войну (1558 - 1583 гг.) и таких примеров можно привести много. Конфликты могут быть между двумя странами (русско - японская война), между страной и коалицией государств (Крымская война), между двумя коалициями государств (Семилетняя война). Войны между странами по своим масштабам могут быть локальными, региональными и континентальными (Тридцатилетняя война). Самые глобальные в истории человеческой цивилизации - это Первая и Вторая Мировые войны, охватившие большинство регионов планеты, в которых участвовали большинство стран мира. Эти войны привели к самым большим людским жертвам и материальным разрушениям. Главная причина конфликтов в отношениях между странами - это борьба за рынки сбыта и источники сырья, то есть экономические интересы. Можно сделать вывод о том, что конфликты между странами, перерастающие в войны, будут существовать ещё длительное время. Особое место занимает конфликт между Россией и Украиной, который перерос в специальную военную операцию и продолжается уже четвёртый год. Де - юре, это конфликт между Россией и Украиной, но де - факто - это конфликт России со странами военно - политического блока НАТО во главе с США.
В статье рассматриваются изменения в составе и оснащенности пунктов управления в годы Великой Отечественной войны. Основное внимание акцентировано на раскрытие их состав и предназначения.
С первых дней войны в битве за Ленинград железнодорожным войскам и специальным формированиям НКПС отводилась важная роль не только в ведении заградительных работ на фронтовых железных дорогах, но и в восстановлении, эксплуатации прифронтовых участков железных дорог там, где устанавливалась некоторая стабилизация фронта. В статье на основе исторических сведений изложены условия выполнения задач железнодорожными войсками и специальными формированиями НКПС как в период обороны блокады Ленинграда, так и полного её снятия.
В статье рассмотрена возможность применения методов антикризисного управления производственными процессами при подборе и унификации названий тем учебных занятий и учебных вопросов по специальным дисциплинам в высшем инженерно - техническом учебном заведении.
Статья посвящена вопросам создания средств электронного обучения, как один из видов информационных технологий. Рассмотрены особенности к изучению определения искусственного интеллекта.
Статья посвящена вопросам создания средств электронного обучения, как один из видов информационных технологий. Рассмотрены особенности к изучению определения искусственного интеллекта.
В статье приводятся результаты экспериментального исследования специфических особенностей проявления индивидуально - психологических качеств и свойств сотрудников охранного предприятия в условиях профессиональной деятельности. В экспериментальной группе высоки показатели образной (зрительной памяти). Работа охранника и телохранителя предполагает высокое психическое напряжение, которое требует от работника высокой устойчивости, стабильности и терпения. Уверенность в себе, позволяет чувствовать себя спокойно в ситуации риска и возможной опасности в период работы. Охранники и телохранители понимают важность значения преданности и честности к охраняемому лицу и объекту, для успешной работы предприятия и безопасности клиента. Сотрудники не лишены мотива к карьерному росту и повышения своего профессионального статуса. Они готовы честной и преданной работы, заслужить доверие клиентов и администрации предприятия.
В статье проведено исследование индивидуально - личностных особенностей профессионального выгорания врачей, обработка полученных результатов с применением методов математической статистики. Выявлены когнитивные и эмоциональные атрибуты, которые коррелируют с профессиональным выгоранием: пессимистические настроения, склонность к раздражительности, интроверсия, невротические тенденции и агрессивность. Кроме того, была продемонстрирована значимая корреляция между продолжительностью трудовой деятельности и риском профессионального выгорания. Выявлена корреляция между профессиональным выгоранием и уровнем работоспособности, включая удовлетворенность трудовой деятельностью, профессиональной ответственностью, работоспособностью в целом, удовлетворенностью условиями работы и качеством обратной связи в рабочей среде. Установлено, что когнитивные и эмоциональные характеристики, такие как интроверсия, пессимизм, раздражительность, невротизм и агрессивность, оказывают влияние на развитие профессионального выгорания. Показано влияние общего уровня удовлетворенности трудом, удовлетворенности профессией и работоспособностью в целом, а также качеством обратной связи в рабочей среде на вероятность развития профессионального выгорания.
В статье проведено эмпирическое исследование первичной социально - психологической адаптации служащих, обработка полученных результатов с применением методов математической статистики. Установлено, что служащие обладают умеренно выраженными адаптационными способностями, они могут подстраиваться к новым условиям среды и проявлять некоторую гибкость. Они также характеризуются достаточно высоким уровнем психической устойчивости, проявляют лидерство, стремятся руководить другими людьми при решении каких - либо задач. В то же время они часто испытывают сложности коммуникативного характера, им бывает сложно установить контакт с окружающими; в эмоциональной сфере служащие могут переживать неуверенность или подавленность, а также характеризуются внешним локусом контроля и склонностью уходить от проблем в свои мысли. Испытуемые достаточно хорошо адаптированы, способны ориентироваться в новых ситуациях, не склонны к выраженной агрессии и конфликтности, к подавленному настроению, эмоционально устойчивы. Показатели адаптации у служащих тесно связаны с их коммуникативными характеристиками, социальной смелостью и открытостью, гибкостью мышления, стремлением к лидерству, с эмоциональной стабильностью, низкой тревожностью, агрессивностью и чувствительностью к неудачам в деятельности и общении, а также с низкой выраженностью противоречий в личностной структуре и невротических личностных черт.
Ученые и научные кадры составляют стратегический резерв государства, а система их подготовки, включающая, в том числе и образование, входит в разряд государственных интересов, и является одной из основных и важнейших функций любой страны. В связи с этим любое уважающее себя государство вынуждено нести значительные затраты на подготовку специалистов с учеными степенями, причем эти затраты увеличиваются в зависимости от видов научной деятельности и сроков обучения.
В статье отражены актуальные вопросы по обеспечению санитарно - гигиенических условий при ведении боевых действий. Авторы акцентируют внимание на организации мобильных санитарно - гигиенических сооружений, в частности общественных туалетов в случае временного размещения воинских частей в полевых условиях в условиях ведения специальной военной операции (СВО).
В статье описана структура экосистемы народной помощи фронту. Показано, что в ней представлены две группы акторов (контрибьюторы, создающие ценность, и нарушители, препятствующие ее создание). Предложен перечень контрибьюторов. Дано описание основных типов нарушителей.
Выполнен анализ способов определения полной и остаточной деформации металлокомпозитных баллонов при проведении нагружения в ходе технического освидетельствования. Одним из критериев успешности нагружения является полная и остаточная деформация. Определяется она в основном по разнице объемов жидкости в баллоне при испытательном и рабочем давлении. Эта процедура продолжительна и требует специализированного оборудования. Такого же результата можно добиться проводя вовремя нагружения замеры приращения наружного радиуса баллона.
В статье рассмотрены современные методы и технологии тушения пожаров в кабельных потернах, а также анализ их эффективности, преимуществ и недостатков.
В статье рассматривается экономическая и экологическая эффективность применения методики сжигания жидкого топлива с паровой газификацией на котельных установках. Подчеркивается, что данная технология обеспечивает повышение коэффициента полезного действия (КПД) за счет более полного сжигания топлива, тем самым снижает затраты на топливо и уменьшает выбросы вредных веществ. Обсуждаются преимущества в использовании различных видов топлива, включая нефтяные отходы, а также долгосрочные экономические выгоды, связанные с инвестициями в модернизацию оборудования.
В статье представлены экспериментальные исследования по определению кинетики термического разложения твердых коммунальных отходов. Получены сведения влияния потери плотности топлива ТКО от времени. Рассмотрено влияние управляющих параметров в виде подачи первичного воздуха на процессы газификации топлива. Представлены сравнительные данные по снижению экологических показателей по соотношению с предельно допустимых нормативными значениями вредных выбросов.
Строительство подземным способом объектов промышленного, военного и специального назначения технологически связаны с необходимостью обеспечения санитарно - гигиенические условия труда и безопасных условий ведение горных работ. Известен положительный опыт применения в качестве вспомогательных источников тяги - вентиляторных эжекторных установок (ВЭУ) при добыче полезных ископаемых подземным способом на рудниках по добыче калийно - магниевых солей, гипса, серебра, золота. На сегодняшний день уделено недостаточно внимания обобщению теории аэродинамических расчетов вентиляторов - эжекторов. Научные исследования в данном направлении позволят сформировать математическую модель и разработать аэродинамические схемы с рациональными параметрами работы вентиляторных эжекторных установок при технологических решениях проветривания подземных пространств с их применением.
Обсуждается подход, охватывающий второй раздел методологии анализа и оценки надежности алгоритмов управления техническими системами в части проведения имитационного многофакторного эксперимента с целью получения исходных данных оценки показателей надежности алгоритмов управления техническими системами.
Любая война, как известно, способствует созданию и быстрому внедрению новейших технологий, видов оружия и технических средств. Однако в военное время практическое внедрение всех этих инноваций направлено, главным образом, на решение основной задачи - победы над врагом, но никак не для мирного строительства и улучшения жизни простых людей. Война очень быстро проверяет в действии оружие и технику, оставляя при этом всё хорошее и отметая непригодное. Исторический опыт показывает, что лучшее оружие и надежную военную технику, в том числе и военные автомобили, можно создать только после апробации их в реальных боевых условиях.
Рассмотрены особенности организации строительной площадки при строительстве и реконструкции зданий в стесненных условиях Санкт-Петербурга. Приведены факторы стесненности и мероприятия по предупреждению условий возникновения опасных зон.
В статье рассматриваются вопросы по использованию быстровозводимых и мобильных зданий и сооружений при оперативном обустройстве войск в районах временной дислокации. Рассмотрены планировочные и конструктивные решения быстровозводимых и мобильных зданий, их особенности и преимущества относительно капитальных зданий и сооружений. Уделено внимание основным этапам обустройства функциональных зон военных городков в условиях временной дислокации.
Статья посвящена разработке экономико - математической модели (ЭММ) экономической безопасности для организаций военно - строительного комплекса (ВСК), реализующих инвестиционно - строительные проекты (ИСП) восстановления объектов незавершённого строительства ВСК РФ. В статье приведены сущность, цель и пример структуры экономико - математической экономической безопасности. Описана последовательность реализации ЭММ.
В статье представлена экономико - математическая модель оценки оптимизации финансовых ресурсов при восстановлении объектов незавершенного строительства, состоящая из трех этапов. Рассмотрена математическая постановка задачи оптимизации и обоснование метода ее решения. Модель позволяет определить оптимальный вариант распределения капитальных вложений для эффективного восстановления объектов, с учетом комплексного показателя эффективности восстановления за определенный период времени при ограниченном годовом бюджете, что является актуальным вопросом для организаций военно - строительного комплекса при обустройстве и расквартировании воинских частей. Практическая значимость модели заключается в минимизации капитальных вложений и сроков на восстановление недостроенных объектов.
Уникальность подземных специальных фортификационных сооружений определяет их место в ряду сооружений, для которых систематическое обследование и мониторинг технического состояния их строительных конструкций являются обязательными в соответствии с действующим законодательством. В статье рассмотрены воздействия агрессивных сред на железобетонные конструкции подземных специальных фортификационных сооружений, которые предопределяют категорию их технического состояния. Проанализированы условия протекания щелоче - силикатной реакции, следствием которой в теле бетона является развитие внутренних растягивающих напряжений и деструктивных процессов - образования трещин, деформаций, и разупрочнения бетонных конструкций. Установлены ранее неизвестные факторы, провоцирующие эти процессы и предложены пути выявления их на ранних стадиях проявления. Акцентировано внимание на роли тампонажных растворов в формировании несущей способности строительных конструкций подземных специальных фортификационных сооружений. Даны рекомендации по учету влияния щелоче - силикатной коррозии бетона специальных фортификационных сооружений при проведении обследования их технического состояния. Статья может быть полезна для специалистов, занимающихся обследованием и мониторингом технического состояния уникальных зданий и сооружений.
В статье анализируются применение защитных сооружений в ходе ведения боевых действий, возможности возведения войсковых защитных сооружений с помощью аддитивных технологий, особенности защитной конструкции, напечатанной на строительном 3D-принтере, ее возможный состав и конфигурация и энергопоглощающая способность. Предложена схема расчета глубины проникания снаряда в слоистую ограждающую конструкцию, напечатанную на 3D-принтере, введен коэффициент, учитывающий энергопоглощающую способность слоистой конструкции, напечатанной на строительном 3D-принтере.
В статье дана оценка значимости поверочных расчетов в цепи мероприятий по оценке технического состояния зданий и сооружений. Проанализированы влияние объема выборки исходных данных и точности их определения на достоверность поверочного расчета. Проанализированы термины и формулировки, используемые в нормативной литературе, при оценке технического состояния строительных конструкций. Выявлены несоответствия отдельных положений нормативных документов, которые противоречат друг другу или другим нормативным документам, регламентирующим контроль технического состояния объектов контроля. В статье выявлено отсутствие в нормативных документах требований к определенным процедурам поверочного расчета, что осложняет сам процесс оценки технического состояния конструкций и создает условия для возникновения неопределенности в результатах. Проанализировано влияние квалификации специалистов, выполняющих как обследование, так и расчёты на достоверность оценки категории технического состояния конструкций. Показано, что одна и та же конструкция может иметь сразу несколько дефектов, имеющих различную природу, степень опасности, область распространения, скорость развития и т. д., что должно учитываться в поверочных расчетах. Проанализированы пути компенсации дефицита натурных исходных данных по физико - механическим характеристикам материалов, используемых при проведении поверочных расчетов, их достоверности и точности, путем применения методов математической статистики. В статье приведены примеры выявление дефектов и повреждений конструкций, обнаружение которых затруднено не столько несовершенством средств неразрушающих средств контроля, сколько человеческим фактором. В статье даны рекомендации по совершенствованию нормативной базы, в том числе, в части повышения требований к персоналу, формирующему базу данных для проведения поверочных расчетов. Статья может быть полезна для специалистов, занимающихся обследованием зданий и сооружений.
В статье представлены пути совершенствования военной техники в армии США, анализируются возрастающие расходы на оборону. Раскрываются основные характеристики и комплектность некоторых образцов технических средств тыла, предназначенных для стирки белья в ВС США в полевых условиях и порядок их использования.
В статье рассматривается вопросы организации банно - прачечного обслуживания в Вооруженных Силах Российской Федерации. Акцент делается на вопросах помывки личного состава и в ходе проведенных расчетов и затем из анализа делается вывод о возможности обеспечить помывку раненых и больных, а также штатного персонала госпитальной базы и отдельной медицинской бригады с помощью штатных технических средств.
Реализация мероприятий развития системы материального обеспечения действий сил флота в дальней морской зоне с учетом прогноза развития военно - политической обстановки осуществляется под воздействием рисков, нивелирование которых является важной задачей должностных лиц органов военного и государственного управление.
Строительство в условиях военных конфликтов - это экстремальный вызов, требующий нестандартных решений. Когда вокруг рушатся здания, перекрываются дороги и ежедневно возникает угроза жизни работников, традиционные подходы к управлению проектами оказываются бесполезными. Ирак, переживший десятилетия войн и нестабильности, стал уникальной лабораторией для разработки методов защиты строительных объектов в боевых условиях. Здесь, среди разрухи и хаоса, рождались инновационные стратегии, позволившие не просто выживать, но и успешно завершать сложнейшие проекты. Проблема безопасности стройплощадок в зонах конфликтов выходит далеко за рамки обычного риск - менеджмента. Это комплексная задача, где физическая защита объектов переплетается с логистической смекалкой, финансовыми страховками и психологической подготовкой персонала. Как организовать бесперебойные поставки материалов, когда дороги перекрыты военными? Какие инженерные решения могут уберечь объект от обстрелов? Как быстро эвакуировать сотни рабочих при внезапной эскалации боевых действий? Опыт Иракских строителей, закаленный в условиях реальных боевых действий, предлагает неожиданные и эффективные ответы на эти вопросы. От создания мобильных складов в “зеленых зонах” до разработки дублирующих систем энергоснабжения - эти решения уже прошли проверку огнем. Особый интерес представляют кейсы реконструкции Мосула и Багдада, где строительным компаниям удалось не только минимизировать потери, но и существенно сократить сроки работ, несмотря на продолжающиеся столкновения.
Главной целью военной торговли является удовлетворение потребностей военных потребителей в товарах и услугах, а также в создании условий для обеспечения боевой и мобилизационной готовности Вооруженных Сил Российской Федерации, других войск (сил) и их органов. В работе рассматривается научно - методический инструментарий развития военной торговли, как составной части системы материально - технического обеспечения Вооруженных Сил Российской Федерации.
Цель программ по восстановлению и социально - экономическому развитию новых территорий это - восстановление жилья, объектов и инженерных сооружений системы коммунальной инфраструктуры, а также транспортной, социальной, инновационной и иной инфраструктуры. Эти организационные и технологические мероприятия должны быть разработаны, с учетом, чтобы помочь местным властям, территориальным общинам, где жилье и объекты социальной инфраструктуры были повреждены или разрушены в результате боевых действий. Принимаемые решения относительно планирования и осуществления восстановительных работ, развития территорий обязательно учитывают современные технологии и организацию реставрационных работ на объектах инфраструктуры.
В начале 21 века Россия оказалась в состоянии глубокого промышленного кризиса, результатом чего явилось значительное научно - техническое отставание от развитых мировых держав. Такое состояние России очень беспокоит первых лиц нашего государства, которые еще 10 лет назад провозгласили курс на преодоление промышленной отсталости страны. Однако дальше разговоров, общих деклараций и пожеланий пока дело не идет. К сожалению, реализовать провозглашенный высшим руководством страны курс в настоящее время весьма не просто, поскольку до сих пор даже не установлены причины научно - технического отставания современной России. Попробуем разобраться, какие причины привели современную российскую экономику в кризисное состояние.
В статье предложен подход к военно - экономическому обоснованию и оценки эффективности применения цифровых технологий в цепях поставок продукции военного назначения. Разработан набор частных показателей военной и экономической эффективности, а также интегральный показатель военно - экономической эффективности проведения соответствующих мероприятий.
Рассматривается научная задача экономического управления развитием сквозных цифровых технологий по критерию энтропии. Развитие сквозных цифровых технологий предлагается осуществлять в межкорпоративной среде оборонно - промышленного комплекса России, субъекты которого сегодня создают технологические инновации в порядке меры антикризисного реагирования на внешнее санкционное давление, введенное коллективным Западом. Траекторную динамику изменения энтропии в процессе экономического управления предложено формировать на основе определения антиградиента, т. е. направления, соответствующего наибольшему снижению энтропии на каждом шаге развития сквозных цифровых технологий.
Рассматривается задача научного обоснования модернизации оборонно - промышленного комплекса (ОПК) России по технологическому направлению развития военной экономики. Ведущая роль в технологической модернизации ОПК отводится стеку сквозных цифровых технологий, по своим практическим свойствам востребованному при синтезе технологически сопряженных производств следующего поколения и в процессах изготовления продукции ОПК с улучшенными технико - экономическими характеристиками. Показано, что стек сквозных цифровых технологий является фактором повышения оборонно - промышленного потенциала России и элементом обеспечения технологической инфраструктуры субъектов ОПК поколения Индустрии 4.0, создаваемых сегодня в первичном звене ОПК в виде «фабрик будущего».
В статье рассматриваются инновационные подходы к повышению безопасности, оперативности и экономической эффективности логистических процессов в условиях современных военных конфликтов. Перспективы применения имплицитного таргетирования логистических маркеров при доставке материальных средств военным потребителям связываются с цифровизацией логистики, внедрением интернета вещей и созданием «умных» логистических систем.
Статистика статьи
Статистика просмотров за 2026 год.
Издательство
- Издательство
- ВА МТО
- Регион
- Россия, Санкт-Петербург
- Почтовый адрес
- 199034, г Санкт-Петербург, Василеостровский р-н, наб Макарова, д 8
- Юр. адрес
- 199034, г Санкт-Петербург, Василеостровский р-н, наб Макарова, д 8
- ФИО
- Кахраманов Илгар Мариш Оглы (НАЧАЛЬНИК АКАДЕМИИ)
- E-mail адрес
- vatt@mil.ru
- Контактный телефон
- +7 (812) 3288872