Проблемы много волновой дифракции и эффектов каналирования проанализированы в представлениях электронно-оптической формулировки динамической дифракции электронов на кристаллической решетке.
The problem of many-beam diffraction and the channeling effects is considered in the terms of the electron-optical formulation for the electron dynamical diffraction on the crystal lattice.
Идентификаторы и классификаторы
- SCI
- Физика
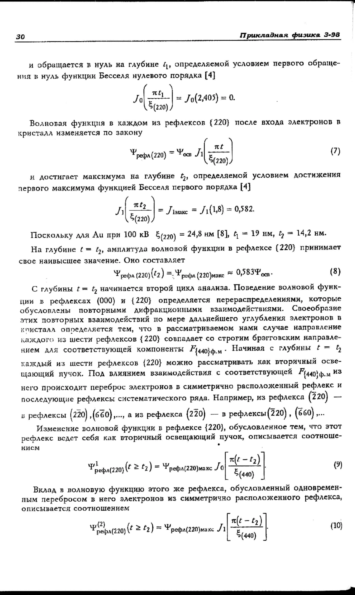
Осуществлено дальнейшее развитие представлений электронно-оптической формулировки динамического дифракционного взаимодействия электронов с полем кристаллической решетки. Разработана последовательность операций, позволяющая на основе полученного в [1] и [2] описания результата взаимодействия электронной волны с отдельно взятой периодической составляющей поля решетки рассчитывать многоволновую дифракцию и перераспределения электронной волны между дифракционными рефлексами, обусловленные повторными дифракционными взаимодействиями. Эта последовательность операций применена для описания профилей интенсивности в рефлексах на картине каналирования — на дифракционной картине, формируемой при падении освещающего когерентного пучка электронов строго вдоль кристаллографической оси
Если у вас возникли вопросы или появились предложения по содержанию статьи, пожалуйста, направляйте их в рамках данной темы.
Выпуск
Другие статьи выпуска
Обсуждаются проблемы, связанные с разработкой, математическим моделированием и созданием электронно-оптических систем для мощных приборов разнообразного технического и научного назначения
Представлена методика расчета и рассмотрены основные принципы построения электронно-оптических систем электронно-лучевых вентилей. Продемонстрированы пути оптимизации параметров электронно-оптических систем с торможением пучка на поверхность открытого типа и антидинатронным электродом в области торможения
Приводится методика расчёта и анализ результатов по влиянию допусков на отклонение реального поля быстродействующих магнитных отклоняющих систем от расчётного. Оценено нарушение симметрии магнитного поля при сдвиге, удлинении и изгибе отдельных проводников магнитных отклоняющих систем и стигматоров
Изложены основные проблемы электронной оптики многолучевых электронных потоков. Предложены новая магнитная фокусирующая система, новая электронная пушка и новая система расфокусировки лучей в коллекторе для многолучевых потоков. Отмечено, что практическое использование этих систем позволяет значительно улучшить параметры приборов, в которых используются многолучевые потоки
Обсуждается возможность построения теории пространственных приповерхностных течений, основанной на геометризованных уравнениях пучка. Построена теория пространственных параксиальных релятивистских потоков при произвольной ориентации магнитного поля на катоде, имеющая предметом исследования ситуации, которые не могут быть описаны традиционной параксиальной теорией
Обсуждаются результаты тестирования геометризованных моделей на примере точного решения, описывающего плоский нерелятивистский поток со спирального катода по спиральным траекториям. Анализируются геометризованнй вариант параксиальной теории первого и второго приближений; комбинированный вариант первого приближения для траекторий и более точного описания прикатодной области; метод узких полос при синтезе непараксиальных потоков.
Дан расчет электростатической системы, образованной трехмерной системой проводников. Задача решается методом интегральных уравнений для плотности поверхностных зарядов
Рассмотрена возможность применения СВЭМ-1 для внесения радиационных дефектов в исследуемые материалы. Проведен расчет режимов работы осветительной системы СВЭМ-1 (ускоряющее напряжение ≤ 2 МэВ). Рассмотрены два варианта воздействия на объект: облучение сфокусированным электронным пучком или облучение рентгеновским излучением, возбуждаемым этим электронным пучком. Показано, что в СВЭМ-1 можно получить плотность мощности дозы до 2,5 · 107 Гр/(мм2 ·с). При этом удельная плотность мощности рентгеновского излучения, создаваемого электронным пучком, может достигать 3,3 · 106 Вm/мм2
Приводится методика и программное обеспечение для расчета аберраций, обусловленных неточностью изготовления и юстировки полюсных наконечников магнитных электронных линз. Оценивается влияние эллиптичности каналов и относительного сдвига осей каналов на коэффициенты аберраций и радиусы кружков рассеяния
Рассмотрены вопросы количественной оценки ошибок измерения электронной яркости различными методами. Показано, что основная ошибка, возникающая при использовании линзового метода, является следствием неправомерного предположения, что при размещении апертурной диафрагмы в главной плоскости линзы апертурный угол в плоскости изображения может быть вычислен как отношение радиуса диафрагмы к расстоянию между диафрагмой и плоскостью изображения. Проведена количественная оценка ошибки такого приближения и показано, что ошибка расчета апертуры зависит от конструкции измерительной системы, а ошибка определения яркости может достигать +100 %.
Издательство
- Издательство
- АО "НПО "ОРИОН"
- Регион
- Россия, Москва
- Почтовый адрес
- 111538, г Москва, р-н Вешняки, ул Косинская, д 9
- Юр. адрес
- 111538, г Москва, р-н Вешняки, ул Косинская, д 9
- ФИО
- Старцев Вадим Валерьевич (ГЕНЕРАЛЬНЫЙ ДИРЕКТОР)
- E-mail адрес
- orion@orion-ir.ru
- Контактный телефон
- +7 (499) 3749400