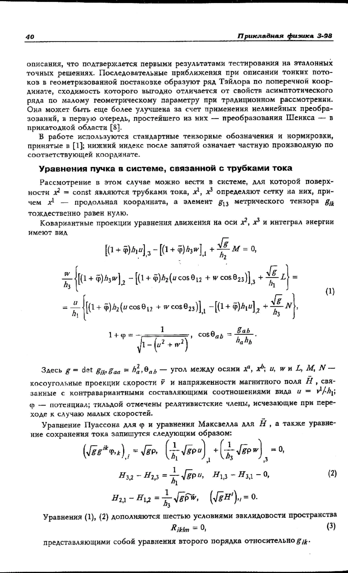
Обсуждается возможность построения теории пространственных приповерхностных течений, основанной на геометризованных уравнениях пучка. Построена теория пространственных параксиальных релятивистских потоков при произвольной ориентации магнитного поля на катоде, имеющая предметом исследования ситуации, которые не могут быть описаны традиционной параксиальной теорией
The opportunity of construction of the theory of spatial beams adjoining to cathode based on the geometrized equations of a beam is discussed. The theory of spatial parallaxes relativistic beams is constructed with any orientation of a magnetic field on the cathode having by a subject research of a situation, which cannot be described by the traditional parallax theory
Идентификаторы и классификаторы
- SCI
- Физика
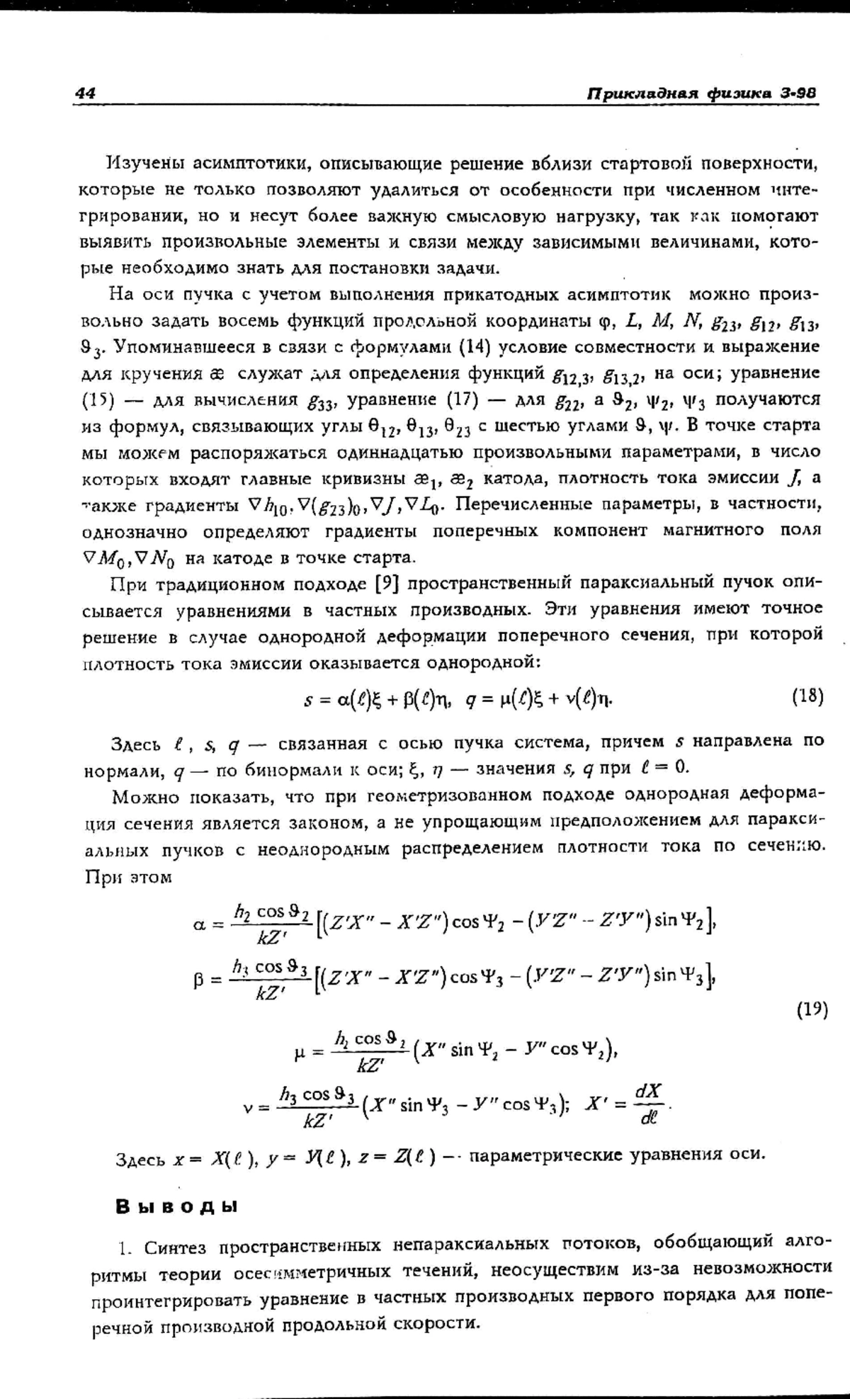
1. Синтез пространственных непараксиальных потоков обобщающий алгоритмы теории оссимметричных течений, неосуществим из-за невозможности проинтегрировать уравнение в частных производных первого порядка для поперечной производной продольной скорости.
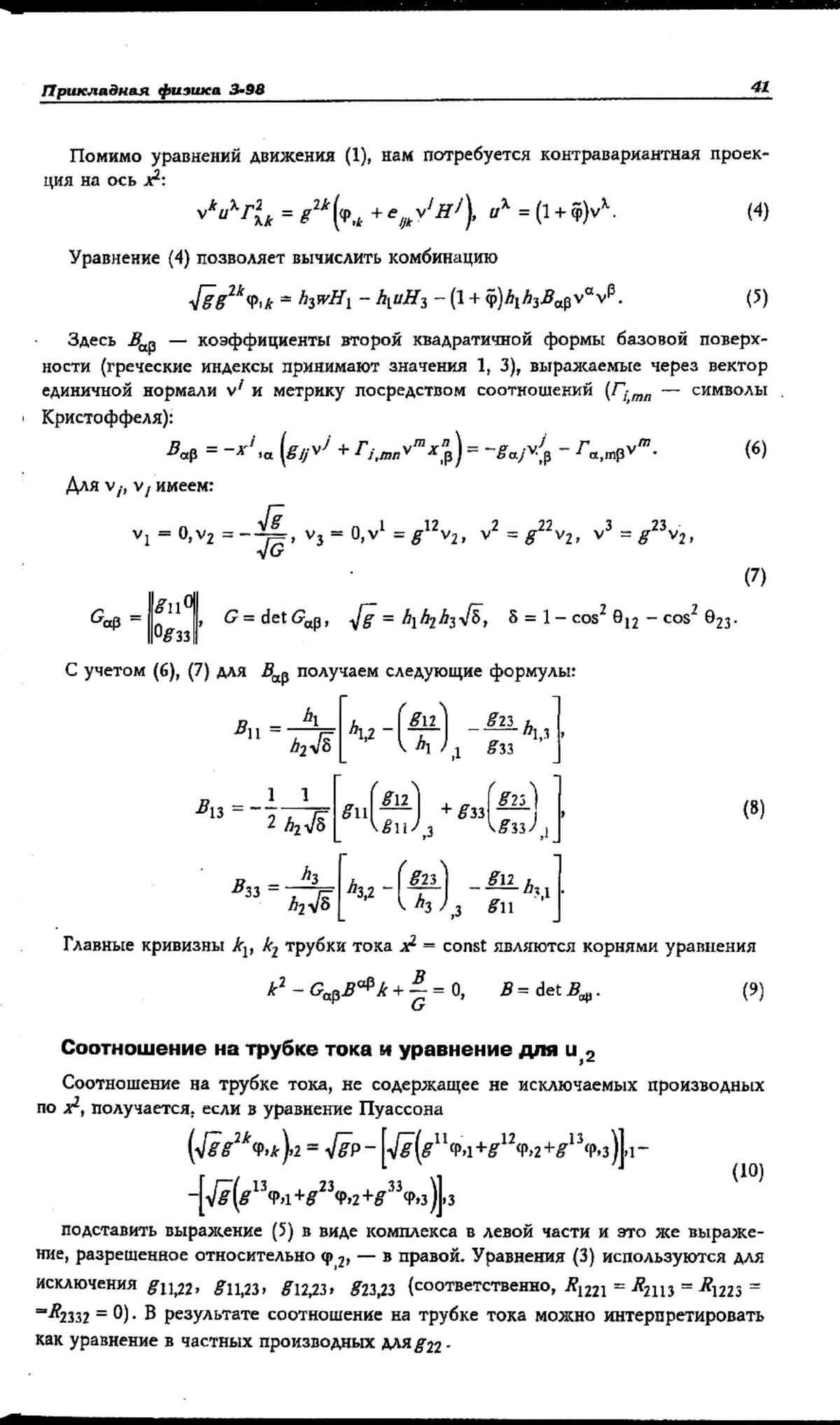
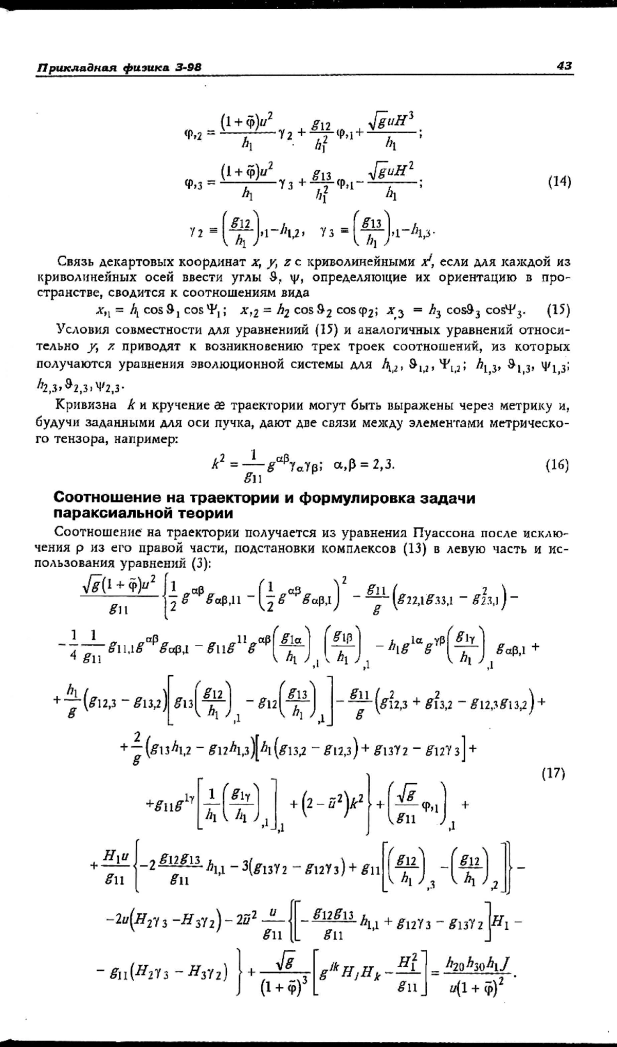
2\. Теория пространственных параксиальных течений в геометризованной постановке основана на приближенном решении точных уравнений пучка в отличие от ее традиционного варианта\, использующего точное решение приближенных уравнений в случае однородной плотности тока эмиссии при ограничениях на ориентацию магнитного поля на катоде\.
3. Геометризованная теория пространственных параксиальных пучков описывает течения с градиентом плотности тока эмиссии при произвольной ориентации магнитного поля на эмитирующей поверхности и имеет те же преимущества по отношению к ранее известным моделям, которые сформулированы для геометризованной теории осесимметричных течений. Пучок описывается двумя обыкновенными дифференциальными уравнениями первого и второго порядков и рядом алгебраических соотношений. Однородная деформация поперечного сечения является общим законом для параксиальных потоков, не требующим каких-либо дополнительных предположений и не влекущим за собой ограничения общности.
Если у вас возникли вопросы или появились предложения по содержанию статьи, пожалуйста, направляйте их в рамках данной темы.
Выпуск
Другие статьи выпуска
В рамках модели обменного взаимодействия вычислены параметры квадрупольного обменного и электрон-фононного взаимодействий. Показано, что магнитная неупорядоченная подсистема играет определяющую роль в формировании эффективного обменного взаимодействия между электронами.
Изложены результаты расчета электронно-оптической системы, формирующей электронный поток мощностью 1 Мвт. Радиус потока составляет 0,5 мм, радиус катода 18 мм. Приведены результаты расчета пушки, магнитной системы и электронного потока от катода до коллектора. В коллекторе осуществлена рекуперация энергии электронного потока
Изложена методика синтеза работающих в режиме ограничения тока пространственным зарядом магнетронно-инжекторных пушек (МИП) для гиротронов. Дан расчет рабочих параметров системы формирования. Произведено сравнение результатов экспериментальных исследований синтезированных МИП в анализаторе электронных пушек в моделирующем режиме с теоретическими расчетами. Предложена методика измерения параметров электронного пучка непосредственно в рабочем режиме гиротрона. Приведены результаты исследования экспериментального образца гиротрона в режиме генерации.
Обсуждаются проблемы, связанные с разработкой, математическим моделированием и созданием электронно-оптических систем для мощных приборов разнообразного технического и научного назначения
Представлена методика расчета и рассмотрены основные принципы построения электронно-оптических систем электронно-лучевых вентилей. Продемонстрированы пути оптимизации параметров электронно-оптических систем с торможением пучка на поверхность открытого типа и антидинатронным электродом в области торможения
Приводится методика расчёта и анализ результатов по влиянию допусков на отклонение реального поля быстродействующих магнитных отклоняющих систем от расчётного. Оценено нарушение симметрии магнитного поля при сдвиге, удлинении и изгибе отдельных проводников магнитных отклоняющих систем и стигматоров
Изложены основные проблемы электронной оптики многолучевых электронных потоков. Предложены новая магнитная фокусирующая система, новая электронная пушка и новая система расфокусировки лучей в коллекторе для многолучевых потоков. Отмечено, что практическое использование этих систем позволяет значительно улучшить параметры приборов, в которых используются многолучевые потоки
Обсуждаются результаты тестирования геометризованных моделей на примере точного решения, описывающего плоский нерелятивистский поток со спирального катода по спиральным траекториям. Анализируются геометризованнй вариант параксиальной теории первого и второго приближений; комбинированный вариант первого приближения для траекторий и более точного описания прикатодной области; метод узких полос при синтезе непараксиальных потоков.
Дан расчет электростатической системы, образованной трехмерной системой проводников. Задача решается методом интегральных уравнений для плотности поверхностных зарядов
Проблемы много волновой дифракции и эффектов каналирования проанализированы в представлениях электронно-оптической формулировки динамической дифракции электронов на кристаллической решетке.
Рассмотрена возможность применения СВЭМ-1 для внесения радиационных дефектов в исследуемые материалы. Проведен расчет режимов работы осветительной системы СВЭМ-1 (ускоряющее напряжение ≤ 2 МэВ). Рассмотрены два варианта воздействия на объект: облучение сфокусированным электронным пучком или облучение рентгеновским излучением, возбуждаемым этим электронным пучком. Показано, что в СВЭМ-1 можно получить плотность мощности дозы до 2,5 · 107 Гр/(мм2 ·с). При этом удельная плотность мощности рентгеновского излучения, создаваемого электронным пучком, может достигать 3,3 · 106 Вm/мм2
Приводится методика и программное обеспечение для расчета аберраций, обусловленных неточностью изготовления и юстировки полюсных наконечников магнитных электронных линз. Оценивается влияние эллиптичности каналов и относительного сдвига осей каналов на коэффициенты аберраций и радиусы кружков рассеяния
Рассмотрены вопросы количественной оценки ошибок измерения электронной яркости различными методами. Показано, что основная ошибка, возникающая при использовании линзового метода, является следствием неправомерного предположения, что при размещении апертурной диафрагмы в главной плоскости линзы апертурный угол в плоскости изображения может быть вычислен как отношение радиуса диафрагмы к расстоянию между диафрагмой и плоскостью изображения. Проведена количественная оценка ошибки такого приближения и показано, что ошибка расчета апертуры зависит от конструкции измерительной системы, а ошибка определения яркости может достигать +100 %.
Издательство
- Издательство
- АО "НПО "ОРИОН"
- Регион
- Россия, Москва
- Почтовый адрес
- 111538, г Москва, р-н Вешняки, ул Косинская, д 9
- Юр. адрес
- 111538, г Москва, р-н Вешняки, ул Косинская, д 9
- ФИО
- Старцев Вадим Валерьевич (ГЕНЕРАЛЬНЫЙ ДИРЕКТОР)
- E-mail адрес
- orion@orion-ir.ru
- Контактный телефон
- +7 (499) 3749400