В рамках настоящей статьи рассмотрены сложные биномиальные структуры, которые являются одним из вопросов в декомпозированной постановке научной проблемы оценки и обеспечения функциональной живучести системы ремонтно - восстановительных органов. В теории надежности данные объекты не изучаются.
Идентификаторы и классификаторы
- SCI
- Военная наука
Система ремонтно-восстановительных органов группировки войск – совокупность взаимосвязанных элементов системы: органов управления, ремонтно-восстановительных соединений, частей, подразделений, заводов и учреждений, деятельность которых основывается на единых принципах и методах функционирования.
Если у вас возникли вопросы или появились предложения по содержанию статьи, пожалуйста, направляйте их в рамках данной темы.
Список литературы
1. Хади Г.Г., Литвульд Д., Полиа Г. Неравенства. - М.: Иностранной литературы, 1948 г., 329 с.
2. Маршал А., Олкин И. Неравенства: теория мажоризации и ее приложения. - М.: Мир, 1983,489 с.
3. Шмырев В.В. Введение в математическое программирование. - М.: Институт компьютерных исследований, 2002,192 с.
4. Бирюков С.А. Модель восстановления работоспособности подвижных средств технического обслуживания и ремонта с бесконечным числом этапов жизненного цикла: научная статья / С. Дубинин, А. Макаров // Вестник военной академии материально - технического обеспечения, 4(32): Санкт-Петербург: 2022 - с. 82-85.
5. Хади Г.Г., Литвульд Д., Полиа Г. Неравенства. - М.: Иностранной литературы, 1948 г., 329 с.
6. Маршал А., Олкин И. Неравенства: теория мажоризации и ее приложения. - М.: Мир, 1983,489 с.
7. Шмырев В.В. Введение в математическое программирование. - М.: Институт компьютерных исследований, 2002,192 с.
8. Бирюков С.А. Модель восстановления работоспособности подвижных средств технического обслуживания и ремонта с бесконечным числом этапов жизненного цикла: научная статья / С. Дубинин, А. Макаров // Вестник военной академии материально - технического обеспечения, 4 (32): Санкт-Петербург: 2022 - с. 82-85.
Выпуск
Другие статьи выпуска
В статье исследуются ключевые вопросы и перспективы использования программ искусственного интеллекта (ИИ). Основное внимание уделено трудностям, связанным с внедрением ИИ в образовательные учреждения военного профиля. Кроме того, рассматриваются популярные русскоязычные программы ИИ, предназначенные для разработки образовательных материалов, а также их потенциальные области применения.
В статье проанализированы частные результаты апробации экспериментальной технологии профессионально - прикладной физической подготовки (далее - ТППФП) обучающихся кафедры связи военного учебного центра при федеральном государственном автономном образовательном учреждении высшего образования «Санкт-Петербургский политехнический университет Петра Великого» (далее - ВУЦ при СПбПУ). Полученные результаты позволят скорректировать учебные планы и учебные программы по физическому воспитанию обучающихся кафедр (циклов) связи военных учебных центров образовательных учреждений высшего образования, осуществляющих подготовку студентов в интересах Главного управления связи Вооруженных Сил Российской Федерации (далее - ГУС ВС РФ).
В статье обобщен опыт проведения текущей аттестации студентов - строителей в игровой форме. На кафедре Технологии строительного производства СПбГАСУ на практических занятиях по дисциплине технологии возведения зданий и сооружений у группы бакалавров и магистрантов по дисциплине методы производства строительно - монтажных работ были опробованы современные технологии проведения текущей аттестации в игровой форме. Преподаватель заранее готовит тестовые ответы на вопросы, оформленные в виде презентации, формирует эталонные ответы на вопросы и готовит таблицы оценивания. Вопрос задается в текстовой форме как пояснение к рисунку на слайде. Ответ должен включать в себя короткий текст на 2-3 предложения. Аттестация проходила в три раунда по 5-6 вопросов в каждом. После каждого раунда командам присваиваются суммы баллов. В конце побеждает команда, которая набрала больше всего баллов. Причем зная сумму максимально правильных из возможных ответов можно посчитать процент правильных ответов в процентах (процент успеха). В итоге выполнялось ранжирование тестируемых команд и выявление сложных вопросов. нестандартный подход к аттестации позволяет творчески вовлечь студентов в процесс тестирования и выявить уровень их подготовки.
В статье обобщен опыт проведения дистанционных защит выпускных квалификационных работ бакалавриата, специалитета и магистратуры, выполненных в виде дипломных проектов по направлению строительство (промышленное и гражданское строительство). Основная причина проведения дистанционных защит была обусловлена исключением контактов между дипломниками и членами комиссии с целью борьбы с распространением коронавирусной инфекции. Проблема заключалась в обеспечении устойчивой связи онлайн - конференции и доступности дипломных проектов для членов государственной экзаменационной комиссии при условии выполнения порядка проведения государственной итоговой аттестации по образовательным программам бакалавриата, специалитета и магистратуры. Авторами была создана и опробована система, включающая: представление дипломников комиссии, ознакомление членов комиссии с дипломными проектами, организацию диалога председателя и членов комиссии между собой и дипломниками, заслушивание доклада и ответов дипломников на задаваемые членами комиссии вопросы, запись диалога, совещание, выставление и доведение оценок комиссией до студентов. Авторами реализована система дистанционных защит путем проведения предварительных обучающих вебинаров со студентами и членами комиссии с подключением к онлайн - площадкам.
Статья посвящена вопросам системоформирующего фактора и первичного признака целостности, который позволяет классифицировать их взаимодействие как систему будем рассматривать заранее определенные цели обучения, а также объем и структура содержания изучаемых объектов, которые принимаются обучающим и обучающимся. Рассмотрены особенности соотношения методологии и ее средств.
Статья посвящена вопросам создания средств электронного обучения, как один из видов информационных технологий. Рассмотрены особенности информационных технологий, которые подразделяются на интеллектуальную информационную технологию (ИИТ); неинтеллектуальную информационную технологию (НИТ).
В статье проведено исследование индивидуально - личностных особенностей мотивации добровольческой деятельности молодежи, обработка полученных результатов с применением методов математической статистики. Обнаружены значимые взаимосвязи между выраженностью альтруистической направленности личности и эмпатией у групп помогающих и просветительских программ, между альтруизмом и важностью мотива выполнения долга перед обществом только у добровольцев просветительских программ. Ведущим мотивом выбора сферы деятельности для добровольцев помогающих программ является ее важность, а для добровольцев просветительских программ - интерес к этой деятельности. Обнаружены существенные различия между группами по выраженности мотива получения признания от окружающих, для добровольцев, занимающихся просветительской деятельностью, этот мотив существенно важнее.
В статье исследованы особенности влияния социально - психологического тренинга на развитие межличностных отношений и коммуникационных характеристик курсантов. Полученные данные после проведения тренинга позволили сравнить испытуемых экспериментальных и контрольных групп по широкому кругу показателей. Сравнительный анализ последних до и после тренинга у курсантов по картам наблюдения показал значительную положительную динамику по взаимодействию, способствовал раскрепощению показателей, влияющих на процесс общения. Участники тренинга стали отдавать при общении предпочтение вербальной составляющей, стали иметь направленность на конструктивное построение диалога, ценить свои достоинства и вести себя более открыто во время самопрезентации.
В статье проведено исследование индивидуально - личностных особенностей руководителей среднего и низшего звена одной из служебных организаций, обработка полученных результатов с применением методов математической статистики. Установлено, что наиболее ярко выраженными по значению особенностями у руководителей, являются высокое рабочее напряжение, эмоциональная несдержанность, высокие коммуникативные и организаторские склонности, несогласие с общепринятыми нормами и самоутверждение. Выделен ряд качеств, способствующих формированию высокой конфликтности у испытуемых: высокий нейротизм, высокая личностная тревожность, раздражительность, высокий уровень косвенной и вербальной агрессии, эмоциональное истощение и холерический темперамент.
Рассмотрены канализационные очистные сооружения средней производительности, проектом рассчитанные на прием сточной жидкости в количестве 14500 м3/сут, на сегодняшний день количество поступающего стока составляет 8500 м3/сут. Очистные сооружения запроектированы на одну очередь и включают стадии механической и биологической очистки, доочистку и обеззараживание. Обработка осадка осуществляется в вертикальных илоуплотнителях с последующем обезвоживанием на дегидраторах. В результате изучения проекта очистных сооружений канализации, данных лабораторно - производственного контроля, установлены проблемы, которые приводят к трудностям в очистке сточной жидкости. На первом этапе был проведен поверочный расчет сооружений на показатели поступающей жидкости для определения фактической пропускной способности и показателей работы сооружений. По результатам расчета установлено, что требуется дополнительное строительство аэротенков, но место на территории сооружений отсутствует. Предлагается современная технология с применением сорбента в узле биологической очистки. Для оценки работы узла с сорбентом проведены исследования на экспериментальной установке, которые показали, что сорбент позволяет бороться со «вспуханием» активного ила, увеличивается скорость очистки, а также улучшаются показатели качества по взвешенным веществам, ХПК, азоту аммония, фосфатам.
В статье на основе анализа совокупности мер, направленных на удовлетворение потребности населения и войсковых потребителей водой, рассматриваются аспекты, связанные с уточнением в этой системе мероприятий, роли расфасованной в емкости (бутилированной) воды.
В статье представлены результаты экспериментального исследования влияния скорости изменения рабочих параметров (таких как давление, расход отработавших газов, часовой расход топлива) анаэробной энергетической установки с двигателем внутреннего сгорания (ДВС) специального цикла (СЦ) на динамические характеристики системы стабилизации давления, включая время отклика, устойчивость и точность стабилизации давления. Для проведения экспериментов использовалась специализированная испытательная установка, оснащенная датчиками и системами регистрации данных. Полученные результаты позволили выявить ключевые факторы, влияющие на эффективность работы системы стабилизации давления, а также предложить рекомендации по оптимизации управления энергоустановкой. Результаты исследования могут быть использованы для повышения надежности и энергоэффективности анаэробных энергоустановок.
Добыча полезных ископаемых и строительство сооружений специального назначения подземным способом технологически связаны с необходимостью обеспечения санитарно - гигиенические условия труда и безопасных условий ведение горных работ. Известен положительный опыт применения в качестве вспомогательных источников тяги - вентиляторных эжекторных установок (ВЭУ). Использование ВЭУ позволяет организовать устойчивое и надежное проветривание. Однако, точность прогнозирования проектных и рабочих параметров ВЭУ зависит от точности расчета потерь энергии при их работе. Широко используются аэродинамические методы расчета потерь энергии при движении воздуха в специально профилированных камерах. Но коэффициенты аэродинамических сопротивлении при смешении эжекционных потоков и их дальнейшем «течении» зависит от числа Рейнольдса. Поэтому разработка метода расчета числа Рейнольдса потоков воздуха при эжекционном процессе является неотъемлемым условием обеспечения ни только точного прогнозирования параметров работы ВЭУ, но и создания и поддержания проектных условий проветривания при ведении горных работ и строительстве специальных объектов подземным способом.
В статье говорится о влиянии температуры и давления гидравлической жидкости на эксплуатационные свойства гидронасоса, а также важности поддержания оптимальной температуры гидравлической жидкости в гидросистеме при эксплуатации ВВСТ в тяжелых климатических условиях, и об влиянии температуру жидкости на время подготовки к применению по назначению базового шасси ВВСТ с аутригерами. Об способе, при котором возможно, как повышение, так и понижение температуры гидравлической жидкости.
В статье анализируются существующие автоматизированные системы управления предприятиями в части возможности использования применяемых в их составе отечественных программных средств для автоматизации управления отдельными процессами материально - технического обеспечения войск (МТО) (сил). При этом рассматривается возможность автоматизации управления на этой основе складской и транспортной логистикой, а также некоторыми процессами технического обеспечения. Автоматизация управления в интересах МТО войск (сил) на базе применяемых программных средств автоматизации управления предприятиями позволит использовать развитые и уже успешно апробированные инструменты, что существенно сократит как стоимость, так и сроки их внедрения.
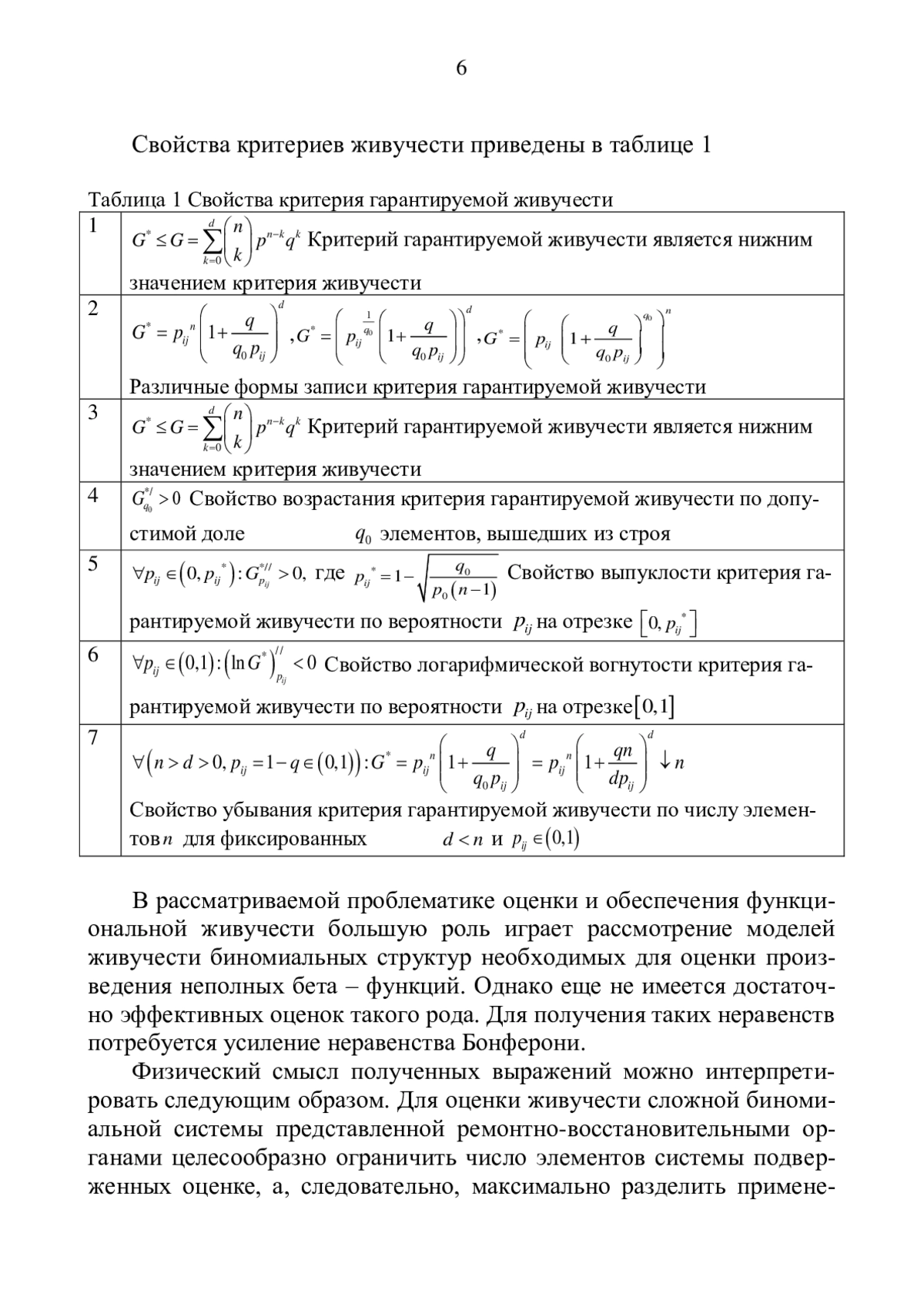
Обсуждаются подходы к расчету надежности алгоритмов управления техническими системами на этапах основных положений и модели надежности таких алгоритмов.
В статье рассматриваются проблемы, которые могут возникнуть в российской экономике при осуществлении энергетического перехода в глобальном масштабе. В качестве превентивных мер предложен ряд эффективных механизмов.
Изменение форм и способов ведения боевых действий в современных условиях потребовало проведение анализа технических и эксплуатационных характеристик вооружения, военной и специальной техники в целях выявления узких мест в процессе их функционирования. В результате проведенной работы выявлены ряд проблемных вопросов в надежности технических средств служб материального обеспечения, в частности, теплогенерирующих устройств. В целях развития научно - методического инструментария достижения требований предъявляемых к техническим средствам разработана модель исследования показателей надежности (безотказности и долговечности) работы теплогенерирующих устройств технических средств служб материального обеспечения. Модель основана на методах структурных функций надежности и Монте-Карло. Она позволяет заблаговременно рассчитать время до момента отказа конструктивных элементов теплогенерирующих устройств технических с учетом их эксплуатации в разных природно - климатических зонах и, географических условиях.
В статье представлены аналитические зависимости, описывающие процессы поддержания требуемого класса чистоты воздуха, рассмотрена динамика изменения концентрации примесей в воздухе на основе уравнения баланса. Сформированы уравнения, описывающие изменение динамики качества воздуха. Проведен анализ полученных результатов. Сделан вывод о возможности применения результатов исследования для прогнозирования расхода приточного воздуха, необходимого для поддержания заданного класса чистоты воздуха в помещении. Данные могут быть применены при разработки систем адаптивного управления вентиляцией и кондиционированием воздуха, основанных на анализе фактической нагрузки с использованием технологий искусственного интеллекта.
Термическое старение влияет на пожароопасность кабеля при пожаре. Для оценки влияния старения на пожароопасность кабелей была проведена серия испытаний на конусном калориметре при распространении пламени кабелей с различным временем старения.
В статье рассмотрены основные методы расчёта и моделирования теплотехнических параметров газификации твердых коммунальных отходов в энергетических установках в программном комплексе Aspen Plus. Представлены основные элементы газификационной установки с обращенным дутьем.
В статье представлены основные этапы расчета процесса горения жидких некондиционных топлив в струе водяного пара. Разработан алгоритм процесса горения с влиянием относительного расхода пара на теплотехнические и экологические характеристики процесса горения отработанного масла и дизельного топлива горелочном устройстве, с учетом его конструктивных особенностей и способа подачи окислителя в зону горения.
Рассмотрена методика компьютерного моделирования военных гусеничных машин с ходовой частью танка Т-80БВ в программном комплексе «Универсальный механизм 9.0». Компьютерное моделирование позволяет анализировать динамические процессы изменения параметров модели, таких как координата, скорость, ускорение, сила реакции в шарнирах, усилие в упругих элементах, таким образом, каким в экспериментальных условиях изменить практически невозможно. Подобный подход к моделированию позволяет проверить ходовые качества будущего устройства ещё на стадии проектирования и учесть основные недостатки модели.
Вторая мировая война, блокада Берлина, Корейская война и война во Вьетнаме. вторжение в Кувейт, война в Персидском заливе, стратегическое развёртывание для операции «Щит пустыни»/«Буря в пустыне» - всё это продемонстрировало, что Соединённым Штатам необходимо поддерживать работоспособную и готовую к использованию транспортную систему для обеспечения национальной безопасности. Оно получило название Транспортное командование Соединённых Штатов (“USTRANSCOM”), и его задачей стало «обеспечивать глобальные воздушные, морские и наземные перевозки для удовлетворения потребностей национальной безопасности».
Сформулирована программа развития военно - строительного комплекса, существовавшая до 2024 года. Исследованы задачи координационного совета по обеспечению потребностей Вооруженных Сил Российской Федерации. Сформулированы и представлены концептуальные основы развития военно - строительного комплекса и управления военным имуществом Вооруженных Сил “РФ”. Выверены и обоснованы ключевые показатели эффективности деятельности на 2023-2026 годы публично - правовой компании «Военно - строительная компания». Разработаны принципы и основные положения системы корпоративного управления и распоряжения военным имуществом.
В статье раскрываются вопросы научного сопровождения восстановительных работ на освобожденных территориях. Особое внимание уделено планированию работ на ближайшее время и на перспективу. Уделено внимание новым технологиям и новым методам строительства в современных условиях. Научное сопровождение строительно - монтажных работ по восстановлению освобожденных территорий ориентировано на сокращение сроков строительства, быстрого развития строительства по решению жилищной проблемы в Мариуполе и других территорий, а также на развитие и восстановление объектов социального и бытового назначения. На возможность вносить определенные корректировки в планы по восстановлению освобожденных территорий.
В статье рассмотрены мероприятия по повышению устойчивости системы продовольственного обеспечения военных потребителей, а также практические рекомендации по их реализации.
В статье дано краткое описание решения вопросов технической оснащённости и деятельности службы снабжения горючим РККА в предвоенный и военный периоды. Механизация и моторизация Красной Армии и соответствующий рост потребности в горюче - смазочных материалах потребовали создания Управления службы горючего РККА (УСГ РККА) для центрального звена управления Красной Армии, так и соответствующих органов службы снабжения горючим в оперативном и войсковом звене. Для организации надёжной и эффективной системы снабжения горючим Красной Армии потребовалось решение задач по созданию материально - технической базы службы, а также эффективных средств транспортирования, заправки горючим и маслами, средств хранения и средств контроля качества ГСМ.
Автор статьи рассматривает местную экономическую базу региона и проводит анализ использования ее возможностей по производству продукции и поставке ее в случае необходимости для нужд военного округа.
В статье описываются мероприятия, проводимые службами тыла по плану годового периода военного времени.
В целях повышения эффективности организации питания военнослужащих в полевых условиях, а также развития технических средств жизнеобеспечения малочисленных подразделений в условиях ограниченных запасов материальных средств предложена методика обоснования требований к эксплуатационным свойствам хлебопекарных печей для эксплуатации в закрытых и ограниченных пространствах.
В статье приведены тактико - технические характеристики новой полевой кухни вооруженных сил Германии FK-2000. Показаны предназначение и особенности применения в полевых условиях, состав технологического оборудования, производственные возможности, дополнительное оснащение и отличительные особенности кухни.
Авторами статьи предложена методика расчета показателей, характеризующих свойство безотказности систем водоотведения объектов военной инфраструктуры, расположенных в Арктической зоне.
В рамках настоящей статьи рассматривается множество всех подмножеств элементов системы ремонтно - восстановительных органов группировки войск на основе опущения о том, что в рассматриваемых подмножествах есть по меньшей мере одна переменная или функция с множеством значений (ложь или истина), определенная на некотором множестве
Рассматривается задача синтеза математического описания динамики энтропии в приложении к экономическим процессам развития в России стека сквозных цифровых технологий в суверенном исполнении. Раскрывается военно - экономическое содержание категории «энтропия» применительно к стеку сквозных цифровых технологий и к исследованию экономических процессов его развития, связанных с преобразованием пространства научных идей в пространство технологических решений. Научно обосновывается подход к рациональной организации и описанию экономических процессов развития стека сквозных цифровых технологий математической моделью с убывающей во времени динамикой его энтропии, релевантно отражающей особенности движения стека технологий по вероятным траекториям своего развития. Результатом исследования является импликация общенаучной категории «энтропия» в теорию военной экономики в аспектах развития сквозных цифровых технологий.
Рассматривается задача теоретического определения базовых свойств энтропии сквозных цифровых технологий и методологические аспекты ее решения. Определены свойства энтропии, релевантные экономическим процессам развития отдельных цифровых технологий и стека технологий в целом. Предложены в аналитическом виде доказательства исследуемых свойств энтропии и сформулированы следствия, важные для развития теории военной экономики и организации управления экономическими процессами развития сквозных цифровых технологий в межкорпоративной среде оборонно - промышленного комплекса России. Показано, что развитие сквозных цифровых технологий является направленным и необратимым экономическим процессом, характеристики результативности которого могут быть количественно выражены через энтропию. Оценку энтропии предложено осуществлять на основе доступного эмпирическому анализу разнообразия состояний сквозных цифровых технологий и с использованием шкалы уровней их технологической готовности.
В современных условиях вопросы материально-технического обеспечения проведения мобилизационных мероприятий приобретают особую актуальность. Особое значение они имеют при решении задач в рамках ведения вооруженного противодействия угрозам национальной безопасности. В работе на основе отечественного и зарубежного опыта рассматриваются особенности обеспечения мобилизации в материально-техническом отношении.
Конфликты в международных отношениях возникли ещё в античную эпоху с появлением первых рабовладельческих государств. По мере развития цивилизации конфликты и противоборства в международных отношениях подверглись изменениям и модернизации. В настоящее время в мире насчитывается более 200 суверенных государств, которые по международному праву имеют одинаковые вес в мировой политике.
Но реально определяющую роль на международные отношения оказывают ведущие страны мира, особенно члены «ядерного клуба» (США, РФ, Китай, Великобритания, Франция и др.). Усложнились причины конфликтов, в настоящее время страны участники конфликтных ситуаций чаще всего пытаются решить эти проблемы дипломатическим путём. Но есть и немало исключений: к примеру политический конфликт на Украине, возникший в конце 2013 года, приведший к присоединению Крыма к России в 2014 г. и войной за независимость ДНР И ЛНР в 2014 - 2016 гг. Следствием этих событий стало проведение специальной военной операции, начатой в 2022 году и продолжающийся до сегодняшнего дня. Данный конфликт был во многом вызван вмешательством США и стран НАТО во внутриполитические дела на Украине.
В статье рассматривается генезис причин Великой Отечественной войны, и её периодизация в учебной, научной и публицистической литературе с 1943 г. по 2024 г. Рассмотрены учебники по истории СССР с 1948 г. по 2024 г. Вскрыты противоречия между устоявшимися догматами учебно-научной литературы и точками зрения маршалов Победы, военного и политического руководства СССР на причины войны и характер боевых действий начального периода Великой Отечественной войны. Раскрыты фальсификации, имеющие место в исторической литературе и политическая ангажированность таких фальсификаций. Показана борьба с фальсификацией истории Великой Отечественной войны военных историков и военно-начальников.
Научная статья посвящена итогам Второй мировой войны и предшествующий ей периодам. Главный итог войны - это послевоенное устройство мира. Экономические, социальные и политические условия изменились. Но, изменились они не сами собой. В статье перечислены все участники как Первой, так и Второй мировых войн. Каждая страна имела свои цели, свои задачи. Изменения по итогам войны касались экономической зависимости европейских стран. Эту зависимость навязали им США, создав для себя паразитическую систему послевоенного устройства. После 1991 года произошёл пересмотр итогов Второй мировой войны. Этот процесс продолжается до настоящего времени.
В статье автор рассматривает совершенствование органов управления войсками в годы Великой Отечественной войны. Акцентируя внимание на органы управления, пункты управления, систему связи и др.
Издательство
- Издательство
- ВА МТО
- Регион
- Россия, Санкт-Петербург
- Почтовый адрес
- 199034, г Санкт-Петербург, Василеостровский р-н, наб Макарова, д 8
- Юр. адрес
- 199034, г Санкт-Петербург, Василеостровский р-н, наб Макарова, д 8
- ФИО
- Кахраманов Илгар Мариш Оглы (НАЧАЛЬНИК АКАДЕМИИ)
- E-mail адрес
- vatt@mil.ru
- Контактный телефон
- +7 (812) 3288872