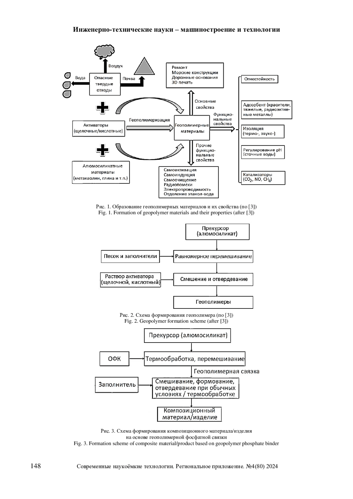
Показано, что на основе геополимеров возможно получение связок в целях последующего применения для изготовления композиционных материалов по керамической технологии. Синтезированы две разновидности фосфатного связующего (каолинфосфатное КФС и каолиналюмофосфатное КАФС) на основе метакаолина, полученного термообработкой каолина, и ортофосфорной кислоты (ОФК). Использование алюмосиликатной фазы в составе связки представляло интерес для получения высокотемпературных композиционных материалов, содержащих муллит 3Al2O3·2SiO2 в результате термообработки в виде равномерно распределенной тонкодисперсной фазы, объединяющей зерна заполнителя в прочный монолит. При введении в связку дополнительного количества оксида алюминия возможно увеличение содержания муллита за счет связывания свободного кремнезема, образующегося в ходе термообработки метакаолина. Рентгенофазовый анализ связок, подвергнутых термообработке при 300 оС, показал высокую степень разрушения структуры исходного минерала в ходе его взаимодействия с ОФК. При этом образовывались фосфаты Al: ортофосфат AlPO4, триполифосфат AlH2P3O10, метафосфат Al(PO3)3, причем последний существовал в виде низкотемпературной (В) формы. Основной кремнийсодержащей фазой являлся силикофосфат SiP2O7. Образование различных фосфатов подтверждено наличием в ИК-спектре широкой неразрешенной полосы в области 1300-980 см-1, включающей в себя валентные колебания P-O-Р, P-O-Si, P-O, P-OH, P-O-Al. Определены прочность при сжатии и пористость форм связующего после термообработки в интервале 300-1200 оС. Заметное упрочнение и уплотнение образцов начиналось при температуре 300 оС, характерной для взаимодействия оксидов алюминия и кремния с ОФК. Выше 900 оС наблюдался существенный прирост прочности и уменьшение пористости, что, по-видимому, было связано с образованием муллита в этих условиях. КАФС имело лучшие показатели, что можно связано с кольматирующим действием образующегося алюмосиликатного геля.
Идентификаторы и классификаторы
- SCI
- Образование
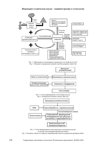
В последние годы много внимания уделяется исследованию систем алюмосиликаты – ортофосфорная кислота (ОФК)/раствор фосфата [5-10]. В качестве основы чаще всего используют слоистые силикаты алюминия, к которым относится глинистый минерал каолинит Al4[Si4O10] (OH)8, образующий горную породу каолин.
Если у вас возникли вопросы или появились предложения по содержанию статьи, пожалуйста, направляйте их в рамках данной темы.
Список литературы
1. Davidovits J. Geopolymer. Chemistry & Applications, 4th ed. Geopolymer Institute: Saint-Quentin. France. 2015. ISBN: 978-2-9514820-9-8
2. Djobo J.N.Y., Tome S. Insights into alkali and acid-activated volcanic ash-based materials: A review. Cement and Concrete Composites. 2024. V.152. Art. 105660. DOI: 10.1016/j.cemconcomp.2024.105660
3. Cong P., Cheng Y. Advances in geopolymer materials: A comprehensive review. J. Traffic Transp. Eng. 2021. V. 8. N. 3. P. 283-314. DOI: 10.1016/j.jtte.2021.03.004 EDN: IULPZG
4. Wagh A.S. Chemically bonded phosphate ceramics, twenty-first century materials with diverse applications (2nd ed.). Elsevier. 2016. 400 p. EDN: XZNYBX
5. Mathivet V., Jouin J., Gharzouni A., Sobrados I., Celerier H., Rossignol S., Parlier M. Acid-based geopolymers: Understanding of the structural evolutions during consolidation and after thermal treatments. J. Non-crystall Solids. 2019. V. 512. P. 90-97. DOI: 10.1016/j.jnoncrysol.2019.02.025
6. Sellami M., Barre M., Toumi M. Synthesis, thermal properties and electrical conductivity of phosphoric acid-based geopolymer with metakaolin. Applied Clay Science. 2019. V. 180. Art. 105192. DOI: 10.1016/j.clay.2019.105192
7. Khabbouchi M., Hosni K., Mezni M., Zanelli C., Doggy M., Dondi M., Srasra E.Interaction of metakaolin-phosphoric acid and their structural evolution at high temperature. Appl. Clay Sci. 2017. V. 146. P. 510-516. DOI: 10.1016/j.clay.2017.07.006
8. Djobo J.N.Y., Nkwaju R.Y. Preparation of acid aluminum phosphate solutions for metakaolin phosphate geopolymer binder. RSC Adv. 2021. N. 11. P. 32258-32268. DOI: 10.1039/d1ra05433c EDN: GYBIRJ
9. Lin H., Liu H., Li Y., Kong X. Properties and reaction mechanism of phosphoric acid activated metakaolin geopolymer at varied curing temperatures. Cement Concr. Res. 2021. V. 144. Art. 106425. 10.1016/j.cemconres. 2021.106425. DOI: 10.1016/j.cemconres.2021.106425
10. Mocciaro A., Conconi M.S., Rendtorff N.M., Scian A.N. Ceramic properties of kaolinitic clay with monoaluminum phosphate (Al(H2PO4)3) addition. Journal of Thermal Analysis and Calorimetry. 2021. V. 144. P. 1083-1093. 10.1007/ s10973-020-10488-2. DOI: 10.1007/s10973-020-10488-2 EDN: IPUAIS
11. Katsiki A. Aluminosilicate phosphate cements - a critical review. Adv. Appl.Ceram. 2019. V. 118. P. 274-286. DOI: 10.1080/17436753.2019.1572339
12. Ma S., Zhang Z., Liu X.Comprehensive understanding of aluminosilicate phosphate geopolymers: a critical review. Materials 2022. V. 15. DOI: 10.3390/ma15175961
13. Makungu M.M., Opeoluwa R.D., Bolanle D.I. Chemical fundamentals of geopolymers in sustainable construction. Materials Today Sustainability. 2024. V. 27 Art. 100842. DOI: 10.1016/j.mtsust.2024.100842
14. Tchakouté H.K., Ruscher C.H., Kamseu E., Andreola F., Leonelli C. Influence of the molar concentration of phosphoric acid solution on the properties of metakaolin-phosphate-based geopolymer cements. Appl. Clay Sci. 2017. V. 147. P. 184-194. DOI: 10.1016/j.clay.2017.07.036
15. Zribi M., Samet B., Baklouti S. Effect of curing temperature on the synthesis, structure and mechanical properties of phosphate-based geopolymers. J. Non. Cryst. Solids. 2019. V. 511. P. 62-67. DOI: 10.1039/D2RA04562A EDN: XUUOYG
16. Zribi M., Baklouti S. Phosphate-based geopolymers: a critical review. Polymer Bull. 2021. V. 79. P. 6827-6855. DOI: 10.1007/s00289-021-03829-0 EDN: ZYVUYR
17. Douiri H., Kaddoussi I., Baklouti S., Arous M., Fakhfakh Z. Water molecular dynamics of metakaolin and phosphoric acid-based geopolymers investigated by impedance spectroscopy and DSC/TGA. J. Non-Cryst. 2016. V. 445-446. P. 95-101. DOI: 0.1016/j.jnoncrysol.2016.05.013.
18. Djobo J.N.Y., Stephan D. Understanding the binder chemistry, microstructure, and physical properties of volcanic ash phosphate geopolymer binder. J. Am. Ceram. Soc. 2022. V. 105. Is. 5. P. 3226-3237. DOI: 10.1111/jace.18333 EDN: IMDQAG
19. Xu C., Jing H., Liu F., Zhang Z. The multi-objective optimization and mix parameter evaluation of one-part alkali-activated grouting material. Journal of Cleaner Production. 2024. V. 448. Art. 141638. 10.1016/j.jclepro.2024. 141638. DOI: 10.1016/j.jclepro.2024.141638
20. Филатова Н.В., Косенко Н.Ф., Денисова О.П., Садкова К.С. Физико-химическое изучение каолина месторождения Журавлиный Лог. Часть 1. Изв. вузов. Химия и хим. технология. 2022. Т. 65. Вып. 8. С. 85-93. DOI: 10.6060/ivkkt.20226508.6656 EDN: KIAZXG
21. Косенко Н.Ф., Филатова Н.В., Денисова О.П., Сидоренко И.Н. Физико-химическое изучение каолина месторождения Журавлиный Лог (Россия). Часть 2. Изв. вузов. Химия и хим. технология. 2024. Т. 67. Вып. 2. С. 46-51. DOI: 10.6060/ivkkt.20246702.6886 EDN: ERUTBM
22. Филатова Н.В., Косенко Н.Ф., Артюшин А.С., Садкова К.С. Синтез алюмофосфатной связки: влияние реакционной способности гидроксида алюминия. Изв. вузов. Химия и хим. технология. 2024. Т. 67. Вып. 9. С. 126-133. DOI: 10.6060/ivkkt.20246709.7108 EDN: NABGFU
23. Aroke U.O., Abdulkarim A., Ogubunka R.O. Fourier-transform Infrared Characterization of Kaolin, Granite, Bentonite and Barite. ATBU J. Environmental Technol. 2013. V. 6. N. 1. P. 42-53.
24. Khabbouchi M., Hosni K., Zidi R., Srasra E. Structural, conductive and dielectric properties of silicon phosphate SiP2O7 synthesis from activated clay. Applied Clay Science. 2019. V. 178. Art. 105139. 10.1016/j.clay. 2019. 105139. DOI: 10.1016/j.clay.2019.105139
Выпуск
Другие статьи выпуска
Статья посвящена определению влияния конструктивного оформления и режимных параметров работы воздушного сепаратора на эффективность разделения дисперсных материалов. Получены зависимости КПД разделения дисперсного материала по величине граничного размера зерна в зависимости от расхода воздуха через сепаратор, угла наклона лопаток в нем и запыленности воздуха.
В статье представлены результаты анализа системы экстренного вызова в России и других странах, а также предложены мероприятия по совершенствованию диспетчерского управления на основе современных информационных технологий, которые станут основой для улучшения не только диспетчерских приёмов и обработок сообщений, но и в целом уменьшит на это время. Что позволит быстрее реагировать и приезжать на вызов пожарной охране. Кроме того, современные мобильные приложения также играют важную роль в ускорении обработки вызовов. Они позволяют пользователям быстро и удобно передавать информацию о вызове, включая его местоположение и суть, что упрощает работу диспетчерам и сокращает время обработки. Также, в статье рассмотрена система отображения карт и геопространственной информации, которая позволяет диспетчеру быстро ориентироваться на местности и определять наилучший маршрут для доставки сотрудников на место происшествия.
В контексте развития электронного учебного процесса разработка адаптируемых систем электронного обучения стала весьма важной областью деятельности. Существующий подход к адаптации, основанный исключительно на анализе деятельности обучающихся в рамках системы обучения, уже недостаточен, и началось активное изучение методов когнитивной адаптации. В данной статье представлен новый метод и алгоритм построения персонального тезауруса обучающегося и создания профессиональной карты контента экспертом в соответствующей предметной области (преподавателем). В соответствии с этими методами и алгоритмами проведено совершенствование программного приложения для адаптации электронного образовательного контента «Human Intelligent Reading (HIR)». О новизне и значимости этого подхода свидетельствует его ориентация на когнитивные характеристики каждого обучающегося, что позволяет создавать персонализированный контент в рамках продукта HIR для каждого отдельного обучающегося и позволяет вносить динамические коррективы. В первом разделе статьи представлены метод и алгоритм создания когнитивной карты обучающегося - понятийно-тематического словаря индивидуума. Во втором разделе на основе методологии составления словаря для обучающихся описываются метод и алгоритм создания базовой карты контента. Эти методы основаны на онтологическом подходе к построению концептуальных структур.
В статье рассматривается вопрос разработки цифровых двойников типовых технологических процессов, которые могут использоваться при проектировании ХТС для расчета оптимальных параметров аппаратов и узлов химических предприятий, на этапе проектирования АСУТП для тестирования и отладки алгоритмов управления программируемых контроллеров, на этапе эксплуатации производства в задачах прогнозирования, а также для создания учебных тренажеров операторов технологических процессов. Приведены основные понятия цифровых двойников и сферы их применения, показана актуальность их разработки. Описан пример создания цифрового двойника жидкофазного химического реактора в среде программирования Delphi. Описана методика интеграции цифровой модели в разные узлы АСУТП, SCADA-системы и учебные тренажеры посредством применения технологии OPC и компонентов библиотеки dOPC среды Delphi. Приведены примеры применения разработанного приложения.
В эпоху повсеместного внедрения цифровых технологий управление здоровьем переходит в цифровую плоскость. Разрабатывается все больше инструментов, направленных на расширение возможностей людей в вопросах управления своим здоровьем. В данной статье представлены результаты исследования по разработке веб-приложения, предназначенного для хранения и отслеживания динамики медицинских показателей. Основная цель работы заключалась в создании системы для самостоятельного контроля здоровья. Для достижения этой цели была проведена оценка целесообразности создания веб-приложения с помощью пользовательского интервью, сформированы функциональные требования, спроектирована архитектура приложения, сделан выбор инструментальных средств разработки, реализована разработка. В ходе исследования были применены современные инструменты разработки, такие как PostgreSQL, Prisma, TypeScript, NestJS, React, Chart. js, что позволило создать удобное в использовании приложение по мнению пользовательского тестирования. В заключение авторы подчеркивают перспективу развития продукта.
На сегодняшний день заболеваемость населения социально-значимыми болезнями в Российской Федерации представляет собой большую социальную и экономическую проблему, связанную с широким распространением заболеваний, длительной нетрудоспособностью, инвалидностью и даже смертностью. Целью данной работы был анализ динамики заболеваемости населения социально-значимыми болезнями в России за период с 2000 по 2023 г., а также построение прогноза исследуемых заболеваний. Актуальность данного исследования заключается в высоком уровне распространенности социально-значимых заболеваний среди населения, таких как сердечно-сосудистые болезни, онкология, сахарный диабет, туберкулез и др. Эти болезни оказывают существенное влияние на здоровье и качество жизни граждан, тем самым ухудшая демографическую ситуацию в стране. Анализ и решение данной проблемы является одной из важнейших в нашем государстве. Методика основана на использовании корреляционно-регрессионного анализа. Произведенный анализ позволил построить уравнения регрессии, для всех рассмотренных заболеваний. Полученные модели динамического развития численности зарегистрированных больных с диагнозом, установленным впервые в жизни, носят полиномиальный характер. В работе рассмотрены некоторые факторы, которые предположительно могут оказывать влияние на заболеваемость населения социально-значимыми болезнями. Результаты свидетельствуют о том, что наблюдается линейная связь, между занятостью населения, совокупными выбросами парниковых газов, вредными условиями труда и рассматриваемыми заболеваниями. Полученные результаты имеют важное медико-социальное и экономическое значение для разработки и реализации мер по улучшению здоровья населения.
Проведены исследования по измельчению извести в малогабаритной центробежной мельнице. Получена математическая модель (уравнение регрессии) эффективности измельчения от исследуемых параметров. Максимальная эффективность измельчения извести при диаметре отверстия в кольце 100-170 мм. С увеличением диаметра отверстия в кольце эффективность уменьшалась.
На текущий момент не существует способа оценки состояния помещения кроме как качественного, однако такой подход довольно расплывчатый и отражает состояние помещения только в общих чертах. В данной статье предложен способ количественной оценки состояния помещения относительно дефектов внутренней отделки. Эта оценка позволяет более точно понимать состояние помещения и обосновано принимать решения о проведении ремонтов и планировать их бюджет и график. Также данную оценку можно использовать как составную часть цифрового двойника помещения, что соответствует текущей тенденции к цифровизации. Помимо оценки представлена классификация дефектов внутренней отделки по степени опасности для здоровья человека, которая непосредственно влияет на значение оценки состояния помещения. Продемонстрировано вычисление оценки состояния помещения на реальных данных, в ходе данной демонстрации было определено помещение, которое в большей степени нуждается в ремонте.
В статье рассматривается процесс проектирования и разработки API для систем отслеживания задач. Актуальность исследования обусловлена необходимостью создания масштабируемых и адаптивных решений для управления задачами в условиях растущей сложности проектов и увеличения информационных потоков. Особое внимание уделяется анализу существующих подходов к созданию API, а также разработке универсальных решений, обеспечивающих высокую гибкость и совместимость с различными информационными системами. В работе изучаются требования к функциональности, безопасности и масштабируемости API, а также предлагаются архитектурные решения, способные удовлетворить потребности современных организаций. Оригинальность исследования заключается в создании API, ориентированного на обеспечение максимальной совместимости и эффективности интеграции с другими системами, что способствует улучшению процессов управления проектами и задачами.
Применение искусственного интеллекта в автоматизации разработки веб-приложений является предметом активных исследований. В данной работе рассматриваются теоретические основы и практические возможности использования методов машинного обучения и других подходов искусственного интеллекта для автоматизации различных этапов разработки веб-приложений.
В данной работе представлены результаты первичных экспериментов, направленных на изучение образцов мяса и мясных продуктов, закупленных в магазинах г. Иваново на предмет обнаружения в них лекарственных препаратов с привлечением спектральных методов исследования. Данное исследование является актуальным, т. к. позволяет выявить факты наличия в мясе и мясных продуктах лекарственных препаратов, которые используются сельхозпроизводителями для животных или птицы.
В статье представлен вариант снижения рисков инновационно-инвести-ционного проекта за счет проведения мероприятий по каждому этапу гейтовой системы управления проектом. Проведена поэтапная группировка рисков, что дает возможность более эффективной их оценки с позиции вероятности наступления уязвимости проекта, возможного ущерба. Это создает условия для эффективного управления рисками, обеспечивая успешную реализацию проекта и минимизацию потенциальных угроз. Для идентификации риска недостаточно определения только его источников, необходима также и количественная оценка их влияния на предприятие, проект или другие объекты. Результат представленных расчетов выступает как потенциал снижения выраженного количественным способом риска для проекта. Применение данной методики к предприятию позволяет адекватно оценить внешние и внутренние риски и обеспечивает ощутимые конкурентные преимущества.
В статье проводится исследование листинга криптовалют в современных условиях, которые характеризуются стремительным развитием передовых технологий со всех сферах экономики и жизни общества, в том числе и в финансовой сфере. Изучены экономическое содержание и сущность криптовалюты, процесс листинга криптовалют, его классификация и основные виды. Выделены и показаны на реальных примерах возможности по получению доходов от инвестиций в криптовалюты, находящиеся на этапах листинга, и от размещения активов на криптобирже непосредственно после их листинга. Данная статья может выступать наглядным пособием по повышению финансовой грамотности пользователей, которые интересуются инвестициями и способами получения доходов в сфере криптовалют.
Состояние здоровья - один из существенных факторов, влияющих на возможности людей вести полноценную трудовую жизнь и создавать экономические блага. Экономическое и социальное развитие Российской Федерации формируют население страны, здоровью и самочувствию которого, необходимо уделять особое внимание. Изучение деятельности сотрудников социального сервиса «Социальная служба в медицинских организациях государственной системы здравоохранения города Москвы», предоставляющих комплексную социально-медицинскую помощь пациентам, находящимся на госпитализации (от поступления до выписки), обусловлено тем, что эффективное взаимодействие в контексте «социальный координатор-пациент» уже на начальных этапах позволяет выявить людей старшего возраста, входящих в группу подверженную риску возникновения медицинских осложнений и повторной госпитализации, и определить пути решения разноплановых задач (социальных, психологических и др.), направленных на восстановление социально-психологического самочувствия и развитие адаптационных возможностей у пациентов 65+для возврата к полноценной жизни. Социальная координация осуществляется в рамках межведомственного подхода на основе кооперации и сотрудничества с представителями учреждений социальной защиты и социального обслуживания населения, поэтому особое внимание уделено анализу проблем и специфики деятельности старших социальных координаторов, функционал которых включает курирование всех рабочих процессов социального сервиса на территории медицинской организации и взаимодействие с различными социальными службами за ее пределами. Делается вывод о том, что в условиях перехода практики к новой парадигме оказания социально-медицинской помощи (от директивности к проактивности и мультимодальности) происходит становление субъекта нового вида профессиональной деятельности; формирование у него готовности выполнять многоаспектные задачи и действовать в нетипичной ситуации.
В статье проведена ESG-оценка развития Ивановской области с использованием интегрального показателя. Рассматривались факторы социального, экологического, экономического и институционального измерения. Учет разнообразных аспектов, таких как социальные, экологические и экономические факторы, позволяет более точно оценить состояние и динамику развития региона. Интегральный показатель ESG-оценки развития, сочетающий в себе ключевые социо-эколого-экономические показатели, становится инструментом для принятия обоснованных решений, направленных на повышение качества жизни населения и сохранение окружающей среды в регионе. Анализ полученных результатов позволяет выявить ключевые тренды, риски и возможности для обеспечения устойчивого социально-экономического развития региона и принятия обоснованных стратегических решений.
Актуализирована значимость разработки в организациях системы адаптации молодых специалистов. Имея высокую общеобразовательную и профессиональную подготовку в высших учебных заведениях, обладая большим объемом теоретических знаний, молодые специалисты оказывают влияние на развитие организации, ее инновационность и динамичность развития. Важно в рамках еще учебного учреждения подготовить студентов к процессу адаптации в трудовой деятельности путем прохождения практик на предприятии, проведения выходных экскурсий на предприятия, ознакомления на учебных занятиях с основами дисциплины «управления персоналом». Рассмотрены основные этапы процесса адаптации молодого специалиста, функциональные обязанности наставников и кураторов в работе с «новичками». Определена роль подготовки наставников и кураторов для эффективного выполнения ими своих задач, а также аспекты мотивирования их труда. Обозначена значимость адаптации молодых специалистов для выполнения ими трудовых функций, привыкания к новому коллективу, идентификации с данной организацией.
В статье проанализировано внедрение современных цифровых технологий в систему государственного управления в Российской Федерации, на примере Управления Федеральной службы государственной регистрации, кадастра и картографии по Владимирской области. Актуализирована проблематика цифровизации государственных услуг. На примере Управления Федеральной службы государственной регистрации, кадастра и картографии по Владимирской области показан алгоритм и методы решения проблем при переходе к цифровой модели оказания услуг.
В статье рассматриваются проблемы развития малых городов Ивановской области. На основе анализа статистики населения малых городов авторы делают вывод, что проблемы возрождения экономики тесно связаны с улучшением демографической ситуации. Авторы статьи считают, что основными факторами, обеспечивающими эффективное экономическое развитие малого города, являются системность и маркетинг.
В статье рассмотрены результаты внутренних технологических аудитов, проведенных в АО «НИПТБ «Онега» в 2023 г. с целью определения текущего положения организации во внешней и внутренней среде и выстраивания стратегии устойчивого развития организации на период до 2027 г.
В статье приводятся основные вывода автора о необходимости использования метода системного анализа в построении и функционировании системы регионального управления, автор доказывает актуальность проведения научных исследований в области развития системного анализа и использования их результатов в теории и практике регионального управления. В статье раскрывается поэтапный процесс реализации метода системного анализа и его информационное обеспечение, а также возможные типы неопределённости, которые необходимо учитывать при совершенствовании системы регионального управления. В статье изложены выводы автора о необходимости выделения подсистем в системе регионального управления для применения инструментов системного анализа, а также теоретическое обоснование применения экспертных оценок, как инструмента системного анализа, в совершенствовании системы регионального управления.
В статье рассмотрены различные аспекты проблемы вовлечения в добровольческую деятельность студентов вуза, ее развития и влияния на студентов и вуз. Оговаривается вклад и значение добровольческой деятельности людей в социально-экономическое развитие страны. Представлены результаты исследования, посвященного анализу особенностей студентов вузов, в жизни которых добровольческая деятельность играет существенную роль, наряду с учебной, трудовой и досуговой деятельностью. Описываются условия успешного вовлечения и удержания студентов вузов в добровольческой деятельности. Характеризуется роль вуза в формировании благоприятных условий для добровольческой деятельности студентов. В ходе исследования были выявлены факторы, способствующие развитию добровольчества в вузе. Исследование показало, что образовательное пространство вуза имеет как широкие возможности для развития добровольческой деятельности студентов, так и высокий уровень заинтересованности в ней.
Статистика статьи
Статистика просмотров за 2026 год.
Издательство
- Издательство
- ФГБОУ ВО "ИГХТУ"
- Регион
- Россия, Иваново
- Почтовый адрес
- 153000, Ивановская область, г. Иваново, пр. Шереметевский, д. 7.
- Юр. адрес
- 153000, Ивановская обл, г Иваново, Шереметевский пр-кт, д 7
- ФИО
- Гордина Наталья Евгеньевна (РЕКТОР)
- E-mail адрес
- rector@isuct.ru
- Контактный телефон
- +7 (493) 2307346
- Сайт
- https://isuct.ru