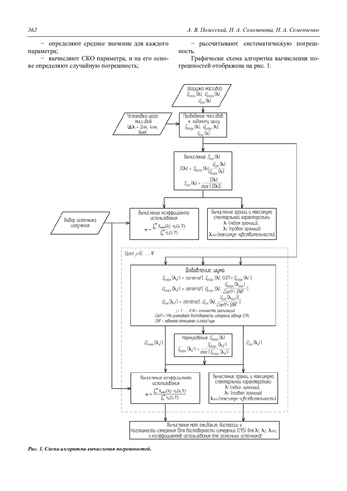
При измерении фотоприемных устройств (ФПУ) на практике используется не сама относительная спектральная характеристика (ОСХ), а параметры, которые получаются при ее обработке: коэффициент использования излучения источника приемным устройством, граничные длины волн по уровню сигнала 0,1 (или 0,5) и длина волны, соответствующая максимуму спектральной чувствительности. При этом вопрос ошибки измерения этих параметров в литературе слабо освещен, а за ошибку измерения принималась точность измерения ОСХ. Целью данной работы являлось определение точности измерения основных параметров ОСХ, используемых на практике, путем моделирования процесса измерения ОСХ и ее последующей обработки. Особое внимание было уделено коэффициенту использования, который применяется в расчетах основных фотоэлектрических параметров ФП и ФПУ (вольтовая чувствительность, удельная обнаружительная способность, пороговый поток). В результате проведенных исследований был сделан вывод о том, что ошибка определения коэффициента использования при согласовании диапазонов спектральной чувствительности источника излучения и приемного устройства и ОСШ не менее 100 составляет не более 10 %. Ошибка измерения граничных длин волн составляет примерно 2 %. Ошибка определения длины волны соответствующей максимуму чувствительности составляет 3 % при явно выраженном максимуме и при невыраженном – 30 %.
The following parameters related with a spectral response are really used for the FPA measurement: wavelengths of the spectral sensitivity by level 0.1 (0.5), wavelength of maximum spectral response and utilization factor. The results of uncertainty analysis for really used parameters of IR and UV FPA were given in this paper. The uncertainty analysis was carried out using the Monte Carlo simulation method. As a result, it was revealed that the error in determining the utilization factor less than 10 %. The error in determining wavelengths of the spectral sensitivity by level 0.1 less than 2 %. The error in determining wavelength of maximum spectral response less than 3 %. Conditions for minimize the measurement errors of FPA D*, sensitivity, threshold flux were also determined.
Идентификаторы и классификаторы
- SCI
- Физика
- eLIBRARY ID
- 29934023
В результате проведенных исследований можно сделать вывод, что для увеличения точности измерений необходимо согласовывать диапазоны спектральной чувствительности источника излучения и измеряемого ФПУ. В большинстве случаев измерения следует проводить при ОСШ не менее 100. Дальнейшее увеличение отношения не приводит к существенному увеличению точности. Ошибка определения коэффициента использования при соблюдении выше описанных условий составляет не более 10 %. Ошибка измерения граничных длин волн составляет примерно 2 %. Ошибка определения длины волны, соответствующей максимуму чувствительности, составляет 3 % при явно выраженном максимуме и при невыраженном – 30 %.
Направлениями дальнейших исследований являются следующие позиции:
− анализ применения медианной фильтрации для увеличения точности измерения спектральной характеристики;
− определение влияния «хвостов» на точность измерения (необходимость обрезки лишних данных в полученных ОСХ);
− изучение распределения ОСХ по матрице фоточувствительных элементов ФПУ второго и третьего поколений;
− формализация требований на «согласованность» ФПУ и источника излучения.
Если у вас возникли вопросы или появились предложения по содержанию статьи, пожалуйста, направляйте их в рамках данной темы.
Список литературы
1. ГОСТ 17772-88. Приемники излучения и устройства приемные полупроводниковые фотоэлектрические. Методы измерения фотоэлектрических параметров и определения характеристик. – М.: Государственный комитет СССР по стандартам, 1988.
2. Деомидов А. Д., Полесский А. В., Семенченко Н. А., Тресак В. К. // Прикладная физика. 2015. № 4. С. 94.
3. Деомидов А. Д., Полесский А. В., Семенченко Н. А., Соломонова Н. А., Тресак В. К. // Успехи прикладной физики. 2016. том 4. № 5. С. 485.
4. Болтарь К. О., Таубкин И. И., Седнев М. В., Чинарева И. В., Лопухин А. А., Смирнов Д. В., Мармалюк А. А., Мазалов А. В., Сабитов Д. Р., Курешов В. А., Падалица А. А. // Прикладная физика. 2013. № 6. С. 71.
5. Балиев Д. Л., Болтарь К. О., Власов П. В., Киселева Л. В., Ложников В. Е., Лопухин А. А., Мансветов Н. Г., Полунев В. С., Рудневский В. С., Савостин А. В. // Прикладная физика. 2014. № 2. С. 41.
6. Филачев А. М., Никонов А. В., Болтарь К. О., Моисеев А. Н., Чилясов А. В., Степанов Б. С. // Прикладная физика. 2013. № 6. С. 37.
7. Болтарь К. О., Бурлаков И. Д., Власов П. В, Лопухин А. А., Чалый В. П., Кацавец Н. И. // Прикладная физика. 2016. № 6. С. 37.
8. Ермаков С. М. Метод Монте-Карло и смежные вопросы. – М.: Физматлит, 1975.
1. GOST 17772-88. (USSR Gosstandart, Moscow, 1988) [in Russian].
2. A. D. Deomidov, A. V. Polesskiy, N. A. Semenchenko, and V. K. Tresak, Prikl. Fiz., No. 4, 94 (2015).
3. A. D. Deomidov, A. V. Polesskiy, N. A. Semenchenko, N. A. Solomonova, and V. C. Tresak, Usp. Prikl. Fiz., No. 5, 485 (2016).
4. K. O. Boltar, I. V. Chinareva, I. I. Taubkin, M. V. Sednev, A. A. Lopukhin, D. V. Smirnov, A. A. Marmalyuk, A. V. Mazalov, D. R. Sabitov, V. A. Kureshov, and A. A. Padalitsa, Prikl. Fiz., No. 6, 71 (2013).
5. D. L. Baliev, K. O. Boltar, P. V. Vlasov, L. V. Kiseleva, V. E. Lozhnikov, A. A. Lopuhin, N. G. Mansvetov, V. V. Poluneev, V. S. Rudnevsky, and A. V. Savostin, Prikl. Fiz., No. 2, 41 (2014).
6. A. M. Filachev, A. V. Nikonov, K. O. Boltar, A. N. Moiseev, A. V. Chilyasov, and B. S. Stepanov, Prikl. Fiz., No. 6, 37 (2013).
7. K. O. Boltar, I. D. Burlakov, P. V. Vlasov, A. A. Lopukhin, V. P. Chaliy, and N. I. Katsavec, Prikl. Fiz., No. 6, 37 (2016).
8. S. M. Ermakov, Monte-Carlo Method and Related Problems (Fizmatlit, Moscow, 1975) [in Russian].
Выпуск
С О Д Е Р Ж А Н И Е
ОБЩАЯ ФИЗИКА
Власова К. В., Андреев Н. Ф., Макаров А. И., Константинов А. Ю. Теория короткоимпульсной фототермической однолучевой интерферометрии в изотропных диэлектриках 313
ФИЗИКА ПЛАЗМЫ И ПЛАЗМЕННЫЕ МЕТОДЫ
Василяк Л. М., Владимиров В. И., Депутатова Л. В., Лапицкий Д. С., Печеркин В. Я., Сыроватка Р. А., Филинов В. С. Зарядка микрочастиц в коронном разряде в воздушном потоке 329
Андрианов Н. А., Блинов Н. Е., Гаврилов А. С., Смирнов А. С., Сомов П. А., Мусихин С. Ф., Кокин С. В., Красовицкий Д. М. Исследование воздействия плазмы SF6 на поверхность НЕМТ-структур на основе GaN 335
ФОТОЭЛЕКТРОНИКА
Седнев М. В., Болтарь К. О., Иродов Н. А., Демидов С. С. Вольт-амперные характеристики nBp-структур с поглощающим слоем In0,53Ga0,47As 341
Полесский А. В. Методики измерения основных фотоэлектрических параметров ФПУ второго поколения (обзор) 350
Полесский А. В., Соломонова Н. А., Семенченко Н. А. Исследование погрешности определения параметров спектральной характеристики ИК и УФ фотоприемных устройств 360
Патрашин А. И., Ковшов В. С., Козлов К. В., Бурлаков И. Д., Никонов А. В. Метод измерения квантовой эффективности и темнового тока фоточувствительных элементов МФПУ 368
Бурлаков И. Д., Кузнецов П. А., Мощев И. С., Болтарь К. О., Яковлева Н. И. Матричный фотоприемный модуль на основе гетероструктуры InGaAs/InP для формирователей 3D-изображений в коротковолновом ИК-диапазоне 383
ФИЗИЧЕСКАЯ АППАРАТУРА И ЕЕ ЭЛЕМЕНТЫ
Денисов Д. Г. Измерение параметров шероховатостей шлифованных и полированных оптических поверхностей с помощью высокоточных методов лазерной интерферометрии 393
Сокол-Кутыловский О. Л. Магнитомодуляционный преобразователь для измерения слабого низкочастотного магнитного поля 412
Охрем В. Г. Новые механизмы охлаждения в криогенном гальванотермомагнитном холодильнике 417
ИНФОРМАЦИЯ
Правила для авторов 422
C O N T E N T S
GENERAL PHYSICS
K. V. Vlasova, N. F. Andreev, A. I. Makarov, and A. Yu. Konstantinov Theory of short-pulse photother-mal common-path interferometry in isotropic dielectrics 313
PLASMA PHYSICS AND PLASMA METHODS
L. M. Vasilyak, V. I. Vladimirov, L. V. Deputatova, D. S. Lapitsky, V. Ya. Pecherkin, R. A. Syrovatka, and V. S. Filinov Charging of micro-particles of the air flow in the corona discharge 329
N. A. Andrianov, N. E. Blinov, A. S. Gavrilov, A. S. Smirnov, P. A. Somov, S. F. Musikhin, S. V. Kokin, and D. M. Krasovitskyi Study of SF6 plasma treatment of GaN-НЕМТ structures 335
PHOTOELECTRONICS
M. V. Sednev, K. O. Boltar, N. A. Irodov, and S. S. Demidov Current-voltage characteristics of nBp struc-tures with absorbing layer of In0.53Ga0.47As 341
A. V. Polesskiy Methods of measuring the basic photovoltaic parameters of the FPA of the second gen-eration (a review) 350
A. V. Polesskiy, N. A. Solomonova, and N. A. Semenchenko The study of the error of determination of parameters of spectral characteristics of IR and UV photodetectors 360
A. I. Patrashin, V. S. Kovshov, K. V. Kozlov, I. D. Burlakov, and A. V. Nikonov Method of measuring a quantum efficiency and dark current of the FPA photosensitive elements 368
I. D. Burlakov, P. A. Kuznetsov, I. S. Moschev, K. O. Boltar, and N. I. Yakovleva Matrix photodetector module based on the InGaAs/InP heterostructures for the 3D imagers in the shortwave IR range 383
PHYSICAL EQUIPMENT AND ITS ELEMENTS
D. G. Denisov Measuring the parameters of roughness of ground and polished optical surfaces using high-precision methods of laser interferometry 393
O. L. Sokol-Kutylovskii Magnetovariational Converter to measure weak low frequency magnetic fields 412
V. G. Okhrem New cooling mechanisms in cryogenic galvanothermomagnetic the fridge 417
INFORMATION
Rules for authors 422
Другие статьи выпуска
Рассмотрены новые модели криогенных гальванотермомагнитных холодильников, которые ранее не обсуждались, но которые приводят к глубокому охлаждению в области криогенных температур. Такие холодильники можно было бы использовать для охлаждения разного рода низкотемпературных микроэлектронных датчиков. В статье приведены расчетные зависимости температуры охлаждения от плотности электрического тока, из которых следует, что предложенные холодильники обладают потенциально высокой эффективностью использования. Поэтому их можно рекомендовать для практического использования. Сделан анализ полученных результатов, описан механизм охлаждения, даны практические рекомендации.
Приведено краткое описание магнитомодуляционного преобразователя с датчиком из аморфного ферромагнитного сплава, предназначенного для измерения слабого магнитного поля низких частот. Для увеличения чувствительности и снижения уровня собственных шумов в преобразователе использован эффект автопараметрического усиления сигнала магнитной индукции в аморфном ферромагнитном сердечнике с компенсированной продольной магнитострикцией. Показано, что магнитомодуляционный преобразователь способен надежно регистрировать периодические сигналы магнитной индукции с амплитудой менее 1 пТл в диапазоне частот измеряемого магнитного поля выше 0,1 Гц. Магнитомодуляционный преобразователь был опробован в геофизических измерениях, но может быть применен и в других областях научно-технических исследований.
Рассматриваются методы и аппаратура контроля параметров шероховатостей профилей оптических поверхностей, имеющих различный уровень среднего квадратичного отклонения (СКО) – на различных стадиях технологической обработки. Разработан и научно обоснован метод лазерной инфракрасной (ИК) интерферометрии, основанный на приближениях метода Кирхгофа при рассеянии плоской электромагнитной волны фазовым экраном при выполнении условия >> . Получено аналитическое соотношение, связывающие значение контраста видеоизображения интерференционной картины, зарегистрированной разработанным неравноплечным интерферометром Тваймана–Грина с рабочей длиной волны излучения 10,6 мкм, с величиной СКО. Реализован и экспериментально подтверждён метод динамической интерферометрии контроля локальных отклонений нанометрового уровня поверхностей оптических деталей в случае, когда >> , в условиях производственных вибраций от заданного профиля на основе алгоритма расчёта целевой функции – спектральной плотности одномерной корреляционной функции (СПКФ1 от англ. PSD1D (Power Spectral Density One Dimension)). Представлены теоретические и экспериментальные исследования, посвящённые определению СКО локальных отклонений поверхностей оптических деталей диаметром до 100 мм, причем с учётом неисключённой систематической и случайной составляющих погрешностей определения целевой функции.
Представлен первый отечественный матричный фотоприемный модуль (ФПМ) коротковолнового ИК-диапазона для активно-импульсных формирователей изображения. В состав ФПМ входит матрица p–i–n-фотодиодов на основе гетероструктуры InGaAs/InP формата 320×256 с шагом 30 мкм, большая интегральная схема (БИС) считывания фотосигналов, термоэлектрический охладитель и герметичный корпус с сапфировым окном. Основной особенностью ФПМ является возможность функционирования в четырех режимах: пассивный, активно-импульсный 3D, активно-импульсный 2D, асинхронный бинарный. Гибкое сочетание указанных режимов позволяет получить максимум информации о наблюдаемых объектах. Информация о дальности, формируемая в каждом пикселе ФПМ, в совокупности с яркостными сигналами, позволяет осуществить синтез 3D-изображений объектов. В работе приведены основные параметры ФПМ и примеры ИК-изображений, полученных в различных режимах функционирования. Приводятся дальнометрические расчеты в зависимости от мощности и угла расходимости лазерного излучения. Рассматриваются основные источники погрешности при вычислении разрешения по дальности.
Проведены исследования работоспособности и корректности метода измерения квантовой эффективности и темнового тока ФЧЭ матричных фотоприемных устройств, а также справедливости разработанного алгоритма расчета указанных параметров по трем измерениям выходного сигнала при разных температурах АЧТ и отличных от нуля временах накопления. Исследования проводились с помощью разработанного пакета программного обеспечения, позволяющего автоматически рассчитывать величины темновых токов ФЧЭ, величины их квантовых эффективностей, значения начальных напряжений отсчета выходных сигналов ячеек кремниевых мультиплексоров, однородность распределения указанных параметров по площади МФЧЭ, строить 2D-распределения и гистограммы параметров в заданных масштабах, определять степень дефектности МФЧЭ. Исследование корректности метода расчета квантовых эффективностей и темновых токов ФЧЭ методом сравнения зависимости экспериментально измеренных и теоретически рассчитанных выходных сигналов ФЧЭ от температуры АЧТ при заданном времени накопления показало совпадение теории и эксперимента с точностью до 2 %.
Фотоприемные устройства (ФПУ) второго поколения – это твердотельные многоэлементные фотоприемные устройства с большой интегральной схемой считывания (БИС считывания) с топологией в виде линеек (в том числе «многоцветных» и/или с режимом ВЗН) или одноцветных матриц – находят все большее применение в оптико-электронных приборах. Однако вопросы измерения ФПУ второго поколения в литературе освещены сравнительно мало. Данная статья является обзорной и одержит данные о применяемых методиках измерения фотонных ФПУ второго поколения УФ- и ИК-диапазонов спектра, изготовленных на основе специализированных полупроводниковых материалов. В статье рассмотрены вопросы измерения относительной спектральной характеристики чувствительности, размера фоточувствительной площадки, вольтовой чувствительности, удельной обнаружительной способности и эквивалентной шуму разности температур (ЭШРТ). Все приведенные методики измерения используются при измерениях ФПУ второго поколения на ведущих предприятиях в России и мире.
Актуальной задачей фотоэлектроники является создание матричных фотоприемных устройств (МФПУ) ближнего инфракрасного диапазона спектра на эпитаксиальных слоях InхGa1-хAs/InP мегапиксельного формата. В статье представлены результаты исследований ВАХ элементов в матрицах ФЧЭ формата 320×256 с шагом 30 мкм на основе гетероэпитаксиальных структур с поглощающим слоем InGaAs на подложках InP коротковолнового ИК-диапазона. Матрицы ФЧЭ изготовлены по планарной, меза и мезапланарной технологиям на nB(Al0,48In0,52As)p-cтруктурах. Показано, что в матрицах, изготовленных по мезапланарной технологии на nB(Al0,48In0,52As)p-структурах, успешно сочетаются малые темновой ток и ампер-ваттная чувствительность к ИК-излучению диапазона 1–1,7 мкм при низких напряжениях смещения. Электрофизические параметры функциональных слоев исходных гетероэпитаксиальных nBp-структур эффективно влияют на темновые токи и амперваттную чувствительность элементов матриц. На основе проведенных исследований оптимизированы параметры функциональных слоев nB(Al0,48In0,52As)p-структур и изготовлены высокоэффективные матрицы фотодиодов форматов 320×256 с шагом 30 мкм и 640×512 с шагом 15 мкм с дефектностью, не превышающей 0,5 %.
В работе изучалось воздействие обработки плазмой SF6 на поверхности HEMT-структур AlGaN/GaN с «cap-слоем» GaN. Плазмохимическая обработка проводилась после формирования к НЕМТ-структурам тестовых контактов металл-полупроводник. Продемонстрировано значительное увеличение пробивных напряжений между двумя такими контактами в результате применения обработки. При этом показано замещение связи Ga–O на более прочную связь Ga–F на поверхности GaN. Также показан эффект перераспределения интенсивности составляющих XPS-спектра, аналогичный связываемому с изменением профиля потолка валентной зоны при смене полярности слоя GaN с Ga-ориентированной на поверхность смешанной полярности или, возможно, на N-ориентированную поверхность.
Исследована зарядка частиц Al2O3 размером от 20 до 40 мкм в воздушном потоке, проходящем через область многоэлектродного коронного разряда. Коронный разряд создавался системой проволочных электродов, расположенных поперек потока. Измерение заряда и массы частиц производилось с помощью линейной электродинамической ловушки. Среднее отношения заряда к массе частиц, прошедших через коронный разряд при напряжении 18 кВ, составило 1,69×1013 e/г для положительной полярности и 1,35×1013 e/г для отрицательной.
Представлена теория для вычисления коэффициентов поглощения в изотропных диэлектриках при измерениях с помощью соосной модификации схемы PCI с быстрым нагревом образцов тестирующим лазером при отсутствии термодиффузии. Расчеты основаны на теории дифракции пробного пучка на пространственно-неоднородном распределении показателя преломления, возникающего в поле температурных напряжений, вносящих малые фазовые искажения в греющее излучение, что исключает его самовоздействие. При решении учтена квазиоптическая природа сфокусированного греющего лазерного пучка, позволившая построить аналитическую модель, описывающую пространственную структуру компонентов тензора деформации. Полученные формулы позволяют применять для калибровки измерительной схемы образцы стекол с известными, необходимыми для расчетов, физическими параметрами, гарантированными метрологическими процедурами.
Статистика статьи
Статистика просмотров за 2026 год.
Издательство
- Издательство
- АО "НПО "ОРИОН"
- Регион
- Россия, Москва
- Почтовый адрес
- 111538, г Москва, р-н Вешняки, ул Косинская, д 9
- Юр. адрес
- 111538, г Москва, р-н Вешняки, ул Косинская, д 9
- ФИО
- Старцев Вадим Валерьевич (ГЕНЕРАЛЬНЫЙ ДИРЕКТОР)
- E-mail адрес
- orion@orion-ir.ru
- Контактный телефон
- +7 (499) 3749400