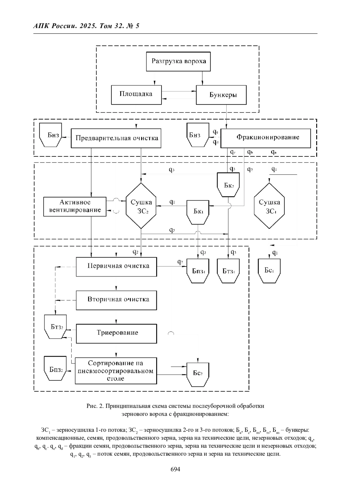
В статье рассмотрена проблема повышения эффективности послеуборочной обработки зернового вороха, являющейся ключевым звеном в сохранении качества и увеличении рентабельности производства зерна. Проведен анализ существующих технологических схем, выявлены их недостатки, связанные с отсутствием гибкой дифференциации режимов обработки для разнокачественных частей зернового массива. Анализ технологий обработки зерна в основных зерносеющих зонах страны позволяет выделить четыре основных этапа послеуборочной обработки зерна, которые в зависимости от назначения полностью или частично осуществляются в хозяйствах: приемка, предварительная очистка, временное хранение и сушка, окончательная обработка с доведением до требований стандартов. Совершенствование и обоснование оптимальных вариантов технологических операций послеуборочной обработки зернового вороха, обеспечивающих эффективное использование технических средств, материальных, трудовых, денежных ресурсов и определение их технико-экономических показателей возможно на основе системного анализа и использования оптимизационных моделей. В качестве основного метода исследования применен системный подход, позволяющий представить технологическую линию как целостную, многоуровневую систему взаимосвязанных подпроцессов. Разработана концепция оптимизации, основанная на раннем фракционировании вороха на семенную, продовольственную и фуражную фракции с последующей их раздельной обработкой в адаптивных режимах. Центральным элементом работы является построение иерархической системы математических моделей (функционалов), описывающих процессы сепарирования и сушки на различных уровнях системы – от движения единичной частицы на решете до работы всего зерноочистительно-сушильного комплекса. Предложенный подход позволяет формализовать задачу оптимизации как поиск экстремума целевой функции, выражающей критерий «максимальная производительность при минимальных удельных затратах», при заданных ограничениях по качеству готовой продукции. Показано, что использование фракционных технологий позволяет снизить микроповреждение семян на 10–15 % и повысить общую эффективность использования ресурсов на 15–20 % по сравнению с традиционными схемами.
Идентификаторы и классификаторы
- SCI
- Растениеводство
Послеуборочная обработка зерна – критически важный этап в цепочке создания стоимости продукции растениеводства. От ее эффективности напрямую зависят величина потерь, качество продовольственного и семенного зерна, а, следовательно, и экономические показатели сельскохозяйственных предприятий [1, 2]. Традиционные технологические схемы, предполагающие последовательную очистку и сушку всего объема зернового вороха как единого массива, зачастую не учитывают его неоднородность по влажности, засоренности и размерно-массовым характеристикам. Это приводит к неоптимальному использованию технических средств: либо к недостаточной очистке и сушке части зерна, либо к избыточным энергозатратам и механическому повреждению другой его части [3–5].
Если у вас возникли вопросы или появились предложения по содержанию статьи, пожалуйста, направляйте их в рамках данной темы.
Список литературы
1. Зюлин, А. Н., Чижиков, А. Г. Перспективы механизации послеуборочной обработки и хранения семян // Механизация и электрификация сельского хозяйства. - 2002. - №6. - С. 10-14.
2. Пивень, В. В., Уманская, О. Л. Современное состояние и тенденции развития систем приводов вибрационных сепарирующих машин // Современные наукоемкие технологии. - 2022. - № 5-2. - С. 237-245; URL: https://toptechnologies.ru/ru/article/view?id=39177 (дата обращения: 26.12.2024).
3. Ермольев, Ю. И., Шелков, Ю. И., Московский М. Н. Фракционные технологии семенной очистки зерна // Тракторы и сельскохозяйственные машины. - 2005. - №6 - С. 23-25.
4. Оробинский, В. И., Сундеев, А. А., Корнев, А. С. Влияние режимов работы решетного стана зерноочистительной машины на эффективность сепарации // Вестник Воронежского государственного аграрного университета. - 2013. - № 3(38). - С. 72-74.
5. Determining the parameters of the variable-pitch air-screw separator / Shepelev S., Cheskidov M., Chumakov V., Cherkasov Y. В сборнике: XV International Scientific Conference “INTERAGROMASH 2022”. Collection of materials of the 15th International Scientific Conference. Global Precision Ag Innovation 2022. Rostov-on-Don, 2023. С. 1096-1103.
6. Оробинский, В. И., Гиевский, А. М. Теоретические предпосылки получения полноценного зерна фракционной технологией послеуборочной обработки // Механизация и электрификация сельского хозяйства. - 2008. - №5.
7. Пивень, В. В., Уманская, О. Л. Основные тенденции совершенствования фракционных технологий очистки зерна // Проблемы современной науки и образования. - М. - 2013. - №1(15). - С. 39-42.
8. Волкова, В. Н., Денисов, А. А. Системный анализ и его методология: учебное пособие. - М.: Юрайт, 2019. - 452 с.
9. Ермольев, Ю. И., Кочкин, М. Ю. Моделирование процесса функционирования зерноочистительного агрегата // Вестник ДГТУ. - 2007. - Т7. - №4(35). - С.407-417.
10. Окунев, Г. А., Чумаков, В. Г., Жанахов, А. С. Технологическая линия послеуборочной обработки зерна с делением на потоки // Тракторы и сельскохозяйственные машины. - 2011. - № 9. - С. 18-22.
11. Гортинский, В. В., Демский, А. В., Борискин, М. А. Процессы сепарации на зерноперерабатывающих предприятиях. - М.: Колос, 1980. - 304 с.
12. Фоминых, А. В., Чумаков, В. Г. Алгоритм расчета процесса сепарации на решетных устройствах // Аграрный вестник Урала. - 2010. - №7. - С. 77-79.
13. Непомнящий, Е. А. Кинетика сепарирования зерновых смесей. - М.: Колос, 1982. - 176 с.
14. Попов, И. П. Рассеивание мощности в зерновом ворохе при решетной сепарации / И. П. Попов, В. Г. Чумаков, С. С. Родионов, Л. Я. Чумакова // Вестник Курганской ГСХА - 2017. - №1 (21). - С. 75-77.
15. Запевалов, М. В., Коваленко, Н. В., Латыпов, Р. М. Повышение эффективности очистки семян на плоскорешетном овсюгоотделителе. - Сельский механизатор. - 2024. - № 9. DOI: 10.47336/0131-7393-2024-9-19-20-21
16. Оробинский, В. И. Исследование эффективности очистки вороха яровой пшеницы на семенные цели воздушно-решетным сепаратором / В. И. Оробинский, А. М. Гиевский, А. П. Тарасенко, И. В. Баскаков // Вестник Воронежского ГАУ - 2019 - № 2(83). - С. 33-35.
Выпуск
Другие статьи выпуска
Жмых конопли рассматривается как один из побочных продуктов механического отжима масла с высоким содержанием белка (23,0-33,0%) и углеводов (3,0-48,5%). Полисахаридный комплекс клеточных стенок конопли в основном состоит из ксиланов и целлюлозы, а также включает пектины, галактаны, арабинаны, маннаны и ксилоглюканы. Часть белковых компонентов тесно ассоциирована с этими полисахаридами, что ограничивает их биодоступность и усвояемость. Для снижения уровня некрахмальных полисахаридов и повышения пищевой ценности белков конопли применяются ферментные препараты (ФП), способные эффективно разрушать полисахаридную матрицу. В данной работе исследована ферментативная биодеструкция некрахмального полисахаридного комплекса жмыха промышленной конопли (Cannabis sativa L.), позволяющая повысить эффективность получения белкового изолята. Проведен сравнительный анализ 12 коммерческих ферментных препаратов, включая целлюлазы, гемицеллюлазы пектины, галактаны, арабинаны, маннаны и ксилоглюканы. Наибольшая степень гидролиза (40-43%) наблюдалась при использовании препаратов «ЦеллоЛюкс F» и «ЦеллоЛюкс A» («Сиббиофарм»), а также «Cellulase 5000» и «Rovabio Max AP» со степенью гидролиза до 40%. Определены рабочие параметры ферментативного гидролиза при использовании ФП «Сиббиофарм»: температура 45-60 °С, pH 3,5-5,0. С использованием трехфакторного плана Бокса-Бенкена (15 экспериментальных точек) и методологии поверхности отклика (RSM) разработана регрессионная математическая модель процесса с коэффициентом детерминации R² = 0,977. Установлены оптимальные параметры: концентрация субстрата – 12%, дозировка ферментного препарата – 2,4%, продолжительность гидролиза – 10,4 ч. При этих условиях предсказанная степень гидролиза составила 43,55%, экспериментально подтвержденное значение – 41,34% (относительная погрешность 5,07%). Полученные результаты демонстрируют высокую адекватность модели и открывают возможности для ее применения в технологии получения высококачественного изолята белка конопли за счет эффективного разрушения полисахаридных структур конопляного жмыха и высвобождения белковых компонентов.
Современные вызовы промышленного птицеводства связаны с высокой технологической нагрузкой, которая оказывает отрицательное влияние на функции пищеварительной системы птицы, создавая предпосылки для развития заболеваний, вызываемых простейшими и требующих значительного ресурса организма в биологически активных веществах. В свете этого изучение влияния кормовых добавок фитобиотического действия и витаминно-минерального состава на эффективность откорма и микробиоценоз кишечника цыплят-бройлеров является актуальным. Целью работы было изучение влияния кормовых добавок на эффективность откорма и микробиоценоз кишечника цыплят-бройлеров кросса «Кобб-500». Научно-лабораторный опыт был проведен на базе отдела животноводства НИИСХ Северного Зауралья - филиал ТюмНЦ СО РАН на цыплятах-бройлерах кросса «Кобб 500». Определено влияние кормовых добавок «Олеостат», «Олеостат Гроу», «Брио Эггшелл» на показатели прироста живой массы и сохранность поголовья птицы кросса «Кобб-500», с установлением микробиоценоза кишечника и оценкой экономической эффективности применения кормовых добавок в кормлении цыплят-бройлеров. Установлено, что Европейский индекс эффективности откорма был наибольшим в первой и второй опытных группах, превосходя контрольную на 53,5 и 49,9 единицы соответственно. Микробиологическая оценка помета в экспериментальных группах показала отсутствие патогенных микроорганизмов и на допустимом уровне - содержание условно-патогенной микрофлоры. Лучший экономический эффект от применения кормовых добавок получили в третьей и второй опытных группах - 850,7 руб. и 723,0 руб. соответственно.
Представлены результаты, отражающие анализ технологии производства молока при введении в рацион энергетической кормовой добавки «Драйфат LS60». Препарат применяли коровам ежедневно в первые 100 дней лактации в дозе 300 г (первая опытная группа), 500 г (вторая опытная группа) и 700 г (третья опытная группа). Коровы, находящиеся на основном рационе, служили контролем. Определяли количество молока, молочного жира и белка, полученного от коров за лактацию. Рассчитывали коэффициент постоянства лактации, полноценности лактации, устойчивости лактации, молочности. Определяли экономическую эффективность применения кормовой добавки в разных дозах. Применение коровам кормовой добавки «Драйфат LS60» в первые 100 дней лактации в дозе 500 г и 700 г на голову в сутки способствует достоверному увеличению продуктивности на 5,90 % и 8,02 % соответственно, молочного жира – на 10,80 % и 11,05 %, белка – на 10,13 % и 10,70 %; в дозе 300 г на голову в сутки – оказывает положительный, но статистически недостоверный эффект. Введение в рацион коровам кормовой добавки «Драйфат LS60» в разных дозах способствует улучшению физико-химических свойств молока, но в незначительной степени: белка до 1,2 %, жира – на 3,66-8,38 %, СОМ – на 0,7 %. Экономическая эффективность мероприятий по ежедневному применению коровам в первые 100 дней лактации кормовой добавки «Драйфат LS60» в дозе 300 г на голову составила 0,83 руб. на один рубль затрат, в дозе 500 г на голову – 2,13 руб., в дозе 700 г на голову – 1,62 руб. С целью увеличения продуктивности коров рекомендуем применять коровам в первые сто дней лактации кормовую добавку «Драйфат LS60» индивидуально с кормом ежедневно в дозе 500 или 700 г на голову в сутки.
Проведена оценка стресс-реакции кошек при панлейкопении, определена динамика показателей, отражающих стресс-реакцию у кошек при их лечении по принятой схеме: растворы Рингера и глюкозы 5%, специфическая сыворотка «Витафел-С», фоспренил, Азитронит® М, омез, церукал (метоклопрамид), смекта, цианокобаламин – витамин В12, а также с включением в неё анотена. Животные находились на амбулаторном лечении. Окончательный диагноз был установлен на основании исследования ректальных смывов иммунохроматографическим методом для качественного обнаружения антигена Feline Panleukopenia virus. Для оценки стресс-реакции по клиническим признакам применяли шкалу для определения уровня стресса у кошек, рассчитывали интегральные индексы. Назначение кошкам, больным панлейкопенией с преимущественным поражением желудочно-кишечного тракта, на фоне общей терапии анотена в дозе 1 пакетик в сутки в течение 15 дней на 11,7 % достоверно сокращает срок их выздоровления. Оценка клинических признаков у кошек, больных панлейкопенией, выявила уровень стресса, соответствующий максимальному, на 78,3-79,09 %. Значения лейкоцитарных индексов указывают на интоксикацию организма, понижение иммунного статуса и, в какой-то степени отражают стрессовое состояние кошек. Применение кошкам, больных панлейкопенией, анотена в дозе 1 пакетик в сутки в течение 15 дней снижает уровень стресс-реакции через семь дней на 4,97 %, через 14 дней – на 12,34 %. Изменение значений лейкоцитарных индексов более выражено в крови кошек первой группы, различия были достоверны, составляли от 10,9 до 72,8 %. При лечении кошек, больных панлейкопенией, рекомендуем включать в схему анотен в дозе 1 пакетик в сутки в течение 15 дней.
Представленная статья посвящена изучению эффективности добавления в рацион перепелов многокомпонентной кормовой добавки на основе льняного масла. Экспериментальная часть работы выполнена в лаборатории кафедры паразитологии и ветеринарно-санитарной экспертизы ФГБОУ ВО МГАВМиБ-МВА им. К. И. Скрябина. С целью проведения исследований перепелов породы Техасская белая в 60-суточном возрасте распределяли на опытную и контрольную группы по 30 голов в каждой. В рамках серии исследований проведен комплексный анализ влияния многокомпонентной кормовой добавки (масло льняное- 560 мл, витамина А – 675 000 МЕ, витамина D3 –130 000 МЕ, витамина Е – 2,7 г, витамина С – 3 г, селен органический – 3,7 мг, L-3,5-дийодтирозина - 0,33 г (йода органического – 0,165 г). В качестве вспомогательных веществ содержится: ЭДТА 50 мг, сорбат калия – 0,7 г., лимонная кислота – 5 г., Твин-80 – 100 г., ВНА – 60 мг, аскорбилпальмитат – 100 мг, Агидол – 60 мг, моноглицерид – 5,4 г., вода до 1000 мл.) на биохимические и иммунологические показатели перепелов. Изучен уровень витаминов (A, D, E, B1, B2), параметры белкового, липидного и минерального обмена, а также бактерицидная и лизоцимная активность сыворотки крови. Установлено достоверное улучшение витаминного статуса и оптимизация минерального обмена с выраженным повышением уровня калия и магния. Выявлено модулирующее влияние на иммунную систему: при снижении бактерицидной активности на 15,2% по сравнению с контролем отмечалось увеличение лизоцимной активности на 2,3%. Результаты подтверждают эффективность применения многокомпонентной кормовой добавки для повышения естественной резистентности и оптимизации метаболического статуса перепелов в условиях промышленного содержания.
В последние годы широко распространены различные фармакологические средства, оказывающие стимулирующие влияние на обменные процессы организма как, например препараты на основе бутафосфана. Целью настоящей работы явилось изучение влияния СМ – комплекса на морфологическое строение тонкого и толстого отделов кишечника цыплят – бройлеров, а также печени, сердца, селезенки, тимуса, фабрициевой сумки, и скелетных мышц. Результаты исследования показали, что применение данной фармакологической композиции в первые 7 суток жизни цыплят в дозе 240мг/кг вызывает утолщение мышечного слоя стенки тонкой кишки. В 15-суточном возрасте данный показатель опытной группы в 2,5 раза выше, чем контрольной. К 56 дню различия не так выражены, но сохраняется доминирование опытной группы (мышечный слой в 1,3 раза толще). Также под воздействием СМ - комплекса площадь ворсинок в тощей кишке превышает показатель контроля в 2,7 раза. При этом наблюдается увеличение размеров эпителиоцитов крипт более чем в 2 раза. Утолщение стенки толстого кишечника опытной птицы происходит за счет высоты ворсинок (в 1,5 раза выше контроля) и толщины мышечного слоя (в 2,5 раза выше контроля). В печени опытной группы в 15 дней наблюдаются патологические изменения, характерные для зернистой и жировой дистрофии, но они исчезают к 56- суточному возрасту. Морфометрических и гистологических изменений со стороны сердца, селезенки, тимуса, фабрициевой сумки и скелетных мышц под влиянием СМ-комплекса не выявлено.
Разработана конструкция воздушно-шнековой зерносушилки, оснащённой горизонтальным винтовым аспирационным каналом, предназначенной для малых форм хозяйствования. Для получения регрессионной модели был реализован полный факторный эксперимент. В результате статистической обработки экспериментальных данных получено уравнение регрессии в раскодированном виде, описывающее влияние факторов на выходную функцию. Анализ модели и визуализация результатов проведены с применением программного комплекса Maple, что позволило построить поверхности отклика и графические проекции для парных взаимодействий факторов. Представлена структурная схема, описывающая процесс сушки зернового материала в предложенном аппарате. На основе методики планирования эксперимента получено уравнение регрессии, отражающее влияние основных технологических параметров на интенсивность влагоудаления. Проведён анализ адекватности математической модели. Визуализация результатов выполнена посредством построения графических проекций и поверхностей отклика, позволивших установить оптимальные режимы работы установки. Экспериментально определено, что за один проход через установку достигается снижение влажности зернового материала на 1,8 %. Для интенсификации процесса и увеличения степени влагоудаления перспективным представляется модернизация конструкции с целью организации рециркуляции зернового материала. Полученные результаты могут быть использованы для оптимизации режимов работы и дальнейшего развития конструкций малогабаритных зерносушилок. Проведение полного факторного эксперимента позволило определить взаимосвязь технологических параметров воздушно-шнековой зерносушилки и установить их влияние на процент снятой влаги с зернового продукта.
Предложена усовершенствованная конструкция зубоцепного рабочего органа, который имеет «центральное» расположение рыхлительного зуба на звеньях. Модернизация рабочего органа призвана обеспечить большую глубину обработки и лучшую интенсивность рыхления почвы. Описана методика лабораторных экспериментов и приборное оснащение. Разработана и изготовлена лабораторная установка для экспериментальных исследований в почвенном канале. Установка позволяет производить оценку агротехнических и энергетических показателей работы зубоцепного рабочего органа при изменении скорости его перемещения и угла установки к направлению движения. Исходя из результатов предварительных теоретических исследований и возможностей экспериментального оборудования управляемые факторы варьировались в следующих диапазонах: угол установки плоскости вращения рыхлительного зуба цепного шлейфа к направлению движения – 0…45o; скорость – 0,5…1,5 м/с. Экспериментально определялись следующие агротехнические показатели: глубина обработки, крошение; дислокация растительных остатков нп поверхности почвы. Также определено тяговое сопротивление экспериментального рабочего органа длиной 1м. В ходе исследований установлен диапазон изменений угла установки цепного шлейфа, при которых сохраняется его технологическая работоспособность. Выявлено, что лучшее крошение почвы в лабораторных условиях осуществляется после вторичного прохода зубоцепного рабочего органа при углах его установки 45o. При этом также выявлено, что большие углы установки цепного шлейфа обеспечивают более интенсивное рыхление почвы и ее перемешивание с растительными остатками. На величину тягового сопротивления оказывают влияние скорость движения цепного шлейфа и угол. В рассматриваемых интервалах варьирования управляемых факторов тяговое сопротивление цепного шлейфа длиной 1 м изменяется в диапазоне от 62,0 Н до 223,0 Н.
Теплообменные аппараты играют важную роль в различных отраслях промышленности. Однако их эксплуатация сопряжена с риском коррозии, которая часто становится причиной выхода оборудования из строя. Скорость коррозии определяется множеством факторов. Выявление не зависящих друг от друга факторов, определяющих скорость коррозии, дает возможность вывести функцию, описывающую эту зависимость. Разложение этой функции в степенной ряд позволяет установить полиномиальную связь между анализируемыми факторами и скоростью коррозии. В статье приведены законы распределения факторов, влияющих на скорость коррозии в водо-водяном теплообменнике, а также полученные в результате реализации активного планирования эксперимента аппроксимирующие уравнения зависимости скорости коррозии теплообменного аппарата от указанных факторов для режима работы по назначению и стояночного режима, позволяющие определить статистические характеристики скорости для данных режимов. Данные испытаний обрабатывались методами статистического анализа, основанными на проверке эксперимента по статистическим критериям. Воспроизводимость испытаний проверялась по критерию Кохрена, коэффициенты регрессии и их значимость определялись по критерию Стьюдента, адекватность полученной математической модели проверялась по критерию Фишера. По значениям статистических характеристик скоростей коррозии для указанных режимов построены графики плотностей распределения этих скоростей, позволяющие сделать вывод о том, что в стояночном режиме скорость коррозии элементов теплообменного аппарата больше в 2 раза, чем в режиме работы по назначению. Это можно объяснить влиянием температуры на коррозию металла, а также отсутствием движения теплоносителя. Значения параметров распределения скоростей коррозии элементов теплообменника, полученные из выведенных аналитических зависимостей, являются основными характеристиками для проведения оценки ресурса теплообменного аппарата.
Проблема своевременного выявления болезней сахарной свёклы остаётся актуальной для агропромышленного комплекса. Церкоспороз (Cercospora beticola Sacc.) способен снижать урожайность и сахаристость корнеплодов более чем на 30–40%. Целью исследования являлась разработка и апробация алгоритмов автоматизированной детекции церкоспороза на основе данных беспилотного мониторинга и методов машинного обучения.
Исследования проведены в 2024 г. на опытном поле сахарной свёклы площадью 25 га в Республике Башкортостан. Для сбора данных использовался беспилотное воздушное судно (БВС) DJI Phantom 4 Multispectral. Получены ортофотопланы и рассчитаны вегетационные индексы (NDVI и др.). Для анализа применялись алгоритмы Random Forest и нейросетевая модель U-Net с энкодером ResNet34. Классификация проводилась на основе размеченных выборок, включая здоровые и поражённые растения.
Регулярный БВС-мониторинг позволил выявить динамику развития болезни в течение вегетационного периода. Нейросетевая модель U-Net обеспечила точность распознавания очагов поражения до ~90%, что превысило результаты метода Random Forest (75–80%). Сформированы тематические карты распределения болезней, позволяющие количественно оценить степень поражённости растений. К началу сентября заражённость листьев церкоспорозом достигла ~52% площади листового аппарата.
Полученные результаты подтверждают высокую эффективность применения методов глубокого обучения для анализа данных БВС. Разработанные алгоритмы обеспечивают раннюю диагностику заболеваний, формирование оперативных карт фитосанитарного состояния и могут быть интегрированы в системы точного земледелия. Практическая значимость заключается в повышении эффективности защиты растений и обосновании дифференцированных обработок, что способствует снижению затрат на СЗР и сохранению урожайности.
В зимних условиях мобильные энергетические средства применяются для выполнения различных работ, связанных с механизацией технологических процессов в растениеводстве и животноводстве: полевых, транспортных, стационарных, погрузочно-разгрузочных и ряда других. При этом пуск дизельных двигателей при отрицательных температурах окружающей среды может быть затруднен, в этой связи тракторы и другие мобильные машины оснащаются предпусковыми подогревателями. При использовании нейтрализаторов для уменьшения количества вредных выбросов в атмосферный воздух каталитические элементы из-за недостаточных температур в реакторе работают неэффективно в начале эксплуатации и послепусковом разогреве двигателя. Поэтому важно обеспечить тепловую подготовку нейтрализатора за время предпускового разогрева дизеля и повысить температуру каталитических блоков до рабочих температур для обеспечения требуемого качества очистки в нейтрализаторе и улучшения экологических показателей дизелей в зимних условиях. Целью данной работы явилось улучшение экологических показателей дизелей при отрицательных температурах окружающей среды путем утилизации тепла предпусковых подогревателей для обеспечения теплового режима в каталитических нейтрализаторах. Разогрев каталитических блоков нейтрализаторов позволил повысить температуру каталитических блоков до 870-920 К к моменту пуска дизеля и исключить выбросы вредных веществ с отработавшими газами предпусковых подогревателей. Разработанная математическая модель дает возможность осуществлять подбор длины трубопроводов, величин теплоотдающих поверхностей и их температур, обеспечивающих тепловую подготовку нейтрализатора за время предпускового разогрева дизеля, получены уравнения по оценке эффективности очистки отработавших газов дизелей в зависимости от температур и расхода отработавших газов.
В статье представлены результаты разработки автоматизированного многоканального фертигационного комплекса, адаптированного к сложным агроклиматическим условиям Поволжья. Рассмотрены связанные с изменением климата проблемы макрорегиона, включая засухи, засоление почв и температурные стрессы, требующие инновационных решений в области орошаемого земледелия. Обоснована необходимость внедрения технологий точного орошения для обеспечения устойчивого овощеводства как важнейшей составляющей продовольственной безопасности России. Авторами предложен комплекс, сочетающий капельное и спринклерное орошение с интеллектуальной системой дозирования удобрений. Описана модульная конструкция оборудования, позволяющая адаптировать его под различные площади полей и типы культур. Подробно представлены такие технические решения, как система мониторинга состояния почвы и растений, блок управления, а также механизмы автоматической корректировки состава питательных растворов. Проведенный анализ патентных разработок за 2019-2025 годы позволил определить мировые тенденции в области фертигационных технологий. В сравнении с зарубежными аналогами предлагаемый комплекс обладает рядом конкурентных преимуществ, таких как специализированная адаптация к условиям Поволжья, комбинированный подход к орошению и система управления питательным режимом. Обоснована значимость разработки для импортозамещения в сельскохозяйственном машиностроении и перспективы ее внедрения в других регионах со схожими климатическими условиями. Статья представляет интерес для специалистов в области агроинженерии, мелиорации и точного земледелия.
В статье представлены результаты исследований показателей качества зерна яровой пшеницы. Работа проводилась в период с 2022 по 2024 года на базе Курганского НИИСХ. Объектами исследования выступали сортообразцы и сорта яровой мягкой пшеницы селекции Курганского НИИСХ. Экспериментальное поле было подготовлено на участке, где ранее размещался пар. Посев осуществлялся 20 мая с применением сеялки модели СН-16. Погодные условия во время исследований различались по годам температурным режимом и количеством осадков. Сопоставительный анализ сортов и сортовых образцов был выполнен по ряду характеристик, включая стекловидность зерна, количества белка и содержание клейковины. Полученные в ходе работы данные продемонстрировали наличие различий между исследуемыми сортами и сортообразцами по стекловидности. Высокие результаты по данному признаку были получены на сорте Аист 45 (68,0 %) и на сортообразце 037-17 (64,7 %). Белковый состав зерна является существенным критерием, определяющим его пищевую и коммерческую пригодность. Наивысшая концентрация белка, достигающая 16,5%, была зафиксирована в зерне сорта Лента 45 и экспериментальном образце 037-17. Наличие и качество клейковины также играют важную роль в оценке зерна. Исследования показывают, что сортообразец 037-17 характеризуется наиболее стабильным формированием высокого уровня клейковины. Исходя из полученных нами результатов, за годы исследования отлично себя проявил по всем изучаемым показателям качества сортообразец 037-17. Проведены расчеты данных по варьированию показателей качества – стекловидность, содержание белка и содержание сырой клейковины в зерне.
Адаптивная селекция сельскохозяйственных культур направлена на создание новых сортов, отличающихся высокой продуктивностью за счет повышенной устойчивости к биотическим и абиотическим факторам среды. В перспективе новый сорт должен обладать как экологической пластичностью, так и способностью эффективно использовать почвенно-климатические ресурсы региона возделывания. Целью исследований являлась оценка сортов картофеля уральской селекции по параметрам экологической пластичности, стабильности и адаптивности. Изучено 22 сорта картофеля (12 сортов селекции ЮУНИИСК и 10 сортов Уральского НИИСХ). Почва опытного участка – чернозем выщелоченный среднесуглинистый. Площадь делянки – 4,5 м2. Повторность опыта четырехкратная. При анализе показателей адаптивности использовали методики S. A. Eberhart и W. A. Rassel, A. A. Rosielle и J. Hamblin, В. В. Хангильдина, Л. А. Животкова, В. А. Зыкина. Ранжирование генотипов (по сумме рангов) позволило выделить 11 сортов картофеля в наибольшей степени адаптированных к возделыванию в лесостепной зоне Челябинской области: Шах (средняя урожайность за 2021-2024 гг. – 35,6 т/га), Кавалер (25,9 т/га), Арго (31,2 т/га), Тарасов (26,3 т/га), Спиридон (25,9 т/га), Амулет (26,6 т/га), Челябинец (26,6 т/га), Каштак (23,6 т/га), Шихан (23,8 т/га), Багира (23,6 т/ га) и Ицил (20,2 т/га) с наименьшей суммой рангов от 37 по 92. Авторы пришли к выводу о необходимости включения перспективных сортов картофеля Ицил и Челябинец в «Государственный реестр селекционных достижений, допущенных к использованию» по Уральскому региону.
Цель исследований заключалась в разработке научно-обоснованных приемов возделывания перспективных сортов сои и совершенствовании компонентов адаптивной технологии её возделывания в условиях предгорной зоны РСО-Алания. В данной статье рассмотрены вопросы формирования агроценозов сои и её урожайности в зависимости от способов посева. Экспериментальная работа проводилась на черноземах выщелоченных в зоне, характеризующейся умеренно влажным климатом. Объектом исследований были скороспелые сорта сои «Барс» и «Ирбис». Установлено, что показатели фотосинтетической активности и продуктивности посевов сои в значительной мере зависели от способов посева. Наиболее высокий урожай получен при широкорядном способе посева с междурядьями 45 см, благодаря чему у растений сорта Барс площадь листьев достигла 42,08 тыс. м2/га, у сорта Ирбис – 38,26 тыс. м2/га. Показатели фотосинтетического потенциала сои показали заметное повышение – от 4,5% до 26,8% – при определённых способах посева. Семенная продуктивность также увеличилась на 12,6…20,1%. Было выявлено, что структура урожая существенно зависела от способов посева. Например, количество бобов на одном растении варьировалось в диапазоне 14,0…16,8 штук, увеличиваясь с улучшением условий освещения. Аналогичная тенденция наблюдалась с количеством зёрен, которое составляло 29,3…36,7 штук на одно растение. Общая масса зёрен с 1-го растения достигала своего максимума в варианте с междурядьями 60 см – 5,38…5,44 г. Масса 1000 зёрен была минимальной в рядовых посевах (159 г), максимальной – в широкорядных при 60 см (177 г). Наиболее эффективным по большинству показателей продуктивности в условиях предгорной зоны РСО-Алания оказался сорт Барс.
Статистика статьи
Статистика просмотров за 2026 год.
Издательство
- Издательство
- ЮЖНО-УРАЛЬСКИЙ ГАУ
- Регион
- Россия, Троицк
- Почтовый адрес
- 457103, Челябинская область, г. Троицк, ул. им. Ю.А. Гагарина, дом 13
- Юр. адрес
- 457103, Челябинская область, г. Троицк, ул. им. Ю.А. Гагарина, дом 13
- ФИО
- Черепухина Светлана Васильевна (РЕКТОР)
- E-mail адрес
- tvi_t@mail.ru
- Контактный телефон
- +7 (351) 6320010