В данной работе рассматриваются вопросы оптимизации условий роста в методе молекулярно-лучевой эпитаксии для создания высокоэффективных инфракрасных фотоприемников с квантовыми точками. В качестве модельной материальной системы для теоретических исследований выбраны гетероструктуры с квантовыми точками германия и кремния на поверхности кремния. Для расчетов зависимостей параметров массива квантовых точек в условиях синтеза предложена кинетическая модель роста квантовых точек различной формы на основе общей теории нуклеации. Теория улучшается путем учета изменения свободной энергии зарождения островка за счет образования дополнительных ребер островков и за счет зависимости поверхностных энергий граней квантовых точек от толщины двумерного смачивающего слоя при росте по механизму Странского–Крастанова. Проведены расчеты шумовых и сигнальных характеристик инфракрасных фотоприемников на основе гетероструктур с квантовыми точками германия на кремнии. Оценены темновые токи в таких структурах, вызванные тепловой эмиссией и барьерным туннелированием носителей, а также обнаружительная способность фотоприемника в приближении ограничений генерационнорекомбинационными шумами. Приводятся результаты расчетов параметров гетероструктур с квантовыми точками и их зависимости от параметров роста, а также характеристики квантово-точечных фотоприемников. Проведено сравнение рассчитанных параметров ансамблей квантовых точек и характеристик квантово-точечных фотоприемников с экспериментальными данными.
In this work, we consider the optimization of growth conditions in the molecular beam epitaxy method for the creation of highly efficient infrared photodetectors with quantum dots. As a model material system for theoretical studies, heterostructures with quantum dots of germanium and silicon on a silicon surface were chosen. For calculating the dependencies of parameters of the array of quantum dots under the conditions of synthesis, a kinetic model of the growth of quantum dots of various shapes is proposed on the basis of the general theory of nucleation. The theory is improved by taking into account the change in the free energy of the nucleation of an island due to the formation of additional island edges and due to the dependence of the surface energies of the faces of the quantum dots on the thickness of the two-dimensional wetting layer with growth by the Stranski-Krastanow mechanism. Calculations of the noise and signal characteristics of infrared photodetectors based on heterostructures with quantum dots of germanium on silicon are carried out. Dark currents in such structures caused by thermal emission and barrier tunneling of carriers, as well as the detecting power of the photodetector in the approximation of generation-recombination noise limitations are estimated. The results of calculations of the parameters of heterostructures with quantum dots and their dependence on growth parameters are presented, as well as the characteristics of quantum dot photodetectors.
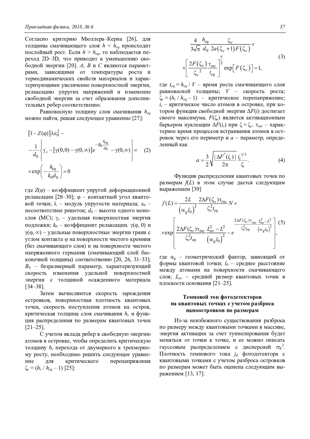
Идентификаторы и классификаторы
- SCI
- Физика
- УДК
- 535.215. Электрическое действие. Фотоэлектрические явления. Фотоэлектрический эффект
621.31. Электротехника. Производство, преобразование, передача, распределение и регулирование электроэнергии. Электроизмерительная техника. Техническое применение магнетизма и статического электричества - eLIBRARY ID
- 36685975
В работе произведен расчет темнового тока для фоточувствительных структур с квантовыми точками германия в кремнии, обусловленный тепловой эмиссией носителей и туннелированием носителей в поле, в приближении работы в режиме ограничения генерационно-рекомбинационными шумами. Построены зависимости темнового тока в таких структурах от напряжения смещения и величины разброса значений энергии активации процессов транспорта за счет туннелирования. Показано, что при выборе для параметров модели (в том числе расстояния между энергетическими уровнями и дисперсии этих расстояний от точки к точке, определяемой разбросом островков в массиве по размерам) значений, соответствующих экспериментальным исследованиям морфологии и энергетической структуры рассматриваемых образцов, результаты моделирования хорошо соответствуют экспериментальным данным.
Если у вас возникли вопросы или появились предложения по содержанию статьи, пожалуйста, направляйте их в рамках данной темы.
Список литературы
1. Paul D. J. // Semicond. Sci. Technol. 2004. Vol. 19. P. R75–R108.
2. Wirths S., Buca D., Mantl S. // Prog. Cryst. Growth Characteriz. Mater. 2016. Vol. 62. P. 1.
3. Пчеляков О. П., Болховитянов Ю. Б., Двуреченский А. В., Соколов Л. В., Никифоров А. И., Якимов А. И., Фойхтлендер Б. // ФТП. 2000. Т. 34. № 11. С. 1281.
4. Brunner K. // Rep. Prog. Phys. 2002. Vol. 65. No. 27. P. 27.
5. Wang K. L., Cha D., Liu J., Chen C. // Proc. of the IEEE. 2007. Vol. 95. No. 9. P. 1866.
6. Шкляев А. А., Ичикава М. // Успехи физических наук. 2008. Т. 178. № 2. С. 139.
7. Lozovoy K. A., Voitsekhovskiy A. V., Kokhanenko A. P., Satdarov V. G. // International Journal of Nanotechnology. 2015. Vol. 12. No. 3/4. P. 209.
8. Wu J., Chen S., Seeds A., Liu H. // J. Phys. D: Appl. Phys. 2015. Vol. 48. P. 363001 (1-28).
9. Якимов А. И. // Автометрия. 2013. Т. 49. № 5. С. 57.
10. Lozovoy K. A., Voitsekhovskiy A. V., Kokhanenko A. P., Satdarov V. G., Pchelyakov O.P., Nikiforov A. I. // Opto-Electronics Review. 2014. Vol. 22. No. 3. P. 6–12. DOI: 10.2478/s11772-014-0189-8.
11. Phillips J. // J. Appl. Phys. 2002. Vol. 91. No. 7. P. 4590.
12. Rogalski A., Antoszewski J., Faraone L. // J. Appl. Phys. 2009. Vol. 105. P. 091101.
13. Liu G., Zhang J., Wang L. // Infrared Physics & Technology. 2015. Vol. 73. P. 36.
14. Yakimov A. I., Kirienko V. V., Armbrister V. A., Bloshkin A. A., Dvurechenskii A. V. // Appl. Phys. Lett. 2015. Vol. 107. P. 213502.
15. Mahmoodi A., Jahromi H. D., Sheikhi M. H. // IEEE Sensors Journal. 2015. DOI: 10.1109/JSEN.2015.2443014.
16. Войцеховский А. В., Коханенко А. П., Лозовой К. А. // Прикладная физика. 2016. № 6. С. 42.
17. Liu H., Tong Q., Liu G., Yang C., Shi Y. // Opt. Quant. Electron. 2015. Vol. 47. P. 721.
18. Liu H., Zhang J. // Infrared Physics & Technology. 2012. Vol. 55. P. 3320.
19. Osipov A. V., Kukushkin S. A., Schmitt F., Hess P. // Physical Review B. 2001. Vol. 64. P. 205421 (1-6).
20. Osipov A. V., Schmitt F., Kukushkin S. A., Hess P. // Applied Surface Science. 2002. Vol. 188. P. 156.
21. Dubrovskii V. G., Cirlin G. E., Ustinov V. M. // Physical Review B. 2003. Vol. 68. P. 075409 (1-9).
22. Дубровский В. Г. // ФТП. 2006. Т. 40. С. 1153.
23. Lozovoy K. A., Voytsekhovskiy A. V., Kokhanenko A. P., Satdarov V. G. // Surface Science. 2014. Vol. 619. P. 1.
24. Dubrovskii V. G. Nucleation theory and growth of nanostructures. – Berlin: Springer, 2014.
25. Lozovoy K. A., Kokhanenko A. P., Voitsekhovskii A. V. // Crystal Growth & Design. 2015. Vol. 15. No. 3. P. 1055.
26. Muller P., Kern R. // Applied Surface Science. 1996. Vol. 102. P. 6.
27. Lozovoy K. A., Kokhanenko A. P., Voitsekhovskii A. V. // Physical Chemistry Chemical Physics. 2015. Vol. 17. No. 44. P. 30052.
28. Ratsch C., Zangwill A. // Surface Science. 1993. Vol. 293. P. 123.
29. Dubrovskii V. G., Sibirev N. V., Zhang X., Suris R. A. // Crystal Growth & Design. 2010. Vol. 10. P. 3949.
30. Zhang X., Dubrovskii V. G., Sibirev N. V., Ren X. // Crystal Growth & Design. 2011. Vol. 11. P. 5441.
31. Ouyang G., Liang L. H., Wang C. X., Yang G. W. // Applied Physics Letters. 2006. Vol. 88. P. 091914 (1-3).
32. Ouyang G., Wang C. X., Yang G. W. // Chemical Reviews. 2009. Vol. 109. P. 4221.
33. Johnson H. T., Freund L. B. // Journal of Applied Physics. 1997. Vol. 81. P. 6081.
34. Lu G.-H., Liu F. // Physical Review Letters. 2005. Vol. 94. P. 176103 (1-4).
35. Lu G.-H., Cuma M., Liu F. // Physical Review B. 2005. Vol. 72. P. 125415 (1-6).
36. Scopece D., Montalenti F., Beck M. J. // Physical Review B. 2012. Vol. 85. P. 085312 (1-11).
37. Li X. L., Yang G. W. // Applied Physics Letters. 2008. Vol. 92. P. 171902 (1-3).
38. Li X. L. // Journal of Applied Physics. 2012. Vol. 112. P. 013524 (1-7).
39. Lin L., Zhen H. L., Li N., Lu W., Weng Q. C., Xiong D. Y., Liu F. Q. // Appl. Phys. Lett. 2010. Vol. 97. P. 193511.
40. Yakimov A., Timofeev V., Bloshkin A., Nikiforov A., Dvurechenskii A. // Nanoscale Research Letters. 2012. Vol. 7. P. 494 (1-6).
41. Yakimov A. I., Stepina N. P., Dvurechenskii A. V., Nikiforov A. I., Nenashev A. V. // Physical Review B. 2001. Vol. 63. P. 045312 (1-6).
42. Tong S., Lee J.-Y., Kim H.-J., Liu F., Wang K. L. // Optical Materials. 2005. Vol. 27. P. 1097.
1. D. J. Paul, Semicond. Sci. Technol. 19, R75-R108 (2004).
2. S. Wirths, D. Buca, and S. Mantl, Prog. Cryst. Growth Characteriz. Mater. 62, 1 (2016).
3. O. P. Pchelyakov, Yu. B. Bolkhovityanov, A. V. Dvurechenskii, L. V. Sokolov, A. I. Nikiforov, A. I. Yakimov, and B. Voightlander, Semiconductors 34 (11), 1229 (2000).
4. K. Brunner, Rep. Prog. Phys. 65 (27), 27 (2002).
5. K. L. Wang, D. Cha, J. Liu, and C. Chen, Proc. of the IEEE 95 (9), 1866 (2007).
6. A. A. Shklyaev and M. Ichikawa, Physics Uspekhi 51, 133 (2008).
7. K. A. Lozovoy, A. V. Voitsekhovskiy, A. P. Kokhanenko, and V. G. Satdarov, International Journal of Nanotechnology 12 (3/4), 209 (2015).
8. J., Wu S. Chen, A. Seeds, and H. Liu, J. Phys. D: Appl. Phys. 48, 363001 (1-28) (2015).
9. A. I. Yakimov, Optoelectronics, Instrumentation and Data Processing 49 (5), 467 (2013).
10. K. A. Lozovoy, A. V. Voitsekhovskiy, A. P. Kokhanenko, V. G. Satdarov, O. P. Pchelyakov, and A. I. Nikiforov, Opto-Electronics Review 22 (3), 6 (2014). DOI: 10.2478/s11772-014-0189-8.
11. J. Phillips, J. Appl. Phys. 91 (7), 4590 (2002).
12. A. Rogalski, J. Antoszewski, and L. Faraone, J. Appl. Phys. 105, 091101 (2009).
13. G. Liu, J. Zhang, and L. Wang, Infrared Physics & Technology 73, 36 (2015).
14. A. I. Yakimov, V. V. Kirienko, V. A. Armbrister, A. A. Bloshkin, and A. V. Dvurechenskii, Appl. Phys. Lett. 107, 213502 (2015).
15. A. Mahmoodi, H. D. Jahromi, and M. H. Sheikhi, IEEE Sensors Journal, (2015). DOI: 10.1109/JSEN.2015.2443014.
16. A. V. Voitsekhovskii, A. P. Kokhanenko, and K. A. Lozovoy, Prikl. Fiz., No. 6, 42 (2016).
17. H. Liu, Q. Tong Q., G. Liu, C. Yang, and Y. Shi, Opt. Quant. Electron. 47, 721 (2016).
18. H. Liu and J. Zhang, Infrared Physics & Technology 55, 3320 (2012).
19. A. V. Osipov, S. A. Kukushkin, F. Schmitt, and P. Hess, Physical Review B 64, 205421 (1-6) (2001).
20. A. V. Osipov, F. Schmitt, S. A. Kukushkin, and P. Hess, Applied Surface Science 188, 156 (2002).
21. V. G. Dubrovskii, G. E. Cirlin, and V. M. Ustinov, Physical Review B 68, 075409 (1-9) (2003).
22. V. G. Dubrovskii, Semiconductors 40, 1123 (2006).
23. K. A. Lozovoy, A. V. Voytsekhovskiy, A. P. Kokhanenko, and V. G. Satdarov, Surface Science 619, 1 (2014).
24. V. G. Dubrovskii Nucleation theory and growth of nanostructures (Berlin: Springer, 2014).
25. K. A. Lozovoy, A. P. Kokhanenko, and A. V. Voitsekhovskii, Crystal Growth & Design 15 (3), 1055 (2015).
26. P. Muller and R. Kern, Applied Surface Science 102, 6 (1996).
27. K. A. Lozovoy, A. P. Kokhanenko, and A. V. Voitsekhovskii, Physical Chemistry Chemical Physics 17 (44), 30052 (2015).
28. C. Ratsch and A. Zangwill, Surface Science 293, 123 (1993).
29. V. G. Dubrovskii, N. V. Sibirev, X. Zhang, and R. A. Suris, Crystal Growth & Design 10, 3949 (2010).
30. X. Zhang, V. G. Dubrovskii, N. V. Sibirev, and X. Ren, Crystal Growth & Design 11, 5441 (2011).
31. G. Ouyang, L. H. Liang, C. X. Wang, and G. W. Yang, Applied Physics Letters 88, 091914 (1-3) (2006).
32. G. Ouyang, C. X. Wang, and G. W. Yang, Chemical Reviews 109, 4221 (2009).
33. H. T. Johnson and L. B. Freund, Journal of Applied Physics 81, 6081 (1997).
34. G.-H. Lu and F. Liu, Physical Review Letters 94, 176103 (1-4) (2005).
35. G.-H. Lu, M. Cuma, and F. Liu, Physical Review B 72, 125415 (1-6) (2005).
36. D. Scopece, F. Montalenti, and M. J. Beck, Physical Review B 85, 085312 (1-11) (2012).
37. X. L. Li and G. W. Yang, Applied Physics Letters 92, 171902 (1-3) (2008).
38. X. L. Li, Journal of Applied Physics 112, 013524 (1-7) (2012).
39. L. Lin, H. L. Zhen, N. Li, W. Lu, Q. C. Weng, D. Y. Xiong, and F. Q. Liu, Appl. Phys. Lett. 97, 193511 (2010).
40. A. Yakimov, V. Timofeev, A. Bloshkin, A. Nikiforov, and A. Dvurechenskii, Nanoscale Research Letters 7, 494 (1-6) (2012).
41. A. I. Yakimov, N. P. Stepina, A. V. Dvurechenskii, A. I. Nikiforov, and A. V. Nenashev, Physical Review B 63, 045312 (1-6) (2001).
42. S. Tong, Y.-Y. Lee, H.-J. Kim, F. Liu, and K. L. Wang, Optical Materials 27, 1097 (2005).
Выпуск
С О Д Е Р Ж А Н И Е
ФИЗИКА ПЛАЗМЫ И ПЛАЗМЕННЫЕ МЕТОДЫ
Ульянов Д. К., Богданкевич И. Л., Ернылева С. Е., Андреев С. Е. Широкополосный плазменный релятивистский источник СВЧ-излучения с малой длительностью импульса 5
Мещеряков А. И., Гришина И. А. Спектры мягкого рентгеновского излучения в ре-жиме ЭЦР-нагрева плазмы с удельной мощностью нагрева до 3 МВт/м3 на стеллараторе Л-2М 10
Акишев Ю. С., Зайцев М. Ю., Копьев В. А., Петряков А. В., Трушкин Н. И. Влияние барьерного разряда на газодинамические параметры формируемой им плазменной струи 14
Буркова Л. А., Иванов Д. К., Иванов К. Г., Щербаков А. П. Образование плазмы вокруг углеродного волокна под воздействием импульсного тока 20
Коробейников С. М., Ридель А. В. Сравнение коэффициентов газообразования при частичных разрядах в системе острие – плоскость в рапсовом и трансформаторном маслах 25
ФОТОЭЛЕКТРОНИКА
Яковлева Н. И., Болтарь К. О., Бурлаков И. Д., Никонов А. В., Давлетшин Р. В., Попов С. В. Многорядные фотоприемные модули на основе ГЭС HgCdTe для инфракрасных радиометров 29
Войцеховский А. В., Коханенко А. П., Лозовой К. А., Духан Р. Влияние разброса размеров наноостровков на темновой ток фотоприемников с квантовыми точками 35
Сахаров М. В., Средин В. Г., Конради Д. С. Трехмерная модель нагрева многослойного мат-ричного фотоприемника в поле интенсивного лазерного излучения 43
Асаёнок М. А., Зеневич А. О. Исследование характеристик кремниевых фотоэлектронных умножителей 49
Айнбунд М. Р., Глебов Д. Л., Забродский В. В., Левина Е. Е., Миронов Д. Е., Николаев А. В., Пашук А. В., Смирнов К. Я., Фролов В. М. Гибридный многоканальный фотоприемник для спектрального диапазона 1–1,6 мкм 54
ФИЗИЧЕСКОЕ МАТЕРИАЛОВЕДЕНИЕ
Крутов В. В., Сигов А. С., Щука А. А. Создание сегнетоэлектрических доменных структур с использованием ультразвука вблизи нижней границы СВЧ-диапазона 60
Каранский В. В., Саврук Е. В., Смирнов С. В. Вторичная собирательная рекристаллизация в алюмооксидной керамике при электронной или лазерной обработке 64
Манухин В. В. Распыление двухкомпонентных однородных мишеней легкими ионами 69
Демидов Б. А., Казаков Е. Д., Калинин Ю. Г., Курило А. А., Стрижаков М. Г., Шашков А. Ю. Сравнительное исследование распространения ударных волн в оргстекле и эпоксидной смоле 74
ФИЗИЧЕСКАЯ АППАРАТУРА И ЕЁ ЭЛЕМЕНТЫ
Голубев С. В., Изотов И. В., Лапин Р. Л., Сидоров А. В., Скалыга В. А., Разин С. В., Шапошников Р. А. Импульсный квазиточечный генератор нейтронов на основе сильноточного ЭЦР-источника ионов дейтерия 79
Гавриш С. В. Процессы конденсации и испарения амальгамы цезия при выключении и зажигании газоразрядных ламп 84
Пашкеев Д. А., Усова А. М., Ильинов Д. В., Никонов А. В., Кощавцев Н. Ф. Анализ спектров пропускания распределенных брэгговских отражателей в зависимости от параметров четвертьволновых слоев 90
Берикашвили В. Ш., Шилов И. П., Кочмарев Л. Ю., Зубков Н. П. Многослойные светоотражающие оболочки на основе кварцевого стекла, легированного фтором, для планарных волноводных оптических структур с нитрид-кремниевой и оксинит-ридной сердцевиной 98
Балясный Л. М., Гордиенко Ю. Н., Грузевич Ю. К., Недосека Н. М., Шулаев В. М. Активная пайка вакуумноплотных металлокерамических корпусов фотоэлектронных приборов 104
Калякин М. А., Красовицкий Д. М., Стрельников С. И., Филаретов А. Г. Применение статистических методов контроля технологических процессов для повышения надежности проектирования сверхвысокочастотных монолитных микросхем 110
ИНФОРМАЦИЯ
Правила для авторов 116
Сводный перечень статей, опубликованных в журнале «Прикладная физика» в 2018 г. 119
Перечень статей, переведенных и опубликованных в англоязычных журналах в 2018 г. 125
XLVI Международная Звенигородская конференция по физике плазмы и управляемому термоядерному синтезу 129
C O N T E N T S
PLASMA PHYSICS AND PLASMA METHODS
D. K. Ulyanov, I. L. Bogdankevich, S. E. Ernyleva, and S. E. Andreev The ability to create a broadband plasma relativistic noise amplifier and its transition to the genera-tion mode 5
A. I. Meshcheryakov and I. A. Grishina Soft X-ray spectra measured at the L-2M stellarator in the experiments on ECR heating at a specif-ic heating power up to 3 MW/m3 10
Yu. S. Akishev, M. Yu. Zaytsev, V. A. Kopiev, А. V. Petryakov, and N. I. Trushkin Dielectric barrier discharge influence on the gas-dynamic parameters of the plasma jet formed by this discharge 14
L. A. Burkova, D. K. Ivanov, K. G. Ivanov, and A. P. Shcherbakov Plasma formation around carbon fiber impulse current 20
S. M. Korobeynikov and A. V. Ridel Comparison of gas formation factors at partial discharges in the point-plane in rapeseed and trans-former oils 25
PHOTOELECTRONICS
N. I. Iakovleva, K. O. Boltar, I. D. Burlakov, А. V. Nikonov, R. V. Davletshin, and S. V. Popov HgCdTe photodiode arrays for infrared radiometers 29
A. V. Voitsekhovskii, A. P. Kokhanenko, K. A. Lozovoy, and R. Douhan Influence of dispersion of islands by sizes on the dark current of infrared photodetectors with quantum dots 35
M. V. Sakharov, V. G. Sredin, and D. S. Konradi Three-dimensional model of heating a multilayer matrix photodetector in the field of intense laser radiation 43
M. A. Asayonak and A. O. Zenevich Investigation of the characteristics of silicon photomultipliers 49
М. R. Ainbund, D. L. Glebov, V. V. Zabrodski, E. E. Levina, D. E. Mironov, A. V. Nikolaev, A. V. Pashuk, K. J. Smirnov, and V. M. Frolov Hybrid multi-channel photodetector for 1–1.6 µm spectral range 54
PHYSICAL SCIENCE OF MATERIALS
V. V. Krutov, A. S. Sigov, and A. A. Shchuka Creating for ferroelectric domain structures using ultrasound near the bottom of the UHF band 60
V. V. Karansky, E. V. Savruk, S. V. Smirnov Secondary collective recrystallization in alumina ceramics at electron beam and laser machining 64
V. V. Manukhin Sputtering binary alloys by light ions bombardment 69
B. A. Demidov, E. D. Kazakov, Yu. G. Kalinin, A. A. Kurilo, M. G. Strizhakov, and A. Ju. Shashkov Comparative study of the shock waves propagation in Plexiglas and epoxy resin 74
PHYSICAL APPARATUS AND ITS ELEMENTS
S. V. Golubev, I. V. Izotov, R. L. Lapin, A. V. Sidorov, V. A. Skalyga, S. V. Razin, and R. A. Shaposhnikov Pulsed neutron generator with a point-like emission area based on a high-current ECR source of deuterium ions 79
S. V. Gavrish Cesium amalgam condensation and evaporation processes at gas discharge lamps shutdown and ignition 84
D. A. Pashkeev, A. M. Usova, D. V. Iljinov, A. V. Nikonov, and N. F. Koschavtsev Analysis of transmission spectra of distributed Bragg reflectors depending on the parameters of quarter-wave layers 90
V. Sh. Berikashvili, I. P. Shilov, L. Yu. Kochmarev, and N. P. Zubkov Multi-layer reflective shells based on quartz glass doped with fluorine for planar waveguide optical structures with silicon nitride and hydroxynitride core 98
L. M. Balyasny, Yu. N. Gordienko, Yu. K. Gruzevich, N. M. Nedoseka, and V. M. Sulaev Features of the technological cycle for the active soldering of metal ceramic housing of vacuum photoelectronic devices and technical requirements to the modern equipment for its realization 104
M. А. Kalyakin, D. М. Krasovitsky, S. I. Strelnikov, and A. G. Filaretov The statistic control of process technology for reliability improvement of monolithic microwave integral circuits design 110
INFORMATION
Rules for authors 116
The summary list of the articles published in Prikladnaya Fizika in 2018 119
The list of articles translated and published in English language journals in 2018 125
XLVI International Zvenigorod Conference on Plasma Physics and Controlled Thermonuclear Fusion 129
Другие статьи выпуска
В статье описаны основные принципы построения системы контроля и статистического описания матрицы параметров технологических процессов изготовления библиотек стандартных элементов на основе полупроводниковых гетероструктур, используемых для проектирования и производства компонентов твердотельной сверхвысокочастотной техники. Показано, что определение «среднестатистического» состояния такой матрицы, отвечающего нахождению значений всех параметров в границах, обусловленных естественной изменчивостью технологического процесса, многократно повышает надежность проектирования сверхвысокочастотных монолитных интегральных микросхем (СВЧ МИС) и сходимость экспериментальных параметров с расчетными данными. Описанный алгоритм позволяет создавать комплексы правил и средств проектирования СВЧ МИС, не уступающие лучшим мировым аналогам.
В данной работе рассматриваются различные технологии активной пайки металлокерамических корпусов для вакуумных фотоэлектронных приборов. Представлены результаты экспериментальных исследований по групповой активной пайке металлокерамических корпусов на основе титаносодержащего припоя, проводимой в автоматической высоковакуумной промышленной электропечи модели СНВЭ-2.4.2/13-ИОП-НИТТИН. Подбор технологических параметров активной пайки позволяет получить высококачественные металлокерамические корпуса, соответствующие требованиям конструкторской документации по вакуумной плотности, термомеханической прочности, низкому уровню газовыделения, высокой чистоты поверхностей керамики и металла, а также геометрическим размерам.
Приведены результаты экспериментальных исследований по созданию интегральнооптических волноводов на основе кварцевого стекла, легированного фтором, при помощи неизотермической плазмы резонансного локального СВЧ-разряда на волне Н10. Отработанная технология предназначена для создания планарных волноводов с сердцевиной из нитрида или оксинитрида кремния и SiO2 + F оболочки. Достигнуты высокие скорости осаждения кварцевого стекла, легированного фтором, на кремниевые подложки (вплоть до 1 мкм/мин), что может резко повысить производительность труда на данном переделе в микроэлектронике.
На основе метода матрицы переноса разработана численная модель по расчету спектров пропускания и отражения многослойных эпитаксиальных гетероструктур для спектрального диапазона, в котором отсутствует высокое поглощение в материале. Проведен численный анализ зависимостей целевой длины волны излучения, ширины стоп-зоны и величины коэффициента пропускания брэгговских зеркал от технологических параметров структуры и различных полупроводниковых материалов, используемых в оптоэлектронике. Корректность получаемых результатов была установлена из сравнения расчетных спектров пропускания с измеренными спектрами для зеркал, изготовленных на основе гетеропары Pb1-xEuxTe/EuTe с составами x < 0,1 для спектрального диапазона от 3,5 до 5 мкм. Из расчетов показано, что данные материалы обладают высоким оптическим контрастом в гетеропаре от 0,37 до 0,39, пропускание зеркал в стоп-зоне составляет менее 5 % для трех пар, для четырех пар – менее 1 %. Ширина стоп-зоны для нужного спектрального диапазона находится в пределах от 1100 см-1 до 1400 см-1.
Работа посвящена изучению процессов конденсации пленки амальгамы цезия на поверхности оболочки разрядного объема и способов последующего испарения для формирования плазменного канала в газоразрядной лампе. Проанализированы факторы, определяющие скорость осаждения и равномерность пленки амальгамы, предложено устройство для испарения металлов и зажигания разряда в лампе.
В работе приводятся данные экспериментальных исследований фокусировки сильноточного пучка ионов дейтерия с энергией 80 кВ на дейтерийсодержащую мишень (показана возможность получения пучка с характерным поперечным размером в фокальной области на уровне 1 мм и плотностью тока более 5 A/см2) и измерений интенсивности потока нейтронов, возникающих при бомбардировке мишени за счет D-D реакции синтеза (нейтронный выход достигал 1010 нейтронов в секунду). Такой «точечный» источник нейтронов представляется перспективным для использования в нейтронной томографии.
Представлены экспериментальные результаты исследования динамики ударных волн, возбуждаемых при воздействии сильноточного электронного пучка на образцы из оргстекла и эпоксидной смолы. Давление в фокальном пятне пучка в разных экспериментах составляло 55–95 кбар. Методами теневого лазерного фотографирования в сочетании с электроннооптической хронографией получены данные о распространения ударной волны в этих образцах. В проделанных опытах измерена скорость распространения фронта ударной волны, которая составила для эпоксидной смолы и оргстекла 3,6 и 3,9 км/с соответственно.
На основе модели распыления двухкомпонентных материалов легкими ионами получена аналитическая формула, позволяющая рассчитывать полные и парциальные коэффициенты распыления бинарной мишени легкими ионами. Результаты расчетов хорошо согласуются с экспериментальными данными. Выявлены закономерности преимущественного распыления двухкомпонентных материалов при низких энергиях бомбардирующих ионов.
Приведены результаты исследований процесса вторичной рекристаллизации в подложках из алюмооксидной керамики с различным содержанием Al2O3 при электронной или лазерной обработке поверхности. Установлено, что при достижении на поверхности керамики температуры в 1200–1600 оС происходит высокоскоростной рост отдельных крупных зерен за счет поглощения более мелких. Данный процесс распространяется на глубину 50–100 мкм и приводит к уменьшению количества межзеренных пор и границ, уплотнению структуры материала. Показано, что процесс (независимо от вида обработки) носит термоактивационный характер и может эффективно использоваться для улучшения структуры и механических свойств поверхности изделий.
Найдено экономичное технологическое решение создания сегнетоэлектрических доменных структур с периодом d 40–100 мкм. Определены значения частоты упругих волн и температуры жидких электродов. Полученные результаты могут быть применены к технологии, ориентированной на массовое производство устройств на основе доменных структур, в частности, при изготовлении акустических фильтров и резонаторов с улучшенными характеристиками. Технология обладает малой продолжительностью технологического цикла и в то же время обеспечивает необходимую глубину инвертирования доменов.
Созданы образцы гибридного двенадцатиканального детектора для лазерного локатора в спектральном диапазоне 0,95–1,65 мкм с фотокатодом на гетероструктурах InP/InGaAs. В качестве анода детектора использована кремниевая фотодиодная линейка в режиме «backilluminated » с фронтом импульсной характеристики менее 10 нс. Чувствительность любого канала более 1 А/Вт. В работе представлены результаты исследования быстродействия диодных линеек и спектральные характеристики фотокатодов.
Получены зависимости отношения сигнал/шум от напряжения питания и температуры для кремниевых фотоэлетронных умножителей. Определены напряжения питания кремниевых фотоэлетронных умножителей, при которых наблюдается их максимальная чувствительность.
Работа посвящена имитационному моделированию эволюции температурного поля в многослойной фоточувствительной структуре матричного фотоприемника (МФП) при облучении его интенсивным лазерным излучением. Разработанная модель позволяет учитывать топологию и параметры многослойной структуры МФП, физические характеристики ее материалов, а также свойства криогенной охлаждающей системы. Результаты использованы для оценки нагрева InSb МФП импульсным лазерным излучением.
Проведены исследования темновых токов и шумов фоточувствительных элементов (ФЧЭ) многорядных фотоприемных модулей (ФПМ) на основе гетероэпитаксиальных (ГЭС) структур HgCdTe с шагом 28 мкм средневолнового и длинноволнового ИК-диапазонов спектра при обратном напряжении смещения V = -0,1 В. Показано, что значение обнаружительной способности D* 1012 см Вт-1 Гц1/2 для ФПМ средневолнового диапазона достигается при темновых токах менее 10-11 А. Измерены зависимости фотосигнала и шума от времени накопления для ФПМ длинноволнового ИК-диапазонов спектра. Показано, что фотосигнал растет линейно в зависимости от времени накопления в диапазоне Тнак = 25–200 мкс, а шум возрастает приблизительно в 2 раз.
Измеренные интенсивности газообразования при частичных разрядах в рапсовом и трансформаторном маслах оказались близкими по значению. Кажущийся заряд единичного частичного разряда в трансформаторном масле, в среднем, выше, чем в рапсовом. Частота возникновения частичного разряда в рапсовом масле выше, чем в трансформаторном.
Исследовано воздействие на углеродные волокна импульсных токов с амплитудным значением в тысячи ампер и длительностью 250 мкс. При таких токах происходит частичное испарение материала волокна. Вылетевшие частицы образуют плазму, малое сопротивление которой шунтирует углеродное волокно, предохраняя его от полного разрушения. В первом импульсе происходит пробой диэлектрической матрицы композита, причем плотность образовавшейся плазмы оказывается большой, и ее проводимость определяется процессами рассеяния электронов на частицах плазмы. При повторных импульсах плотность плазмы существенно уменьшается и ее проводимость носит индуктивный характер. Полученные временные зависимости тока и напряжения позволяют провести оценку некоторых параметров плазмы, образовавшейся при первичном и последующих импульсных воздействиях.
В статье представлены результаты экспериментальных газодинамических исследований PIV-методом плазменных струй, сформированных коаксиальным барьерным разрядом в потоке аргона при атмосферном давлении. Разряд поддерживался синусоидальным напряжением с частотой 90 кГц. Показано, что периодические пробои, создаваемые барьерным разрядом в потоке, инициируют переход ламинарного течения в турбулентный режим даже при низких числах Рейнольдса. Результаты, полученные PIV-методом, обнаружили, что мощный БР существенно увеличивает коэффициент турбулентной диффузии в изначально турбулентном потоке. Установлено, что максимальная длина плазменной струи, на которой сохраняется ее плазмохимическая активность, определяется не только начальной скоростью струи, но и степенью ее расширения.
На стеллараторе Л-2М при увеличении мощности ЭЦР-нагрева плазмы исследована динамика формы спектров мягкого рентгеновского излучения (SXR-спектров), температуры тепловой части SXR-спектров и экспериментально определенного энергетического времени жизни плазмы. Измерены зависимости температур тепловой и надтепловой частей спектров от мощности нагрева и плотности плазмы при увеличении удельной мощности нагрева 3,0 МВт/м3. Установлено, что при увеличении удельной мощности ЭЦР-нагрева до 3,0 МВ/м3 на стеллараторе Л-2М не происходит заметного ухудшения удержания плазмы.
Работа является продолжением цикла работ по созданию широкополосных плазменных СВЧизлучателей на основе гладкого волновода. Рассмотрены различные методы создания СВЧисточников. Рассматривались различные способы разрыва обратной связи для получения сплошного спектра СВЧ-излучения. Показан переход плазменного релятивистского генератора в режим усилителя шума при изменении параметров численного расчета. Результаты проведенных численных экспериментов позволяют определить параметры экспериментальных установок, которые планируется создать и исследовать в следующих работах. В случае, когда время прохождения волны по длине генератора превышает длительность импульса РЭП, спектр СВЧ-излучения сплошной. Если же время прохождения существенно меньше длительности импульса, то наблюдается излучение линейчатых спектров на частотах, при которых длина генератора кратна числу полуволн, так как генерация происходит на продольных типах волн плазменного генератора. Достигнута перестройка средней частоты излучения от 3 до 9 ГГЦ в обоих экспериментах на уровне мощности порядка 40 МВт.
Статистика статьи
Статистика просмотров за 2026 год.
Издательство
- Издательство
- АО "НПО "ОРИОН"
- Регион
- Россия, Москва
- Почтовый адрес
- 111538, г Москва, р-н Вешняки, ул Косинская, д 9
- Юр. адрес
- 111538, г Москва, р-н Вешняки, ул Косинская, д 9
- ФИО
- Старцев Вадим Валерьевич (ГЕНЕРАЛЬНЫЙ ДИРЕКТОР)
- E-mail адрес
- orion@orion-ir.ru
- Контактный телефон
- +7 (499) 3749400