Статья: ОСОБЕННОСТИ КЛИМАТИЧЕСКОГО ОБСЛУЖИВАНИЯ ТРАНСПОРТНОГО СЕКТОРА (2025)

Читать онлайн

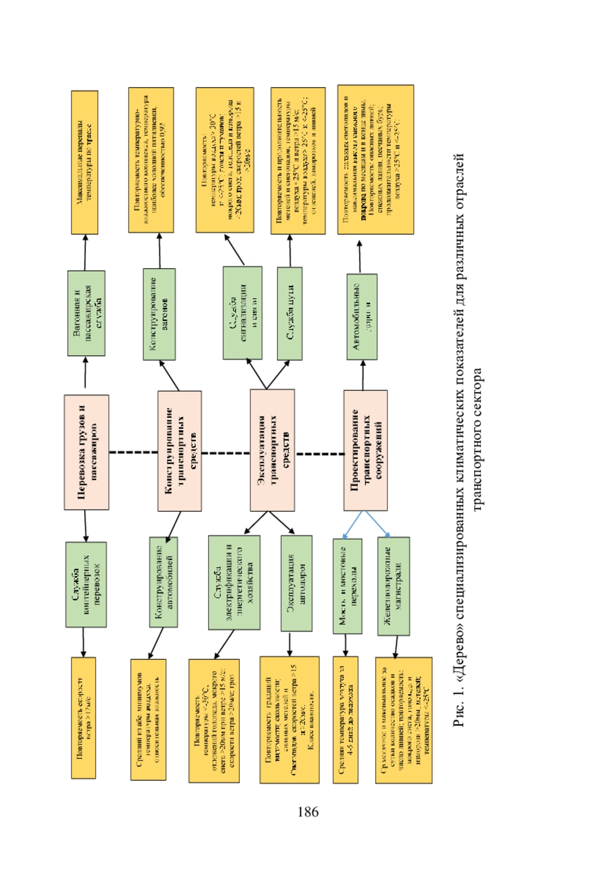
В статье рассматриваются особенности климатического обслуживания различных областей транспортной инфраструктуры (наземный, трубопроводный, речной, морской, воздушный транспорт) в условиях изменения климата. Особое внимание уделено последствиям, вызванными экстремальными и неблагоприятными погодно-климатическими явлениями, такими как повышение температуры воздуха, рост количества и интенсивности осадков, наводнения, деградация многолетней мерзлоты в Арктике. Отмечается необходимость принятия адаптационных мер к изменениям климата и использования современной специализированной климатической информации при проектировании и эксплуатации транспортных объектов. Подчеркивается важность долгосрочного планирования и сотрудничества различных специалистов для повышения устойчивости транспортного сектора к климатическим рискам.

The article discusses the main features of climate services for various areas of transport infrastructure (road, pipeline, river, sea, and air transport) in the context of climate change. Particular attention is given to the consequences of extreme and adverse weather phenomena such as rising air temperatures, increased precipitation, flooding, and the permafrost degradation in the Arctic. The need to take climate adaptation measures and use modern tailored climate information in the design and operation of transport infrastructure is highlighted. The importance of long-term planning and cooperation between various specialists to enhance the resilience of the transport sector to climate risks are emphasized.

Ключевые фразы: транспорт, климатическое обслуживание, изменения климата
Автор (ы): ФАСОЛЬКО Д. В. (FASOLKO D. V.)
Журнал: ТРУДЫ ГЛАВНОЙ ГЕОФИЗИЧЕСКОЙ ОБСЕРВАТОРИИ ИМ. А. И. ВОЕЙКОВА

Предпросмотр статьи

Идентификаторы и классификаторы

SCI
Науки о Земле
УДК
551.581. Теоретическая климатология. Климатические модели. Солярный климат. Климатические зоны
Для цитирования:
ФАСОЛЬКО Д. В. ОСОБЕННОСТИ КЛИМАТИЧЕСКОГО ОБСЛУЖИВАНИЯ ТРАНСПОРТНОГО СЕКТОРА // ТРУДЫ ГЛАВНОЙ ГЕОФИЗИЧЕСКОЙ ОБСЕРВАТОРИИ ИМ. А. И. ВОЕЙКОВА. 2025. № 617
Текстовый фрагмент статьи
Будьте первым, кто начнет обсуждение

Если у вас возникли вопросы или появились предложения по содержанию статьи, пожалуйста, направляйте их в рамках данной темы.