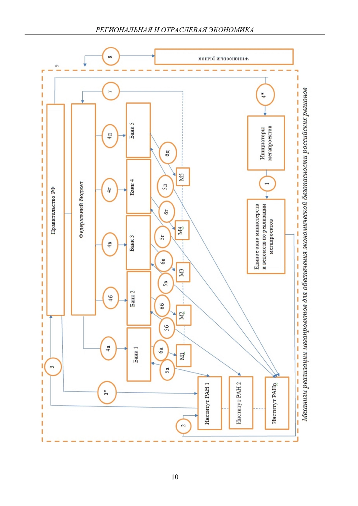
В данной статье на основании выполненных расчетов отношения инвестиций к валовому региональному продукту по данным территориальных органов Росстата в тридцати случайным образом выбранных субъектах РФ делаются выводы о состоянии соответствия полученных значений ориентиру пп. б) п.1 Указа Президента РФ от 07.05.2012 г. No 596 «О долгосрочной государственной экономической политике» в части соответствия двадцатисемипроцентному уровню увеличения объема инвестиций (к 2018 году). С учетом полученных выводов в целях обеспечения экономической безопасности российских регионов предлагается перспективный механизм реализации мегапроектов, в процессе функционирования которого возможно преодоление негативных последствий растущей инфляции на развитие критически важных сфер экономической деятельности
Идентификаторы и классификаторы
- SCI
- Экономика
Политические решения, принимаемые руководством США в сфере торговых тарифов в отношении своих недавних партнеров лихорадят мировую экономику. Тарифные барьеры блокируют свободное движение капитала, способствуют переформатированию сфер влияния мировой финансовой системы. Логика предпринятых Д. Трампом действий свидетельствует о попытке достижения равновесия между внешнеторговым балансом США и балансом торгующих с ним стран через нарастание энтропии, грозящей обрушить всю инфраструктуру мирохозяйственного уклада [5].
Если у вас возникли вопросы или появились предложения по содержанию статьи, пожалуйста, направляйте их в рамках данной темы.
Список литературы
1. Баринов В.Т. Муниципальные облигации: выпуск и размещение: практическое пособие. М.: Русская Деловая литература, 1997. 153 с.
2. Государственный коммерческий промышленно-строительный банк СССР (Промстройбанк СССР). 1922-1991 [Электронный ресурс]. URL: https://guides.rusarchives.ru/node/6088?clckid=2bfd2cfa.
3. Ключевая ставка Банка России [Электронный ресурс]. URL: https://cbr.ru/hd_base/KeyRate.
4. Мажара Е.Н. О некоторых мероприятиях укрепления экономической безопасности старопромышленных регионов на основе реализации мегапроектов // Инновационные технологии управления социально-экономическим развитием регионов России: Материалы XVII Междунар. научно-практич. конф., посвящ. памяти академика АН РБ, д.э.н., проф. Исянбаева М.Н. Часть I. Уфа: ИСЭИ УФИЦ РАН, 2025. 360 с. С. 67-72. EDN: TWYZWN
5. Названа причина резкого ослабления доллара [Электронный ресурс]. URL: https://lenta.ru/news/2025/05/28/nazvana-prichina-rezkogo-oslableniya-dollara/?ysclid=mbaku6zwhr616588440&clckid=9ac71308.
6. Указ Президента Российской Федерации от 07.05.2012 г. № 596 “О долгосрочной государственной экономической политике” [Электронный ресурс]. URL: http://www.kremlin.ru/acts/bank/35260.
Выпуск
Другие статьи выпуска
Кризис неоклассического экономикс — один из наиболее острых вопросов современной экономической науки. В статье автор рассматривает некоторые аспекты этого кризиса: основные направления критики, примеры противоречивых выводов и «провалов» экономической науки. Научная новизна заключается в том, что в статье отмечаются новые направления критики, которые, по нашему мнению, упоминаются относительно редко, также делаются некоторые предположения о путях дальнейшего развития экономической теории и предлагаются возможные трансформации экономической теории
В статье рассматриваются основные теоретические подходы к анализу спроса на труд, а также его проявления в условиях макроэкономической нестабильности. Исходя из того, что особенностями спроса на рынке труда являются его производный характер, зависимость от производительности труда нанимаемых работников, взаимозаменяемость и взаимодополняемость труда с другими факторами производства, автор исследует влияние на его изменения таких ситуаций, как высокие уровни инфляции и ставки процента, специальная военная операция, санкции, импортозамещение.
В данной статье исследуются особенности и конкретные механизмы социальной адаптации участников и ветеранов специальной военной операции в Республике Башкортостан и методы повышения их эффективности на современном этапе. В частности, исследуются два аспекта этой проблемы и способы ее решения. Во-первых, рассмотрены механизмы вовлечения ветеранов специальной военной операции в политическую жизнь Республики Башкортостан. Во-вторых, исследуется проблема интеграции ветеранов специальной военной операции в экономическую жизнь Республики Башкортостан.
Исследование актуально в связи с необходимостью изучения состояния социальной мобильности лиц, проходящих службу в Вооруженных силах РФ. Проблема заключается в определении уровня информированности молодого поколения в данном вопросе и анализе отношения к возникающим в процессе этого сложностями и возможностями. Цель – определить особенности социальных лифтов и вертикальной мобильности в Вооруженных силах РФ. Методы исследования: анализ научной литературы и опрос. Результаты показали, что Вооруженные силы РФ предоставляют широкий спектр возможностей гражданам для осуществления восходящей вертикальной мобильности. Основные выводы: на высоких должностях должны находиться достойные лица, которые смогут обеспечить слаженную и оперативную деятельность всего кадрового состава в мирное и в военное время
В статье описываются ключевые сферы применения технологий компьютерного зрения в системе государственного и муниципального управления Российской Федерации (сфера безопасности, благоустройства и профессиональная деятельность государственных и муниципальных служащих), выделяется доминирующий тренд данной области – интенсификация, универсализация и расширение возможностей. Одновременно выделяются проблемы, оказывающие существенное влияние на практическое применение технологий компьютерного зрения в государственном и муниципальном управлении России
В статье рассмотрены основные направления обеспечения продовольственной безопасности России. Проведенный анализ основывается на национальных целях развития России, утвержденных в 2024 году. Особое внимание уделено экономическим аспектам обеспечения продовольственной безопасности, обусловливающим возможности населения приобрести безопасные продукты питания в необходимом объеме.
В статье рассматриваются культурные измерения Хофстеде и Минкова, подробно раскрываются ключевые аспекты каждого из измерений, проводится исследование технологии блокчейн через призму культурных особенностей. Анализируются технологические компоненты, способствующие формированию блокчейн-инфраструктуры, а также выявляются уникальные характеристики каждой составляющей, требующие специфического культурного контекста для эффективного внедрения и эксплуатации.
Цель статьи – рассмотреть процессы сбережения и накопления финансов домохозяйств с последующим преобразованием их в инвестиционный ресурс. Представлен сберегательный потенциал домохозяйств, который включает в себя денежные доходы и расходы населения, финансовые активы домохозяйств, кредиты и займы, страхование населения. Проведен анализ сбережений домашний хозяйств по балансу доходов, расходов и сбережений населения и по данным Банка России финансовые активы и обязательства сектора «Домашние хозяйства» и выполнен обзор ключевых показателей деятельности страховщиков. Рассмотрены возможности трансформации сбережений населения в инвестиционный ресурс, представленный в форме Программы долгосрочных сбережений (ПДС), краудфандинга, индивидуального инвестиционного счёта (ИИС-3), долевого страхования жизни (ДСЖ).
В статье представлены результаты анализа инновационной активности малого бизнеса в России. Выделены основные тенденции развития инновационной деятельности с позиций ресурсно-результативного подхода. Обосновано фактическое снижение эффективности использования инвестиций в инновации в малом бизнесе. На основе динамического и сравнительного анализа определены основные барьеры и обозначены пути активизации инновационной деятельности в малом бизнесе.
В статье освещаются теоретические основы оценки и выкупа жилых помещений, признанных аварийными, с акцентом на методы расчёта компенсации, правовые процедуры и подходы к формированию стоимости. Представлен обзор действующих моделей оценки с выделением их применимости в условиях изъятия имущества. На основе анализа материалов региональных источников и экспертных комментариев исследуется ситуация в г. Уфе, выявляются противоречия между нормативными положениями и реальной практикой переселения. Отмечается необходимость адаптации механизмов оценки и повышения прозрачности процедур для обеспечения справедливой компенсации собственникам
В статье рассматриваются вопросы финансового и инвестиционного развития регионов и их оценка. Определены параметры, характеризующие финансово-инвестиционный потенциал регионов, которые представляют собой относительные показатели, и включают в себя данные по всем уровням экономических агентов: государства, предприятий и домохозяйств. На основе отобранных показателей рассчитаны сводные индексы финансового и инвестиционного потенциала регионов, сделаны соответствующие выводы
В статье проанализированы динамика сальдированных финансовых результатов российских организаций за период с 1995 года, выявлены основные факторы, повлиявшие на данные изменения. За 2021–2023 гг. проведен анализ структуры сальдированного финансового результата в разрезе видов экономической деятельности. Выявлены отрасли, внесшие наибольший вклад в его формирование.
Проведенное исследование указывает, что успешному развитию АО «Салаватстекло», одного из крупнейших предприятий в Башкортостане, способствует правильная оценка структуры источников финансирования деятельности. Целью исследования является оценка применения методов оптимальной структуры капитала компании. Проведенные расчеты указывают на то, что оптимальная структура источников финансирования АО «Салаватстекло» с применением предлагаемых методов представляет собой различное соотношение собственного и заемного капитала
Статья посвящена анализу трансформации досуговых практик молодежи Республики Башкортостан в условиях цифровизации. На основе эмпирических данных, полученных в 2021–2024 гг., выявляются основные тенденции в организации досуга, включая доминирование его домашних форм, виртуализацию социальных контактов, гендерные и возрастные особенности досуговых практик. Подчеркивается значимость цифрового пространства в формировании современного досуга молодежи
В настоящее время цифровая трансформация является одним из ключевых аспектов развития национальных экономик. Государства-лидеры в своем стремлении к достижению цифрового суверенитета стремятся развивать информационно-коммуникационные технологии (ИКТ) и сети, что находит отражение в высоких показателях по индексу сетевой готовности. В рамках настоящего исследования авторами раскрываются различные аспекты формирования индекса сетевой готовности (ИСГ), позволяющего с определенной степенью точности анализировать уровень и динамику ИКТ и сетевой экономики различных стран. Особый научный интерес представляет проведенная на примере РФ количественная оценка риск-факторов (суб-индексов), влияющих на формирование ИСГ, а также возможные сценарии достижения экономического роста через цифровое развитие
Статья посвящена анализу цифровизации HR-аналитики в нефтегазовой отрасли. Проанализирован опыт использования цифровых технологий зарубежных нефтегазовых компаниях в НR-аналитике. Установлены различия в подходах в HR-аналитике зарубежных и российских нефтегазовых компаниях. Выявлено, что западные компании больше сосредоточены на стратегическом развитии человеческого капитала, тогда как российские компании чаще всего стремятся к повышению операционной эффективности HR-процессов посредством автоматизации. Сделан вывод о необходимости повышения цифровой зрелости HR-процессов в российских нефтегазовых компаниях и смещения акцента с автоматизации к стратегическому управлению талантами
В статье проведен институциональный анализ условий возникновения предпринимательства в стране на примере одного успешного предпринимателя средних лет методом глубинного интервью: прослежена история того, как человек из обычной семьи, в условиях формальных институтов советского времени, вовлекается в частнопредпринимательскую деятельность и становится успешным бизнесменом. Этот анализ очень важен в современных условиях, когда Россия стоит перед необходимостью развития экономики страны на основе инновационных отраслей, а последние, как показывает мировая практика, возникают из венчурных предприятий, частной инициативы, малого и среднего предпринимательства. В статье, на основе анализа биографии успешного предпринимателя, выделены институты, которые способствуют формированию предпринимательских качеств у человека с детства
В статье рассматривается проблема эмоционального выгорания. Целью исследования стало описание выраженности фаз эмоционального выгорания у сотрудников вуза (на примере Уфимского университета науки и технологий (УУНиТ)). В исследовании приняли участие 374 сотрудника (административно-управленческий и профессорско-преподавательский состав). В ходе исследования было выявлено, что большинство сотрудников находятся в фазе «резистенция», т. е. защищаются от давления извне, стараются оградить себя от негативных переживаний, при этом вырабатывают привычку сопротивляться постоянным стрессам, испытывая недовольство собой и своей профессиональной деятельностью; имеются попытки сократить обязанности.
АО «Макфа» занимает доминирующие позиции в своей отрасли. Под этим брендом производится около 20 % всего объема макаронных изделий в РФ. Это подтверждается объемными показателями: ежегодно предприятия компании выпускают свыше 180 тыс. тонн макаронной продукции, около 450 тыс. тонн муки различных сортов и более 10 тыс. тонн круп и зерновых хлопьев. Такой масштаб производства делает компанию, которая обладает крупнейшим в России и Восточной Европе мукомольным комплексом, ведущим игроком рынка макарон и одним из лидеров на рынке муки.
Актуальность темы обусловлена тем, что в условиях цифровизации экономики вопросы обеспечения экономической безопасности организаций приобретают особую значимость. Развитие информационных технологий создает как новые возможности для защиты экономических интересов организаций, так и новые угрозы, требующие комплексного решения. Существующие методы обеспечения экономической безопасности нуждаются в модернизации с учетом растущего влияния цифровых технологий. Необходимо исследовать эффективность применения IT-решений для защиты экономических интересов предприятий в условиях цифровой трансформации экономики. Целью исследования является анализ возможностей использования IT-технологий для повышения уровня экономической безопасности организаций. Анализ современных тенденций показывает, что внедрение IT-технологий позволяет существенно повысить эффективность систем экономической безопасности
В статье рассмотрена гибкая кадровая политика как средство повышения адаптивности организаций в условиях экономической нестабильности и кризисов. Проанализированы её теоретические основы и ключевые характеристики, показывающие, что гибкость в управлении персоналом способствует сохранению устойчивости компании и удержанию квалифицированных сотрудников. На основе обзора отечественных и зарубежных практик (внедрение удалённой работы, гибких графиков, программ переквалификации) выявлены эффективные приёмы адаптивного кадрового менеджмента. На основании проведённого анализа разработаны рекомендации по внедрению гибких HR-инструментов в компаниях. Выявлены преимущества гибкой кадровой политики для конкурентоспособности и устойчивого развития предприятий
В статье исследуются основные проблемы, возникающие при обеспечении социально-экономической безопасности на уровне региона. Определён состав и элементы системы социально-экономической безопасности региона. Актуальность определена вызовами территориальным образованиям различного уровня на современном этапе развития. Обеспечение социально-экономической безопасности региона определён, как комплексный и системный подход. Цель исследования состоит в выявлении основных проблем и угроз, которые могут возникнуть в результате реализации предложенных подходов.
В статье предлагаются некоторые предложения по построению прогнозов развития нефтегазового рынка Российской Федерации в современных условиях. Представлен анализ мирового топливноэнергетического сектора в современных условиях и его влияние на нефтегазовую отрасль РФ. Рассматриваются актуальные тенденции энергетического рынка. Отмечается усиление влияния не экономических, а геополитических факторов
В статье отражены основные задачи исследования, состоящие в раскрытии содержания достойного труда через систему его эквивалентов и оценке возможностей его достижения в регионе. Предмет исследования – достойный труд как категория и фактор экономического и социального развития. Теоретико-методологическую базу исследования составили открытые концептуальные материалы Международной организации труда. Применен концептуальный анализ, метод контент-анализа суждений обычных участников рынка труда и экспертов по данному предмету. Фактическая база представлена социологическими данными, официальной статистикой достойного труда в России и Башкортостане. Приведена оценка некоторых параметров и ряд основных показателей-дестимуляторов достойного труда в регионе. Достойный труд представлен в двух аспектах – как экономическая категория и как социальная
В статье проведен анализ влияния агротуризма на региональную конкурентоспособность. Полученные результаты свидетельствуют о наличии связи между туризмом и региональным экономическим развитием. Агротуризм как фактор повышения конкурентоспособности Республики Башкортостан, по мнению авторов, позволяет создавать уникальную форму туризма, диверсифицируя сельскохозяйственный сектор экономики региона
Актуальность настоящей статьи обусловлена постоянно изменяющейся в современных условиях миграционной ситуацией, что вызвало необходимость объективного рассмотрения влияния трудовой миграции на сбалансированное функционирование рынка труда в российских регионах. Анализ, проведенный на основе применения системного, сравнительного, экономико-статистического методов, позволил сделать выводы о том, что несмотря на большую роль трудовых мигрантов в обеспечении рабочей силой экономик регионов России, их использование недостаточно направлено на сбалансированное, эффективное развитие рынка труда. Выявлены факторы и проблемы, влияющие на формирование трудовых ресурсов регионов, показаны основные направления потоков трудовых мигрантов, разработаны предложения, направленные на регулирование трудовой миграции и совершенствование миграционной политики РФ
В статье проведен сравнительный анализ инвестиционного развития арктических территорий Архангельской области на примере трех муниципальных округов: Лешуконского, Пинежского и Мезенского. Авторами обоснованы и рассмотрены факторы инвестиционного развития, которые определяют специфику муниципальных округов и причины инвестиционной дифференциации территорий. На основе проведенного анализа предложены комплексные и адресные рекомендации, направленные на стимулирование инвестиционной деятельности
Глобализация, информатизация и постиндустриализм, пандемия коронавируса и рост спроса на внутренний туризм, в том числе на уникальные этнотуры, коренным образом изменили статус историкокультурного наследия и этнокультурного туризма. Комплексное, разноплановое исследование исторического и культурного наследия и сфер его использования в туристских практиках актуально с точки зрения эффективности реализации национальной политики в полиэтнических регионах России. Если ранее туризм был просто формой времяпрепровождения и досуга, то сейчас за счет эффективного стратегического планирования и проектирования его развития он постепенно превращается, благодаря эффективной монетизации, в мощную туриндустрию, активно использующую потенциал этнокультурного наследия народов для повышения уровня дохода и качества жизни населения Республики Башкортостан
Статистика статьи
Статистика просмотров за 2025 - 2026 год.
Издательство
- Издательство
- БАГСУ
- Регион
- Россия, Уфа
- Почтовый адрес
- 450008, Респ Башкортостан, г Уфа, Кировский р-н, ул Заки Валиди, д 40
- Юр. адрес
- 450008, Респ Башкортостан, г Уфа, Кировский р-н, ул Заки Валиди, д 40
- ФИО
- Абдрахманов Данияр Мавлиярович (РЕКТОР)
- E-mail адрес
- bagsu@bagsurb.ru
- Контактный телефон
- +8 (347) 2721077
- Сайт
- https://bagsurb.ru