Воспроизведение и хранение единиц величин осуществляется с помощью эталонов – средств измерений, обладающих наивысшей точностью, – наиболее значимого звена в метрологической цепи передачи единиц. Процедура аттестации эталонов единиц величин – ключевое событие, подтверждающее возможности эталонов обеспечивать точность и единообразие измерений. Решающий фактор процедуры аттестации эталонов – верное определение интервалов между аттестациями.
Генеральная линия развития законодательной базы метрологии в Российской Федерации нацелена на укрепление порядка и дисциплины в области обеспечения единства измерений. Невыполнение процедуры аттестации юридическими лицами влечет за собой значительные штрафы. Следовательно, совершенствование методик определения интервалов между аттестациями эталонов обретает все большую актуальность в современной метрологии.
Цель представленной в статье работы – решение методических проблем определения интервалов между аттестациями эталонов единиц величин. В публикации раскрыты возникающие при определении интервалов между аттестациями эталонов противоречия, а также недостатки действующего порядка аттестации и их методические причины.
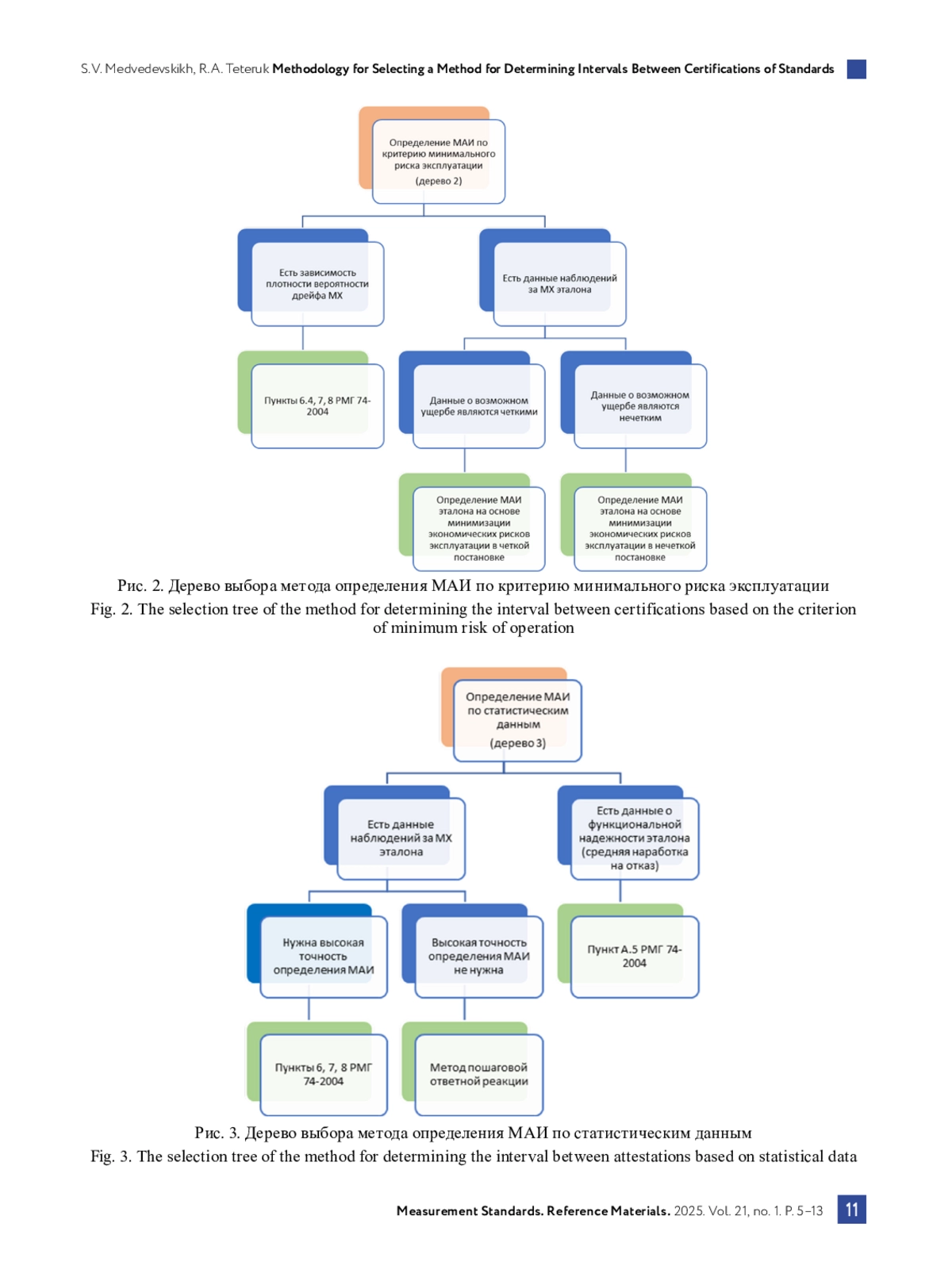
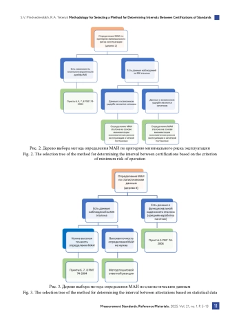
В качестве решения выявленных проблем обозначены направления совершенствования существующего научно-методического аппарата определения интервалов между аттестациями. В частности, предложено дерево принятия решений как инструмент, позволяющий на основе анализа состава исходных данных выбрать один из способов определения интервалов между аттестациями.
Идентификаторы и классификаторы
- SCI
- Физика
Эталон представляет собой средство или комплекс средств измерений, предназначенных для воспроизведения или хранения шкалы или единицы величины и передачи ее размера подчиненным средствам. В Российской Федерации эталоны утверждены официальными законодательными актами.
Если у вас возникли вопросы или появились предложения по содержанию статьи, пожалуйста, направляйте их в рамках данной темы.
Список литературы
1. Дорохов А., Гончаров А. Выбор оптимального по критерию готовности интервала между аттестациями эталона/ А. Дорохов, А. Гончаров // Информация и космос. 2019. № 3. С. 89-92.
Dorokhov A., Goncharov A. The choice of the interval between certification of the standard, optimal by the criterion of availability. Information and space. 2019;3:89-92. (In Russ.).
2. Горюнова С. М., Хамраева Д. К., Сопин В. Ф. Организация процедур аттестации и утверждения эталонов единиц величин, используемых в сфере государственного регулирования обеспечения единства измерений // Вестник Казанского технологического университета. 2012. № 16. С. 236-239.
Goryunova S. M., Khamraeva D. K., Sopin V. F. Organization of procedures for certification and approval of measurement standards used in the sphere of state regulation of assurance of measurement uniformity. Vestnik Kazan National Research Technological University. 2012;16:236-239. (In Russ.).
3. Кобитович К. Я. Проведение первичной и периодической аттестации государственных эталонов // Новая наука: техника и технологии: Международное научное периодическое издание по итогам Международной научно-практической конференции, Уфа, 17 февраля 2017 г. Стерлитамак: АМИ, 2017. 131 с.
Kobitovich K. Я. Carrying out primary and periodic attestation of state standards. In: Novaya nauka: texnika i texnologii: International scientific periodical on the results of the International Scientific and Practical Conference, Ufa, 17 February 2017. Sterlitamak: AMI; 2017. 131 p. (In Russ.).
4. von Winterfeldt D., Edwards W. “Decision trees”. Decision Analysis and Behavioral Research. Cambridge: University Press, 1986. P. 63-89.
von Winterfeldt D., Edwards W. “Decision trees”. Decision Analysis and Behavioral Research. Cambridge: University Press; 1986. P. 63-89.
5. Абдулов П. В. Введение в теорию принятия решений. М.: Книга по Требованию, 2013. 188 с.
Abdulov P. V. Introduction to the Theory of Decision Making. Moscow: Kniga po Trebovaniyu; 2013. 188 p. (In Russ.).
Выпуск
Другие статьи выпуска
В соответствии с требованиями Приказа Минпромторга России № 2905 1, решение о внесении изменений в сведения в части срока действия утвержденного типа стандартных образцов (СО) принимает Федеральное агентство по техническому регулированию и метрологии (Росстандарт) на основании заявления правооб‑ ладателя 2 утвержденного типа СО. К заявлению прилагается заключение по результатам рассмотрения конструкторской, технологической и (или) технической документации СО, подтверждающее, что измене‑ ния в конструкторскую, технологическую и (или) техническую документацию СО не вносились и сведения об утвержденном типе СО, содержащиеся в Федеральном информационном фонде по обеспечению единства измерений (ФИФ ОЕИ), соответствуют технической документации СО. Заявление при внесении изменений в сведения в части срока действия утвержденного типа СО подается не менее чем за 30 рабочих дней до окончания срока действия утвержденного типа СО.
В этом разделе продолжается публикация сведений о типах СО, которые были утверждены Приказами Росстандарта с конца ноября 2024 г., включая декабрь 2024 г., в соответствии с Административным регла‑ ментом, в который были внесены изменения согласно Приказу Росстандарта № 1404 2. Изменения внесены в целях реализации № 496-ФЗ 3. С 01.01.2021 типы СО утверждаются Приказами Росстандарта в соответ‑ ствии с Приказом Минпромторга России № 2905 4. В свободном доступе подробные сведения об утверж‑ денных типах СО можно посмотреть в разделе «Утвержденные типы стандартных образцов» ФИФ ОЕИ по ссылке https://fgis. gost. ru/ на сайте ФГИС Росстандарта.
В статье рассмотрены особенности и проблемы метрологического обеспечения качества измерений параметров оптических монокристаллических материалов и элементов из них на примерах измерений параметров диэлектрических ионных оптических материалов из практики межкафедральной учебно-испытательной лаборатории полупроводниковых материалов и диэлектриков «Монокристаллы и заготовки на их основе» НИТУ МИСИС.
Установлено, что свойства выращенных кристаллов можно корректировать, подвергая внешним воздействиям многочисленные структурные точечные дефекты, которые управляют свойствами кристаллов. Представлены доказательства того, что подход «структура – дефекты структуры – свойства – применение дефектов для управления свойствами – коррекция технологии получения кристаллов» является наиболее эффективным для изучения физических параметров диэлектрических кристаллов.
Публикация содержит обобщение сведений из нормативных документов, оригинальных статей, обзоров и монографий по проблемам метрологического обеспечения в области физики твердого тела. Материал построен на результатах проведенного авторским коллективом анализа влияния структурных точечных ростовых дефектов на свойства и технологические параметры кристаллов. Базой для обзора стал многолетний опыт работы с оптическими диэлектрическими кристаллами в лаборатории, где трудятся авторы публикации. Ключевые выводы сделаны с опорой на диссертационные работы авторов на соискание научных степеней, сведения из выступлений на отечественных и международных конференциях.
Обзор адресован специалистам – метрологам для теоретических и прикладных исследований. Кроме того, опубликованный материал может быть полезен преподавателям и студентам профильных направлений высших учебных заведений.
Статья знакомит с разработкой методик измерений характеристик пластичности сталей при испытании на статическое растяжение – относительного удлинения после разрыва, относительного сужения после разрыва.
Работа имела масштабную цель. Проанализировать бюджеты неопределенности измерений относительного удлинения после разрыва, относительного сужения после разрыва, определяемых при испытании на статическое растяжение. Оптимизировать параметры измерений, связанных с подготовкой образцов, методическими факторами. Оценить вклады в бюджеты неопределенности измерений в процессе разработки методик измерений. Разработать методики измерений относительного удлинения после разрыва, относительного сужения после разрыва, предназначенных для оценки правильности результатов измерений, полученных с использованием стандартных методик измерений этих же величин по ГОСТ 1497– 2023 «Металлы. Методы испытаний на растяжение».
При достижении цели проведены теоретические и экспериментальные исследования для составления бюджетов неопределенностей измерений относительного удлинения после разрыва, относительного сужения после разрыва с указанием выявленных источников неопределенности. Рассчитаны метрологические характеристики методик измерений.
В результате разработаны и аттестованы две предназначенные для проведения испытаний в целях утверждения типа стандартных образцов методики измерений характеристик пластичности сталей на микроскопе видеоизмерительном, обеспечивающие запас точности по сравнению со стандартизованной методикой измерений по ГОСТ 1497– 2023.
В статье рассмотрена проблема отсутствия прослеживаемости результатов измерений механической деформации к государственным эталонам единиц величин и описано исследование, целью которого являлась разработка проекта поверочной схемы. Проанализированы требования к метрологическим характеристикам тензометров, предъявляемые в отечественных и зарубежных стандартах. Определены основные способы нормирования метрологических характеристик, проведен их сравнительный анализ. Установлены преимущества и недостатки нормирования метрологических характеристик экстензометров, определенных в ISO 9513 Metallic materials – Calibration of extensometer systems used in uniaxial testing и ASTM E 83 Standard practice for verification and classification of extensometer systems. Предложен единый подход к способу выражения допускаемых значений погрешности в единицах, принятых для измерений механической деформации, и представлен порядок передачи единицы деформации таким средствам измерений, как экстензометры, тензометры и измерительные преобразователи деформации. Предлагаемая поверочная схема для средств измерений деформации имеет значимость при установлении метрологической прослеживаемости средств измерений деформации, применяемых при одноосных испытаниях.
Работа сфокусирована на вопросах, которые необходимо учесть при создании единой системы метрологического обеспечения измерений деформации, в частности – о необходимости введения классификации средств измерений деформации, способах нормирования метрологических характеристик и методах передачи единицы от эталонов к измерителям деформации.
Рамановская спектроскопия в основном используется для качественного анализа, поскольку интенсивность рамановских линий зависит от прибора, на котором измерен спектр. В то же время высокая селективность рамановских спектров стимулирует интерес к поиску способов их использования также и для количественного анализа. В этой связи особую актуальность приобретает разработка способов эффективного применения рамановской спектроскопии для количественного анализа.
Целью настоящего исследования являлось изучение возможностей применения для количественного анализа по рамановским спектрам разработанной в ФГБУ «ВНИИОФИ» меры, предназначенной для калибровки рамановских приборов по шкале волновых чисел рамановских сдвигов.
Разработанная мера (93847-24 – регистрационный номер в Федеральном информационном фонде по обеспечению единства измерений) представляет собой полимерную пленку из полистирола с добавлением серы. Мера позволяет хранить и передавать единицу волновых чисел рамановских сдвигов для длин волн возбуждения рамановского рассеяния 532, 633 и 785 нм.
В статье описано исследование, в ходе которого рассмотрена возможность применения данной меры для количественного анализа веществ за счет измерения интенсивности рамановских линий в приборно-независимых единицах. Установлено, что применение меры позволяет определять объемную долю индивидуальных веществ (на примере этанола) с относительной случайной погрешностью менее 3 % и относительной систематической погрешностью менее 6 %. Для анализа многокомпонентных смесей (спиртов, сахаров) с помощью меры строилась многомерная градуировка с применением метода частичных наименьших квадратов. При этом объемная доля компонентов в неизвестном образце определялась с относительной погрешностью, не превышающей 15 %.
Практическая значимость полученных результатов исследования позволяет производить калибровку рамановских микроскопов и спектрометров по шкале волновых чисел рамановских сдвигов, а также осуществлять количественный анализ индивидуальных веществ в многокомпонентных системах с помощью рамановской спектроскопии.
В данной статье определяются возможные пути совершенствования лазерного интерференционного масляного манометра из состава ГЭТ 101‑2011 – Государственного первичного эталона единицы давления для области абсолютного давления в диапазоне 1 · 10–1 ÷ 7 · 105 Па, основанные на анализе результатов исследований, проведенных во ВНИИМ им. Д. И. Менделеева в период с 2018 по 2021 год.
В статье описан принцип действия лазерного интерференционного масляного манометра из состава ГЭТ 101‑2011 и бюджет его погрешностей. Приведено сравнение метрологических характеристик лазерного интерференционного масляного манометра с зарубежными аналогами на основе результатов международных ключевых сличений. Рассмотрены проблемы измерения низкого абсолютного давления в диапазоне 0,1–1 000 Па с помощью лазерного интерференционного масляного манометра и возможные пути решения данных проблем. Описано исследование влияния эффектов дегазации и сжимаемости на значение плотности рабочей жидкости лазерного интерференционного масляного манометра, приведен анализ результатов исследования. Описана идея повышения разрешения измерений давления с помощью лазерного интерференционного масляного манометра. Произведен анализ возможностей измерения давления с помощью лазерного интерференционного масляного манометра при условии оснащения его оптическим интерференционным устройством с фазовой модуляцией с целью увеличения разрешения манометра и с учетом результатов исследований физико-химических свойств рабочей жидкости манометра.
Фактический материал для анализа почерпнут из публикаций в отечественных и зарубежных источниках. Эмпирические данные взяты из опыта работы научно-исследовательского отдела государственных эталонов в области измерений давления, где трудится автор статьи.
Статистика статьи
Статистика просмотров за 2026 год.
Издательство
- Издательство
- ВНИИМ им. Д.И.Менделеева
- Регион
- Россия, Санкт-Петербург
- Почтовый адрес
- 190005, Россия, Санкт-Петербург, Московский пр., 19
- Юр. адрес
- 190005, Россия, Санкт-Петербург, Московский пр., 19
- ФИО
- Пронин Антон Николаевич ( Генеральный директор)
- E-mail адрес
- a.n.pronin@vniim.ru
- Контактный телефон
- +7 (812) 3275835
- Сайт
- https://vniim.ru