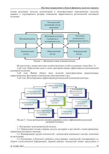
Статья посвящена методическим подходам формирования модели оценки эффективности жилищной политики. Основой методологии является подход, базирующийся на системе методов econometrika. Оцениваются субъективные рейтинги сравнительных индексов, которые могут быть представлены как «табличная матрица». Анализируются особенности исследования жилищного сектора различных регионов и факторы их формирующие. Исследование и возможности применения приведенной модели первоначальны, постановочны и дискуссионны
Идентификаторы и классификаторы
- SCI
- Экономика
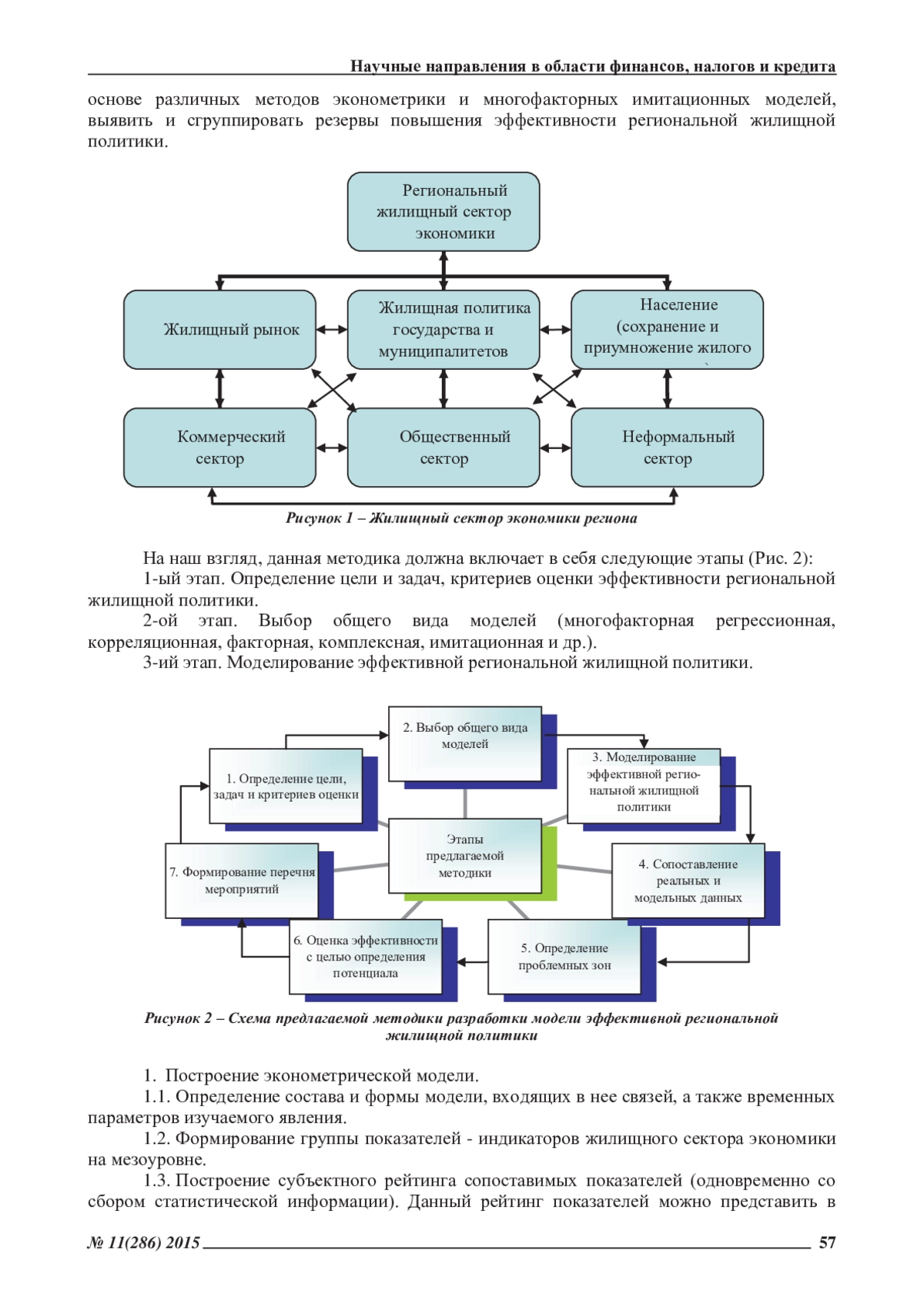
В современной России одной из значимых социально-экономических и политических задач является разработка и реализация концепции жилищной политики, направленной на развитие рынка жилья и строительной индустрии многих регионов России. Острота проблемы усугубляется недостатком финансирования и ростом цен на жилье, слабым участием государства в массовом жилищном строительстве, низким уровнем доходов населения, высокой степенью износа жилых домов, недостаточной прозрачностью системы выдачи разрешений на строительство и многими другими факторами, препятствующими успешной реализации жилищной политики, как на национальном, так и на региональном уровнях. Именно этим обусловлены и попытки построения новых экономических моделей жилищной политики, в том числе, разработка и реализация государственных целевых программ, направленных на обеспечение доступным и комфортным жильем граждан Российской Федерации.
Если у вас возникли вопросы или появились предложения по содержанию статьи, пожалуйста, направляйте их в рамках данной темы.
Список литературы
1. О содействии развитию жилищного строительства: Федеральный закон от 24 июля 2008 года № 161- ФЗ (в (ред. от 23.07.2013) [Текст] // СЗ РФ. - 2008. - № 30 (ч. 2). - Ст. 3617.
2. Галазова, С.С. Региональная экономика в системе национальной макроэкономике [Текст] / С.С. Галазова // Вестник РГГУ. Серия: Экономика. Управление. Право. - 2015. - № 3 (146). - С. 79-88. EDN: TNXKLN
3. Концепция социальной жилищной политики и социального жилья в Российской Федерации [Текст] / Н.П. Кошман, В.Н. Пономарев и др. - М.: Граница, 2007. EDN: QSHSWX
4. Коняхин, Г.В. Жилищная политика в России в XX веке: аналитическая ретроспектива [Текст] / Г.В. Коняхин. - М.: Изд-во МГОУ, 2011. - 130 с. EDN: QUQKCZ
5. Рынок жилищного строительства в России: современное состояние и перспективы развития [Текст] / Н.Б. Косарева, Т.Д. Полиди, А.С. Пузанов // Вопросы экономики. - 2013. - № 3. - С. 109-125. EDN: PVRLKF
6. Литвиненко, В.В. Формирование современной жилищной сферы [Текст] / В.В. Литвиненко. - М.: Издательство СИП РИА, 2004.
7. Жилищная обеспеченность и жилищная политика в современной России [Текст] / Н.Е. Тихонова, А.М. Акатнова, Н.Н. Седова // Социс. - №1. - 2007. EDN: HYUQJN
8. Хазиев, Р.М. Региональные особенности государственной жилищной политики [Текст] / Р.М. Хазиев // Регионология. - 2008. - №2. EDN: JUANQV
Выпуск
Другие статьи выпуска
Понимание роли интересов в рыночной экономике чрезвычайно важно, потому что не только цены влияют на экономическую ситуацию в обществе. Наряду с ценами действуют и должны быть приняты во внимание такие моменты, как поведение людей в различных жизненных ситуациях, их предпочтения, образ жизни, образование, социальный статус и многое другое, что связано с мотивацией их действий. Исходя из социального происхождения субъектов экономических отношений, изначально важнейшей потребностью является оптимизация отношений между ними в процессе использования и воспроизводства элементов природы, обеспечения наиболее благоприятных условий функционирования и развития
Понятие «решение» в современной жизни весьма многозначно. В статье рассмотрены основные требовании, предъявляемые к решениям, в частности всесторонняя обоснованность, своевременность, полнота содержания, согласованность. Решение должно разрабатываться и приниматься с учетом объективных возможностей организации, ее потенциала.
Проводится анализ значимости финансово-хозяйственной деятельности организации. Новизна в формировании матрицы сбалансированности финансово-хозяйственной деятельности с помощью системы показателей
Принятие решения – это всегда выбор определенного направления деятельности из нескольких возможных. В статье рассмотрены виды решений, критерии их принятия, сравнение альтернатив и механизм реализации
В статье рассматривается проблема институциональных особенностей финансовых потоков в интегрированном бизнесе. Представлены особенности функционирования интегрированного бизнеса на всех уровнях экономической системы, основные направления и задачи интеграции, особенности оптимального распределения и контроля финансовых потоков. Дается обобщение и систематизация взглядов на понятийный аппарат финансовых потоков, определение финансовых потоков в контексте интегрированных бизнес-структур. Представлены факторы, влияющие на объем и характер формирования финансовых потоков. Даны характеристики и структура финансовых потоков холдинговых объединений
В современном мире сравнению подвергаются практически все сферы человеческой жизни, благодаря чему рейтинги становятся востребованными у самой широкой аудитории. В статье рассмотрены общие подходы к проведению рейтинговой оценки профессиональной деятельности арбитражных управляющих, а также предложены критерии такой оценки и их пороговые значения
В теории и практике функционирования бюджетного механизма не принято исследовать причины возникновения обычных хозяйственных рисков. Считается, что публичные бюджеты не подлежат воздействию данных рисков. В статье рассматривается специфический бюджетный риск, сопутствующий традиционным финансовым и хозяйственным операциям. Многообразие проявления данного риска охарактеризовано на примере предложений по совершенствованию государственных закупок
Статья посвящена некоторым проблемам федерализма. Автор отмечает, что Российская Федерация состоит из равноправных субъектов и является единым государством, в котором: обеспечивается целостность и неприкосновенность территории; единое гражданство и экономическое пространство; устанавливается верховенство Конституции Российской Федерации и федеральных законов на всей российской территории; действуют федеральные органы государственной власти и провозглашается единство систем государственной власти; государственные образования рассматриваются как находящиеся в составе Российской Федерации, территория каждого из них является неразрывной частью территории России; вопросы федеративного устройства отнесены к исключительной прерогативе Российской Федерации; отсутствует, как и в других существующих федеративных государствах, право выхода субъектов из Федерации
Статья посвящена исследованию ряда проблем, связанных с формированием методики оценки реализации целевых программ в системе местного самоуправления. Авторы доказывают, что данная оценка представляет собой весьма эффективный инструмент территориального маркетинга, в подтверждение чему приводят ряд теоретических доводов и экономикоматематических расчетов. В статье обосновывается, что критерии измерений и оценок в отношении физического труда, построенные на выявлении показателей организации производства и учета до контроля качества, не могут применяться к результатам интеллектуальной деятельности, каковой по преимуществу является деятельность местного самоуправления в современной России
Проведен обзор существующих режимов монетарной политики. Рассмотрена практика проведения денежными властями различных режимов. Обобщены положительные и отрицательные стороны каждого из режимов денежно-кредитной политики. Представлена авторская позиция, касающаяся формирования необходимых условий для проведения эффективной политики инфляционного таргетирования
В статье проанализированы существующие в современной научной литературе и нормативных правовых актах, регулирующих аудиторскую деятельность, подходы к идентификации, оценке и классификации рисков в экономике. На базе существующих подходов предложены критерии классификации рисков, идентифицируемых в ходе аудита бухгалтерской отчетности. В основу предложенной классификации положены два типа критериев (признаков), позволяющих ранжировать факторы риска, выявленные в ходе аудита: виды рисков и степень их значимости. Предложена матричная форма практической реализации разработанной классификации рисков. Предлагаемая классификация может быть использована в системе внутреннего контроля качества работы аудиторской компании.
В статье освещены актуальные вопросы, связанные с ведением учета в бюджетной сфере. Подняты проблемные вопросы, относительно того, следует ли использовать исключительно кассовый метод в общественном секторе или перейти на метод начислений. Кроме того, рассмотрен международный опыт решения вопросов повышения эффективности национальных систем бюджетного учета и отчетности.
В данной научной статье на основе исследования истории развития стоимости, выявлены причины развития справедливой стоимости, рассмотрены современные ее трактовки. Кроме того, были выявлены причины трактовки стоимости в определенном периоде ее развития. Также в ходе исследования было дано собственное определение справедливой стоимости. Данная статья будет полезна студентам экономических специальностей, а также студентам, изучающим международный бухгалтерский учет
Данный материал представляет собой исследовательскую статью. Целью исследования было путем опроса китайских студентов выявить характерные особенности того контингента, который приезжает на учебу в российские университеты и определить мотивы их приезда, что позволит направить основную массу усилий самих ВУЗов на привлечение именно того сегмента потенциальных абитуриентов, который заведомо заинтересован в обучении в России
В статье рассмотрен ряд как международных, так и российских рейтинговых систем, в которых учитываются вебометрические показатели, проанализированы основные параметры оценки активности вузов в Интернет - пространстве, и, в частности, в виртуальных социальных сетях. В ходе работы была выявлена представленность 324 вузов России в таких социальных сетях как: ВКонтакте, Twitter, Facebook, Одноклассники
Статистика статьи
Статистика просмотров за 2025 - 2026 год.
Издательство
- Издательство
- ОГУ им. И.С. Тургенева
- Регион
- Россия, Орел
- Почтовый адрес
- 302026, Орловская область, г. Орел, ул. Комсомольская, д. 95
- Юр. адрес
- 302026, Орловская область, г. Орел, ул. Комсомольская, д. 95
- ФИО
- Федотов Александр Анатольевич (РЕКТОР)
- E-mail адрес
- info@oreluniver.ru
- Контактный телефон
- +7 (486) 2751318